政府公报
各市公安局、人力资源和社会保障局、住房和城乡建设局、数据局、医疗保障局、住房公积金管理中心,省直住房资金管理中心:
现将《辽宁省深入推进公民信息连锁变更“一件事”工作方案》印发你们,请结合工作实际,认真贯彻落实。
辽宁省公安厅 辽宁省数据局
辽宁省人力资源和社会保障厅 辽宁省住房和城乡建设厅
辽宁省医疗保障局
2025年7月31日
(此件公开发布)
辽宁省深入推进公民信息连锁变更
“一件事”工作方案
为贯彻落实国务院关于推进“高效办成一件事”的工作要求,坚持以人民为中心核心理念,持续优化政务服务,结合工作实际,制定本方案。
一、总体目标
深入推进公民信息连锁变更“一件事”服务模式,围绕公民姓名、性别、民族、出生日期和公民身份号码等基本信息变更,依托一体化政务服务平台,实现公安、人社、医保、住建等部门服务流程信息共享,通过线上线下融合,优化审批流程,实现公民信息变更“只填一张表,无需多头跑,办成多件事”,缩短办理时间,提升群众满意度。
二、服务范围
符合申请变更或更正姓名、性别、民族、出生日期、公民身份号码等基本信息条件的辽宁省户籍居民。
三、业务实施
(一)申请方式
1.线上申请。申请人登录辽宁政务服务网,进入“高效办成一件事”办理专栏,选择公民信息连锁变更“一件事”,根据自身情况按照系统提示选择具体业务办理事项(可自行选择同时更改的公安、社保、医保、公积金等事项),阅读办事指南,按照业务要求填写信息并上传相关材料。
2.线下申请。申请人可到本人户籍所在地派出所综合窗口申请办理公民信息连锁变更“一件事”,由综合窗口工作人员引导、辅助申请人在辽宁政务服务网进行业务申请。
(二)业务办理
1.公安类事项的办理及信息变更。公民通过辽宁政务服务网进入“高效办成一件事”办理专栏中的公民信息连锁变更“一件事”专区,依法依规申请变更或更正姓名、性别、民族、出生日期、公民身份号码等基本信息,同时按照系统提示选择其他信息变更。在公安机关内部,对申请人申请办理居民身份证、机动车驾驶证、机动车登记证、机动车行驶证、保安员证、爆破作业人员许可证等业务时,通过数据推送等方式办理。
2.社保信息变更。人社部门接收到一体化政务服务平台推送的变更的公民信息,经过信息系统核验后,进行相应的变更;公安机关完成信息变更实现数据共享后,人社部门完成社会保障卡制作,按照申请表中选择的方式领取。同时将办件结果信息共享推送至一体化政务服务平台。
3.医保信息变更。医疗保障部门接收到一体化政务服务平台推送的变更的公民信息,医保部门经过信息系统核验后,更新医保系统信息。同时将办件结果信息共享推送至一体化政务服务平台。
4.公积金信息变更。公积金部门接收到一体化政务服务平台推送的变更的公民信息,公积金部门经过信息系统核验后,更新公民公积金系统信息。同时将办件结果信息共享推送至一体化政务服务平台。
(三)信息反馈
各部门在一体化政务服务平台统一提供办理进度、办理结果的相关信息,供申请人实时在线查询,实现一体反馈。
(四)统一送达
申请人可登录辽宁政务服务网追踪办件进度,公民信息连锁变更“一件事”相关事项完成办理后,相关材料根据申请人的选择邮寄或自取。
四、工作职责
省公安厅:牵头负责公民信息连锁变更“一件事”整体推进,制定实施方案以及办理指南,联合省数据局(省营商局)、省人力资源社会保障厅、省医疗保障局、省住房城乡建设厅,做好部门业务系统对接工作,优化公民信息连锁变更“一件事”联办服务。负责公民信息变更后的居民身份证、机动车驾驶证、机动车登记证、机动车行驶证、保安员证、爆破作业人员许可证等公安业务的办理。
省数据局(省营商局):负责推动省一体化政务服务平台、数据共享平台等相关系统提供技术支撑。负责在一体化政务服务平台“高效办成一件事”专区开通公民信息连锁变更“一件事”办理渠道。
省人力资源社会保障厅:负责社保信息更改业务的办理及社会保障卡申领,负责协调相关业务审批系统与省一体化政务服务平台、数据共享交换平台和办件库的对接,实现更改后的社保信息接收和数据共享。
省医疗保障局:负责医保信息变更登记业务的办理,负责协调相关业务系统与省一体化政务服务平台、数据共享交换平台和办件库的对接,实现更改后的医保信息接收和数据共享。
省住房城乡建设厅:负责协调各市住房公积金相关业务系统与省一体化政务服务平台、数据共享交换平台以及办件库的对接,实现公积金变更信息的接收和数据共享。
各市人民政府:各市营商部门、公安部门、人社部门、医保部门、公积金部门负责做好市级相关业务系统和一体化平台的对接工作,负责省级统筹公民信息连锁变更“一件事”办理在本市辖区内的落地运行,负责本市各层级业务部门的受理审批等相关工作。负责落实工作人员培训,提供线下帮办服务,宣传推广公民信息连锁变更“一件事”。
五、保障措施
(一)提高思想认识。各地区、各相关部门要高度重视公民信息连锁变更“一件事”工作,切实增强使命感和责任感,协调各方力量,加快工作进度,选优配强人员,狠抓工作落实。各地区可根据工作实际,增加公民信息连锁变更“一件事”的办理事项,进一步方便群众办事。
(二)落实部门责任。牵头部门和各相关部门要根据工作部署和职责分工建立工作机制,各司其责、协同联动,为公民信息连锁变更“一件事”深入实施提供保障,确保将工作任务落地落实。
(三)加强人员培训。各地区要组织辖区工作人员,按照公民信息连锁变更“一件事”工作要求,熟练掌握业务流程和工作规范,提升操作熟练度和服务质效。
(四)加强宣传引导。各地区、各有关部门要充分利用网站新媒体、办事窗口等广泛宣传公民信息连锁变更“一件事”相关工作,及时总结典型经验做法,收集办事群众意见建议,不断提高办事群众的获得感、幸福感和满意度。
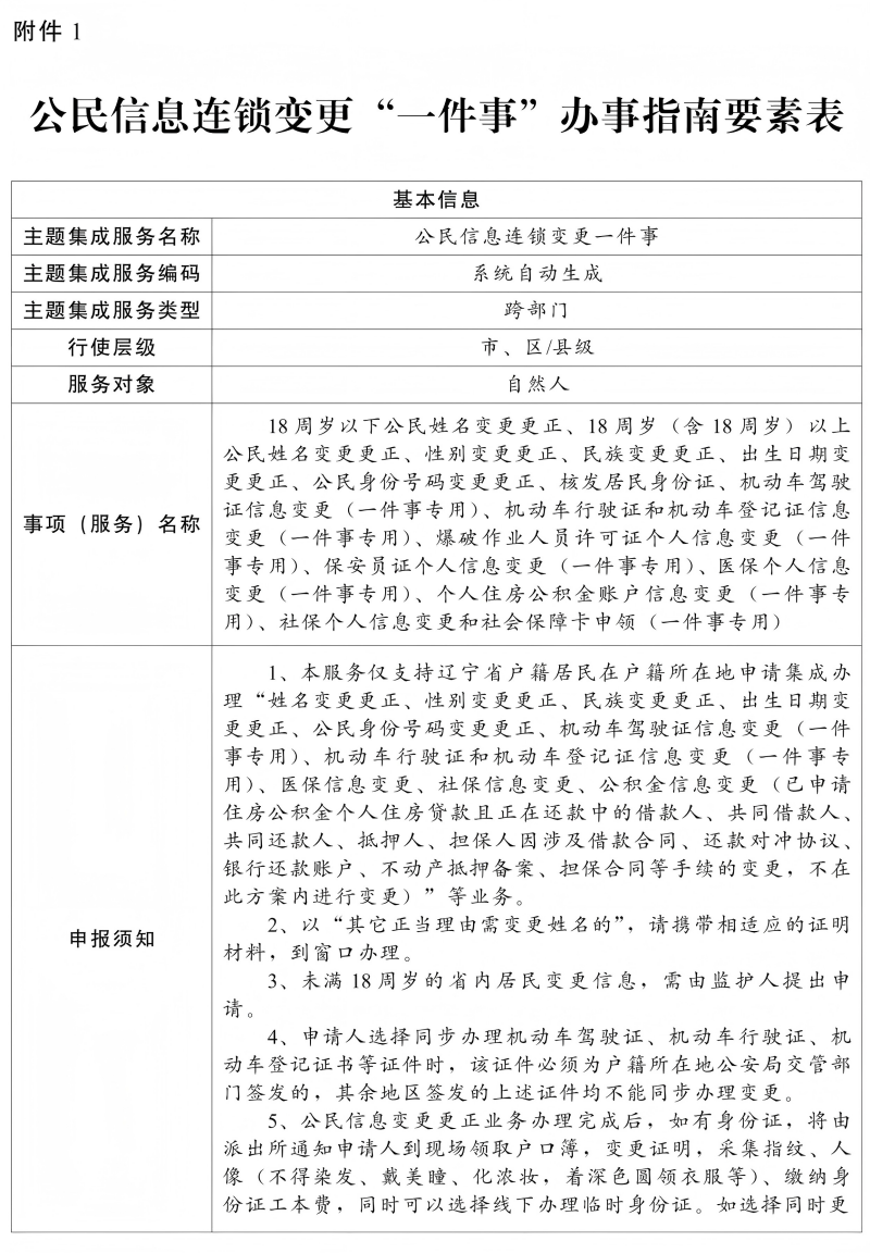
附件:1.公民信息连锁变更“一件事”办事指南要素表
2.公民信息连锁变更“一件事”事项清单
3.公民信息连锁变更“一件事”业务流程图
4.公民信息连锁变更“一件事”申请表单
5.公民信息连锁变更“一件事”材料列表
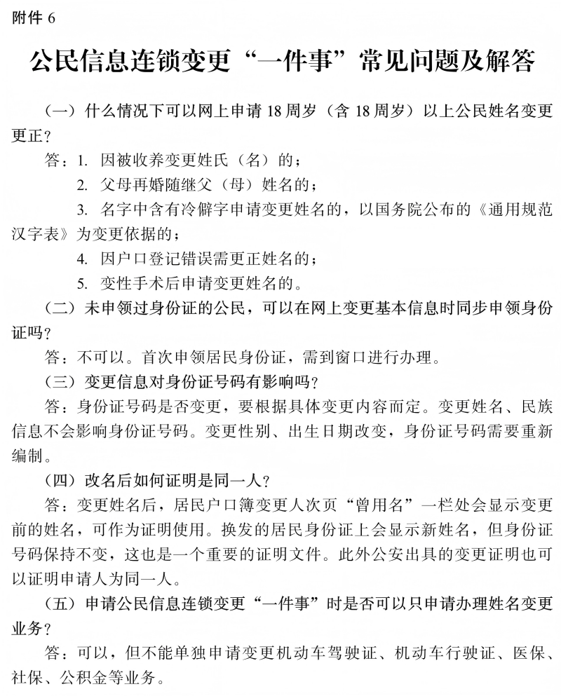
6.公民信息连锁变更“一件事”常见问题及解答












| 版权所有:辽宁省人民政府 | 主办单位:辽宁省人民政府办公厅 |
| 地址:沈阳市皇姑区北陵大街45-9号 | 邮编:110032 |
辽公网安备 21010502000372号 |
网站标识码:2100000037 |
| ICP备案序号:辽ICP备05023109号 | 联系邮箱:mhwz@ln.gov.cn |

