政府公报
各市人力资源社会保障局、税务局、市场监管局、数据局(营商局),沈抚示范区党建工作部:
为深入贯彻落实《国务院办公厅关于印发〈“高效办成一件事”2025年度第一批重点事项清单〉的通知》(国办函〔2025〕3号)和《关于推动个人创业“高效办成一件事”的实施意见》(人社厅发〔2025〕25号)有关工作要求,制定了《辽宁省个人创业“一件事”工作方案》,现印发给你们,请认真贯彻执行。
辽宁省人力资源和社会保障厅 国家税务总局辽宁省税务局
国家税务总局大连市税务局 辽宁省市场监督管理局
辽宁省营商环境建设局
2025年9月2日
(此件公开发布)
辽宁省个人创业“一件事”工作方案
为深入贯彻落实《国务院办公厅关于印发〈“高效办成一件事”2025年度第一批重点事项清单〉的通知》(国办函〔2025〕3号)和《关于推动个人创业“高效办成一件事”的实施意见》(人社厅发〔2025〕25号)要求,做好个人创业“一件事”相关服务,结合实际,制定本方案。
一、总体目标
坚持以习近平新时代中国特色社会主义思想为指导,全面贯彻落实党的二十大和二十届二中、三中全会精神,坚持以人民为中心的发展思想,以“减环节、减时间、减材料、减跑动”为目标,将就业创业证申领、无雇工个体工商户及灵活就业人员养老保险登记、创业补贴申领、经营主体登记注册、纳税人信息确认5个事项作为个人创业“一件事”打包集成办理,实现政务服务标准化、规范化、便利化,提升群众满意度与获得感。
二、服务范围
为在我省登记注册个体工商户、个人独资企业的创业者(以下简称“个人创业者”)办理个人创业“一件事”。
三、流程概述
个人创业者在省一体化政务服务平台“高效办成一件事”专区选择个人创业“一件事”办理事项,提交相关材料,查询办理进度。市场监管部门获得个人创业者提交的申请材料后,依法为其办理经营主体登记注册,并向个人创业“一件事”系统共享推送登记信息;个人创业“一件事”系统向人社、税务等部门共享推送经营主体登记注册信息,对应完成无雇工个体工商户及灵活就业人员养老保险登记、就业创业证申领、纳税人信息确认等政务服务事项,并将办理结果反馈到个人创业“一件事”系统,方便个人创业者查询办理进度。对达到创业补贴申领条件的,通过“直补快办”方式及时兑现。
四、业务实施
(一)申请方式
个人创业者自行准备相关业务材料发起业务申请。申请人登录省一体化政务服务平台,进入“高效办成一件事”办理专区,选择个人创业“一件事”专栏,阅读办事指南(附件1),查阅办理流程(附件2),根据自身情况选择具体业务办理事项(附件3),按照业务要求填写相关信息(附件4),并上传相关材料,具体材料清单见《个人创业“一件事”材料列表》(附件5)。
(二)业务办理
1.经营主体登记注册。市场监管部门获得个人创业者提交的申请材料后,核实申报信息及材料,依法为个人创业者办理经营主体登记注册。
2.《就业创业证》申领。人社部门根据个人创业“一件事”系统共享的经营主体登记注册办理结果,依托省就业管理服务信息系统,按照有关规定为个人创业者办理就业创业证。
3.无雇工个体工商户及灵活就业人员养老保险登记。人社部门根据个人创业“一件事”系统共享的经营主体登记注册办理结果,依托企业养老保险经办信息系统,按照有关规定为个人创业者办理社保登记。
4.创业补贴申领。人社部门根据个人创业“一件事”系统共享交换平台共享的经营主体登记注册办理结果,依托省就业管理服务信息系统,根据个人创业者信息自动匹配至对应业务经办机构,核实申报信息及材料,按照规定及时完成受理。
5.纳税人信息确认。税务部门根据个人创业“一件事”系统共享的经营主体登记注册办理结果,完成登记信息确认。
(三)信息反馈
各部门在省一体化政务服务平台统一提供办理进度、办理结果的相关信息,供个人创业者实时在线查询办理进度及办理结果,实现一体反馈。
五、实施主体和部门分工
省人力资源社会保障厅:牵头负责个人创业“一件事”整体统筹协调工作,制定实施方案,明确参与部门、工作机制、实施步骤。根据个人创业“一件事”系统共享的经营主体登记注册办理结果,实现《就业创业证》申领、无雇工个体工商户及灵活就业人员养老保险登记、创业补贴申领的集成办理,并提供相关业务数据接口,负责相关问题的受理和解答。联合省市场监管局、省税务局、省数据局(省营商局)、大连市税务局,推动个人创业“一件事”服务落地。
省市场监管局:负责经营主体登记注册办理及相关问题的受理和解答,立足职能做好相关事项业务和技术对接,实现业务流程再造、信息数据共享,按时反馈业务办理结果。
省税务局、大连市税务局:负责纳税人信息确认办理及相关问题的受理和解答,根据个人创业“一件事”系统共享的经营主体登记注册办理结果,完成登记信息确认。
省数据局(省营商局):负责开发个人创业“一件事”系统,推动省政务信息共享交换平台与个人创业“一件事”系统数据对接,在一体化政务服务平台“高效办成一件事”专区开通个人创业“一件事”办理渠道,指导综合窗口设立工作。
各市相关部门:负责统筹个人创业“一件事”在本市政务服务中心的落地运行,负责本市各层级相关业务的服务事项受理审批和问题处理解答等相关工作。
六、保障措施
(一)加强组织领导。成立由省人力资源社会保障厅牵头,省市场监管局、省税务局、大连市税务局、省数据局(省营商局)参与的辽宁省个人创业“一件事”工作专班,推进个人创业“一件事”服务事项标准化。各地区、各有关部门要高度重视个人创业“一件事”工作,理清工作思路,落实责任分工,优化服务流程,认真组织实施,扎实高效推动个人创业“一件事”落实落地。
(二)形成工作合力。各有关部门要建立沟通联络长效工作机制,在完成本部门服务事项业务经办同时,要主动提示创业者办理后续关联服务事项。及时研究解决堵点难点问题,加强业务指导和系统对接,推动政务服务持续提质增效。
(三)加强人员培训。各有关部门加强业务培训,规范相关事项业务办理。各地区要组织政务服务中心(分中心)综合窗口工作人员熟练掌握业务流程和工作规范,安全流转证件资料,确保服务质量,提高服务效率。
(四)加强宣传引导。各地区、各有关部门要充分利用网站、新媒体、办事窗口等广泛宣传个人创业“一件事”相关工作。及时总结推广典型经验做法,收集了解群众的意见建议,不断提高企业和群众的获得感和满意度。
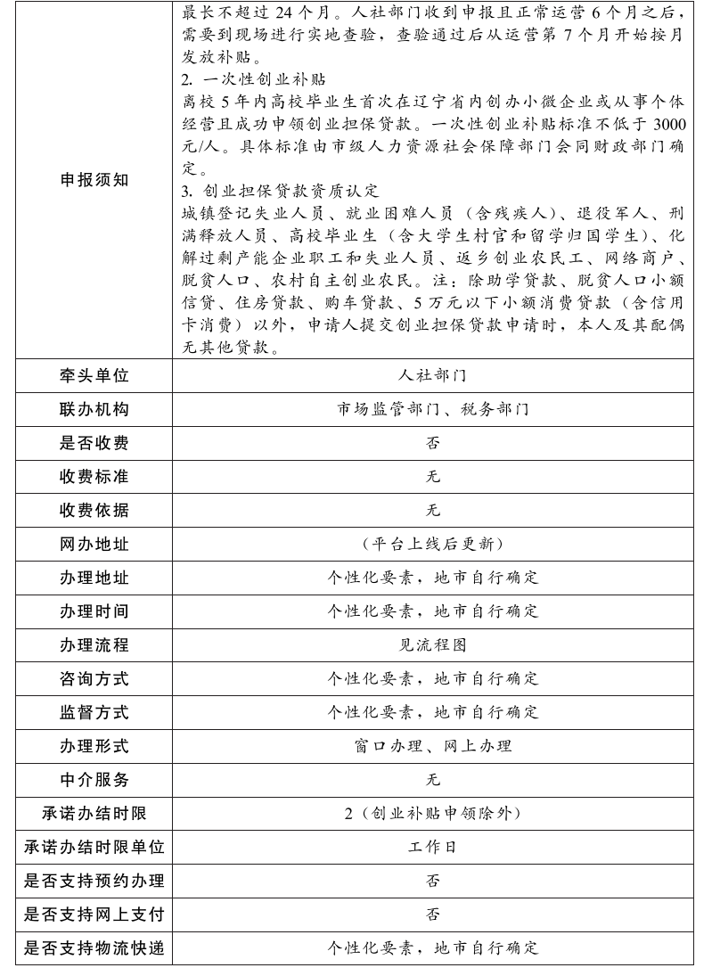
附件:1.个人创业“一件事”办事指南要素表
2.个人创业“一件事”业务流程图
3.个人创业“一件事”事项清单
4.个人创业“一件事”联办申请表
5.个人创业“一件事”材料列表
6.个人创业“一件事”常见问题及解答











附件6
个人创业“一件事”常见问题及解答
1.申请创业场地补贴的条件是什么?
(1)未进入创业孵化基地(园区)。
(2)申请者首次创办小微企业或从事个体经营。
(3)申请者所创办企业或个体工商户自工商登记注册之日起正常运营6个月以上。
(4)申请者身份是离校2年内高校毕业生、就业困难人员、返乡入乡农民工。
2.创业场地补贴可以享受多长时间?
创业场地补贴享受时间最长不超过24个月。
3.提交材料后什么时间可以领到创业场地补贴?
创业者提交“个人创业一件事”所需材料后,如审批通过,在正常经营的第7个月将收到创业场地补贴,补贴按月发放。
4.创业场地补贴申请后补贴时间起始时间从什么时候开始计算?
正常运营6个月之后根据实际租赁期限计算。
5.创业场地补贴非本省户籍创业者是否可以申领?
符合条件的非本省户籍创业者可以在我省申领创业场地补贴。
6.离校2年内的高校毕业生是否包含留学归国人员?
离校2年内的高校毕业生包含留学归国人员。
7.哪些人可以申领创业担保贷款?
城镇登记失业人员、就业困难人员(含残疾人)、退役军人、刑满释放人员、高校毕业生(含大学生村官和留学归国学生)、化解过剩产能企业职工和失业人员、返乡创业农民工、网络商户、脱贫人口、农村自主创业农民。
8.创业担保贷款的额度是多少?
个人创业担保贷款额度不超过30万元,对符合个人创业担保贷款条件的借款人合伙创业的,可根据合伙创业人数适当提高贷款额度,最高不超过符合条件的个人创业担保贷款额度上限之和的110%且不超过小微企业创业担保贷款额度上限;小微企业创业担保贷款额度不超过400万元。
9.有其他贷款是否可以申请创业担保贷款?
除助学贷款、脱贫人口小额信贷、住房贷款、购车贷款、5万元以下小额消费贷款(含信用卡消费)以外,申请人提交创业担保贷款申请时,本人及其配偶无其他贷款。
| 版权所有:辽宁省人民政府 | 主办单位:辽宁省人民政府办公厅 |
| 地址:沈阳市皇姑区北陵大街45-9号 | 邮编:110032 |
辽公网安备 21010502000372号 |
网站标识码:2100000037 |
| ICP备案序号:辽ICP备05023109号 | 联系邮箱:mhwz@ln.gov.cn |

