政府公报
各市人力资源社会保障局、财政局、税务局:
为切实做好我省新就业形态人员职业伤害保障试点工作,依据《人力资源社会保障部等九部门关于扩大新就业形态人员职业伤害保障试点的通知》(人社部发〔2025〕24号)《新就业形态人员职业伤害保障业务经办和征收管理规程(试行)》(人社厅函〔2025〕79号)和《关于做好新就业形态人员职业伤害保障试点工作的通知》(辽人社规〔2025〕4号),我们制定了《辽宁省新就业形态人员职业伤害保障业务经办和征收管理规程(试行)》,现印发给你们,请认真贯彻执行。
辽宁省人力资源和社会保障厅 辽宁省财政厅
国家税务总局辽宁省税务局 国家税务总局大连市税务局
2025年7月16日
(此件公开发布)
(联系单位:辽宁省社会保险事业服务中心)
辽宁省新就业形态人员职业伤害保障
业务经办和征收管理规程(试行)
第一章 总 则
第一条 为了加强职业伤害保障业务经办和征收管理,规范和统一业务操作程序,依据《新就业形态人员职业伤害保障业务经办和征收管理规程(试行)》和《辽宁省新就业形态人员职业伤害保障实施办法(试行)》(以下简称《办法》)等有关规定,结合我省实际,制定本规程。
第二条 本规程适用我省人力资源社会保障部门(包括人力资源社会保障行政部门、劳动能力鉴定机构、社会保险经办机构,以下统称人社部门,分别简称人社行政部门、鉴定机构、经办机构)、财政部门、税务机关,以及工伤保险服务协议机构、试点平台企业及其平台服务机构、新就业形态人员、受托商业保险机构等办理职业伤害保障业务的活动。
第三条 平台企业应当依照《办法》规定参加新就业形态人员职业伤害保障(以下简称职业伤害保障),为通过平台注册并接单,以平台企业名义提供出行、即时配送和同城货运等劳动并获得报酬或者收入的新就业形态人员缴纳职业伤害保障费。
第四条 平台企业缴纳的职业伤害保障费及其利息收入纳入工伤保险基金统一管理,在工伤保险基金中单独设立职业伤害保障收入类科目和支出类科目,基金在全省范围内统一归集和使用,统一核算和结算。职业伤害保障费预决算和财务管理按照国家和省有关规定执行。
第五条 人社部门、财政部门、税务机关按照各自职责实施监督管理。
省级人社行政部门负责全省职业伤害保障工作的组织实施、监督管理等工作。省级鉴定机构负责职业伤害劳动功能障碍程度和生活自理障碍程度的再次鉴定。省级经办机构负责全省职业伤害保障经办业务指导、管理以及统计分析、信息公开等工作,具体承办参保登记、资金使用管理等业务;负责建设和完善全省职业伤害保障信息平台(以下简称省级集中系统),做好与全国集中的职业伤害保障信息平台(以下简称全国信息平台)对接,保障省级集中系统的正常运行,将参保信息、接单信息等传递给国家税务总局辽宁省(大连市)税务局(以下统称省级税务机关)。
市、县(市、区)人社行政部门按照全省统一要求,负责本行政区域内职业伤害确认及职业伤害保障政策宣传、经办业务指导、监督管理等工作。市级鉴定机构负责本行政区域内职业伤害劳动能力初次(复查)鉴定和辅助器具配置确认等相关事项。各地经办机构按规定对受托商业保险机构发放的职业伤害保障待遇进行审核、监督、检查。
省级财政部门负责基金收支计划审核、统筹资金安排、审核汇总全省基金预决算草案等工作。
省级税务机关负责组织实施全省职业伤害保障费征收管理工作,并及时将缴费信息等回传给省级经办机构。
第六条 省级人社部门按照公开、公平、公正原则,通过公开招标方式,统一委托符合条件的商业保险机构(以下统称委托办理机构)协助做好职业伤害确认调查核实、劳动能力鉴定受理、结论送达、职业伤害保障待遇给付申请受理、核定发放、政策宣传解释、信访投诉处理、行政复议、行政诉讼、档案管理等相关工作;协助组织医学检查、专家评审。
第七条 省级经办机构负责社会保障卡在职业伤害保障领域的应用服务工作,以社会保障卡(含电子社保卡)作为职业伤害保障参保人员身份凭证,推动职业伤害保障待遇通过社会保障卡进行社会化发放。
第八条 省级人社部门和税务机关应当适应平台企业跨区域经营、线上化管理和从业人员流动性强等特点,加快推进经办、征管数字化转型,大力推行线上服务,优化流程,精简材料,缩短时限,确保业务办理规范便捷、优质高效。
第二章 参保登记
第九条 平台企业首次参加职业伤害保障应当自参加试点之日起5个工作日内,由平台企业总部向全国信息平台报送职业伤害保障登记信息,包括:单位名称、统一社会信用代码、法定代表人、成立日期、注册地址、行业主管部门、单位联系人、联系电话等事项。全国信息平台将登记信息同步推送至省级集中系统,由省级经办机构为平台企业办理职业伤害保障参保登记。
平台企业登记事项发生变更的,应当及时向全国信息平台报送变更登记信息。全国信息平台将变更信息同步推送至省级集中系统,由省级经办机构为平台企业办理职业伤害保障信息变更。
省级经办机构将平台企业在我省的职业伤害保障登记(变更)信息通过社会保险费信息共享平台(以下简称社税信息共享平台)同步推送至省级税务机关。
第十条 平台企业总部应当自企业办理参保登记次日起每日4时前,将前一日平台接单人员基础信息和接单汇总信息报送至全国信息平台。省级经办机构接收到全国信息平台推送至省级集中系统的信息后,及时为新就业形态人员办理参保登记。
接单人员基础信息包括姓名、性别、出生日期、证件类型、证件号码、联系电话等。
接单汇总信息包括接单人员姓名、证件类型、证件号码、就业(职业)类型、行业类别(出行、即时配送、同城货运等)、接单日期、接单所属地市、每日总单量等信息。
省级经办机构每月5日前(如遇到法定休假日顺延)将我省上月平台企业及新就业形态人员相关信息进行比对后,通过社税信息共享平台传递给省级税务机关。
省级经办机构、税务机关经比对发现相关数据有误的,平台企业应积极配合,予以核实修正。省级经办机构应按相关规定及时将修正的数据推送至省级税务机关,确保平台企业按时申报缴费。
第十一条 每日24时前执行结束的订单计入当日应缴费订单范围,应缴费订单应当同时满足下列条件:
(一)接单人员已经在平台注册且符合平台企业新就业形态人员参保范围;
(二)接单人员实际接单并开始执行地点位于我省所辖行政区域内;
(三)接单人员接单后已经实际执行结束的订单,执行结束的情形包括实际送达、中途转出等。
第十二条 国家根据不同行业的职业伤害风险程度确定行业的缴费基准额。试行期间,出行行业按照每单0.01元执行;即时配送行业按照每单0.07元、0.25元执行;同城货运行业按照每单0.18元执行。行业缴费基准额按国家规定适时进行调整。
第十三条 试点启动至2026年底,我省平台企业均按国家确定的行业缴费基准额缴费。其中,即时配送行业平台企业按照每单0.07元执行。
第十四条 根据《办法》对不同平台企业缴费标准以10%为一档进行上下浮动,向上浮动不超过150%,向下浮动不低于50%。具体浮动办法另行制定。
第三章 申报缴费
第十五条 省级税务机关收到平台企业总部职业伤害保障参保登记(变更)信息后,确定职业伤害保障费征收部门(以下统称主管税务机关)。
主管税务机关应及时将其名称、地址、联系方式等相关信息通知平台企业总部。
平台企业总部应于收到通知后10个工作日内向职业伤害保障费主管税务机关办理缴费登记。
第十六条 职业伤害保障费按月申报缴纳。平台企业总部应当于月份终了之日起15日内(最后一日是法定休假日的,以休假日期满的次日为申报期限的最后一日;在申报期内有连续3日以上法定休假日的,按休假日天数顺延)向我省职业伤害保障费主管税务机关申报缴纳职业伤害保障费。
平台企业总部应每日及时核对报送的日单量数据,按月接收全国信息平台推送的单量对账单,并与主管税务机关提供的缴费系统中填报的“总单量”进行核对。不一致时,联系主管税务机关进一步核实。核对无误后,按照对账单上列明的总单量与省级经办机构确定的每单缴费标准之积计算应缴费额,填写《新就业形态人员职业伤害保障费缴费申报表》(附件1)。
第十七条 平台企业总部应通过主管税务机关提供的渠道缴纳职业伤害保障费,费款先缴入国库再划转至省级社会保障基金财政专户。
平台企业总部跨省异地缴纳职业伤害保障费的,通过税务机关提供的跨省异地电子缴税等渠道,或者按照与省级税务机关约定的方式办理。
省级税务机关应及时将申报缴费信息通过社税信息共享平台回传给省级经办机构。
第十八条 平台企业总部在缴费过程中因操作错误、系统故障造成多缴费款的,可以申请退还;少缴费款的,应按照规定予以补足。发生多缴或少缴费款的,平台企业总部应对已缴纳费款申请全额退还,重新按照正确数额在申报期限内缴纳费款。
申请退款的,平台企业总部应向主管税务机关申请退费;主管税务机关受理并核验企业费款确已入库后,通过社税信息共享平台推送给省级经办机构,由省级经办机构审核并办理退费。
第四章 职业伤害确认与劳动能力鉴定
第十九条 新就业形态人员发生事故伤害的,可以通过平台企业在应用客户端中设置的“一键报案”功能,向平台企业发送事故报案信息,平台企业初步核实后将事故报案信息及时报送全国信息平台。事故报案信息包括:
(一)个人信息:受伤害人姓名、证件类型、证件号码、手机号码;
(二)事故信息:事故发生时间,伤害发生地具体地点,事故类型(如交通事故、暴力等意外伤害),伤害情况(部位),伤害发生地所在县(市、区)行政区划,伤害发生地所在县(市、区)名称等;
(三)接单信息:订单执行开始时间、结束时间、出发地点、目的地点,行程轨迹,就业(职业)类型,行业类别,订单出发地所在县(市、区)行政区划、订单出发地所在县(市、区)名称等;
(四)其他信息:《办法》第十三条规定的其他确认情形的相关信息。
新就业形态人员因伤情较重等无法自行报案的,平台企业应当通过技术手段及时识别未完成的异常订单,核实情况后向全国信息平台进行报案。
全国信息平台收到平台企业事故报案后,同步推送至职业伤害发生地的省级集中系统,进行事故备案。
第二十条 新就业形态人员发生事故伤害的,由伤害发生地的委托办理机构受理职业伤害保障待遇给付申请相关业务。因执行平台订单任务在我省行政区域外发生事故伤害的,以该平台订单任务的省内接单地作为职业伤害发生地,由当地人社部门负责受理。
第二十一条 新就业形态人员发生职业伤害等情形,平台企业应当在伤害发生之日起30日内,通过全国信息平台向职业伤害发生地的人社部门提出职业伤害保障待遇给付申请,上报事故报案信息、银行账户信息等,全国信息平台同步推送至职业伤害发生地的省级集中系统。
平台企业总部也可以委托当地的平台服务机构,向职业伤害发生地的委托办理机构提出职业伤害保障待遇给付申请,并配合做好事故调查等工作。
平台企业或者平台服务机构未按照规定提出职业伤害保障待遇给付申请的,新就业形态人员或者其近亲属、工会组织在事故伤害发生之日起90日内,可直接向职业伤害发生地委托办理机构提出职业伤害保障待遇给付申请。
第二十二条 平台企业或者新就业形态人员等遇有特殊情况,不能在规定的申请期限内提出职业伤害保障待遇给付申请的,应在申请期限到期前向委托办理机构提交《职业伤害保障待遇申请超期说明》(附件2),委托办理机构报经人社行政部门同意后,申请时限可以适当延长,但最长均不得超过《工伤保险条例》第十七条规定的工伤认定申请期限。
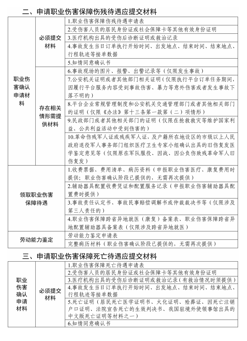
平台企业未在规定的时限内提交职业伤害保障待遇给付申请,在此期间发生的符合《办法》和本规程规定的职业伤害保障待遇等费用由平台企业承担。
第二十三条 提出职业伤害保障待遇给付申请应当填报《职业伤害保障伤残待遇申请表》(附件3)或者《职业伤害保障死亡待遇申请表》(附件4)(待遇申请表申报说明见附件5),并依照申报情形提供相应材料;申请人提供材料不齐全的,委托办理机构应当自收到申请之日起5个工作日内一次性告知申请人需要补正的全部材料,申请人收到一次性补正告知后,应当在10日内提交补正材料。其中,需相关部门出具证明材料的,出具时间不计入提交补正材料的时限:
(一)新就业形态人员的居民身份证或者社会保障卡等其他有效身份证明;
(二)事故现场的图片、报警、出警记录等;
(三)平台企业提交的新就业形态人员事故发生当日订单执行开始时间、出发地点、结束时间、结束地点、行程轨迹等接单数据;新就业形态人员或者其近亲属等难以提供上述接单数据时,当地委托办理机构可以通过省级集中系统向全国信息平台申请查询新就业形态人员当天接单数据;
(四)医疗机构出具的受伤后诊断证明或者救治记录;
(五)新就业形态人员社会保障卡银行账户或者银行卡等支付账户信息;由平台企业或者平台服务机构垫付费用的,提供平台企业或者平台服务机构银行账号和双方确认垫付事实的书面材料(附件6);
(六)《知情同意确认书》(附件7),即签署确认接收职业伤害相关结论线上线下通知的书面文件。职业伤害相关结论包括职业伤害确认结论、鉴定结论、待遇支付结果等。确认内容包括送达对象、送达地址、送达方式等;
(七)有下列情形之一的,还应当分别提交相应证明材料:
1.在执行平台订单任务期间,因履行平台服务内容受到事故伤害、暴力等意外伤害或者发生事故下落不明的,提交公安机关或者其他相关部门的证明;
2.在指定时间前往指定场所接受平台企业、平台服务机构常规管理要求,或者在执行平台订单任务返回日常居所的合理路线途中,受到非本人主要责任的交通事故或者城市轨道交通、客运轮渡、火车事故伤害的,提交平台企业常规管理制度和公安机关交通管理部门或者其他相关部门的证明;
3.在执行平台订单任务期间,突发疾病死亡或者在48小时之内经抢救无效死亡的,提交医疗机构的抢救证明及死亡证明;
4.在抢险救灾等维护国家利益、公共利益活动中受到伤害的,提交民政部门或者其他相关部门的证明;
5.新就业形态人员原在军队服役、因战、因公负伤致残,已取得革命伤残军人证或者残疾军人证,在平台就业期间旧伤复发的,提交革命伤残军人证或者残疾军人证,及户籍所在地设区的市级以上人民政府退役军人事务部门组织医疗卫生专家小组确认出具的旧伤复发医学鉴定意见等。
申请人在职业伤害确认结论出具前,可以通过原申请途径提出待遇给付申请撤销。
第二十四条 委托办理机构在收到职业伤害保障待遇给付申请后,可以进行以下调查核实工作:
(一)根据工作需要,进入平台企业、平台服务机构和事故现场;
(二)依法查阅与职业伤害确认有关的资料,询问有关人员并作出调查笔录;
(三)记录、录音、录像和复制与职业伤害确认有关的资料。
第二十五条 人社行政部门收到委托办理机构受理的职业伤害待遇给付申请及相关调查核实材料后,结合有权机关和申请人提供的相关材料,在30个工作日内作出确认结论。事实清楚、证据充分、权利义务明确的职业伤害确认申请,应当在7个工作日内作出确认结论。
第二十六条 人社行政部门作出的职业伤害确认结论(附件8),包括下列内容:
(1)平台企业、新就业形态人员或者其他申请人的基本信息;
(2)调查核实的受伤部位、事故发生时间和伤害经过、诊断救治等情况;
(3)确认职业伤害的理由和依据;
(4)不服确认结论申请行政复议或者提起行政诉讼的途径和期限;
(5)作出伤害确认结论的时间。
第二十七条 人社行政部门作出的不予确认职业伤害结论(附件9),包括下列内容:
(一)平台企业、新就业形态人员或者其他申请人的基本信息;
(二)调查核实的事实经过和不予确认的理由和依据;
(三)不服确认结论申请行政复议或者提起行政诉讼的途径和期限;
(四)作出不予伤害确认结论的时间。
第二十八条 人社行政部门作出职业伤害确认或者不予确认结论的,应当加盖职业伤害确认(电子)印章(试点期间可以用工伤认定专用印章代章)。
人社行政部门作出确认职业伤害结论或者不予确认职业伤害结论之日起3个工作日内,委托办理机构按照申请人事先知情同意并留存的送达方式,将结论信息通过线上服务渠道推送或者线下送达平台服务机构或者新就业形态人员等申请人,并将结论信息经全国信息平台推送至平台企业总部,平台企业总部应同步推送给新就业形态人员。
申请人通过当地人社部门、委托办理机构线上服务渠道或者经办大厅查询、下载和打印加盖电子印章的职业伤害确认结论书或者不予确认职业伤害结论书,具有同等法律效力,也可以通过国家社会保险公共服务平台查询结论信息。
确认职业伤害结论或者不予确认职业伤害结论通过省级集中系统自动推送给当地劳动能力鉴定委员会和省级经办机构。
第二十九条 职业伤害确认结论经行政复议或者行政诉讼的,委托办理机构应当将收到的相关文书录入省级集中系统。
职业伤害确认结论被撤销的,人社行政部门应当重新进行事故调查,并在规定时限内重新作出职业伤害确认结论。
第三十条 新就业形态人员在多个平台注册接单的,发生职业伤害事故后,由发生事故伤害时正在执行订单任务的派单平台承担职业伤害保障的平台责任。
新就业形态人员同时接送多平台订单任务且路程相同或者重合,难以区分平台任务的,以同一路程首接单确认平台责任。多平台接单的新就业形态人员发生事故的,应当如实报告相关情况;平台企业和服务机构应当在事故发生后、平台责任确认前主动申报、配合调查,不得以非本平台责任为由推诿推脱。
委托办理机构可以通过省级集中系统向全国信息平台申请按日查询新就业形态人员涉及的平台企业接单数据,全国信息平台将每个平台企业返回的订单执行开始时间、出发地点、结束时间、结束地点、行程轨迹等接单数据推送至省级集中系统,当地人社部门经调查核实后确认首单平台责任。
第三十一条 职业伤害确认结论作出后,劳动能力鉴定机构和委托办理机构应当做好工作衔接和指引,可以主动对接平台企业、服务机构和新就业形态人员等,通过当地人社部门线上服务渠道或者线下送达方式及时提醒、告知其劳动能力鉴定申请、医疗费报销、待遇享受等有关工作安排和要求。
第三十二条 新就业形态人员受到职业伤害,经治疗伤情相对稳定或者治疗职业伤害期满(含鉴定机构确认的延长期限)后存在残疾、影响劳动能力的,平台企业或者平台服务机构、本人或者其近亲属应当按照规定持劳动能力鉴定申请表(附件10)、相关病历诊断材料等参加职业伤害发生地鉴定机构组织的劳动能力鉴定。
职业伤害发生地的委托办理机构受理劳动能力鉴定相关业务。委托办理机构在收到劳动能力鉴定申请后,应当及时对申请人提交的材料进行审核,申请人提供材料完整的,按照鉴定机构指定的时间、医疗机构,提前通知并协助组织、监督新就业形态人员携带相关材料参加现场鉴定。
鉴定程序和标准参照《劳动能力鉴定管理办法》,以及现行的《劳动能力鉴定职工工伤与职业病致残等级》(GB/T16180—2014)执行。
第三十三条 鉴定机构作出鉴定结论(附件11)后,委托办理机构按照申请人事先知情确认并留存的送达方式,将鉴定结论通过线上服务渠道或者线下送达平台服务机构或者新就业形态人员等申请人,并将结论信息经全国信息平台推送至平台企业总部。
平台企业、新就业形态人员对初次鉴定结论不服的,可以在收到该鉴定结论之日起15日内,向省级劳动能力鉴定委员会提出再次鉴定申请,省级劳动能力鉴定委员会按规定作出再次鉴定结论(附件12)。
自劳动能力鉴定结论作出之日起1年后,新就业形态人员、平台企业或者经办机构认为伤残情况发生变化的,可以向当地鉴定机构申请劳动能力复查鉴定。
第五章 待遇支付
第三十四条 职业伤害保障待遇包括医疗待遇、伤残待遇和死亡待遇。新就业形态人员因职业伤害发生的下列费用,从工伤保险基金中的职业伤害保障支出科目列支:
(一)医疗费用和康复费用;
(二)安装配置伤残辅助器具所需费用;
(三)生活不能自理的,经鉴定机构确认的生活护理费;
(四)因职业伤害死亡的,其近亲属领取的丧葬补助金、供养亲属抚恤金和一次性职业伤害死亡补助金;
(五)一级至十级伤残人员的一次性伤残补助金、一级至四级伤残人员按月领取的伤残津贴;
(六)五级、六级伤残人员的一次性津贴。
第三十五条 新就业形态人员因遭受职业伤害进行治疗,享受职业伤害保障医疗待遇,应当在签订工伤保险服务协议的医疗机构就医,情况紧急时可以先到就近的医疗机构急救,伤情平稳后转到协议医疗机构治疗。
在我省行政区域内的协议医疗机构无治疗条件或因伤情需要到省内非协议机构或省外医疗机构就医的,应由三级甲等或专科协议机构出具转诊转院意见,平台企业(平台服务机构)或者职业伤害人员(其近亲属)填写《职业伤害人员转诊转院申请表》(附件13),向职业伤害发生地委托办理机构提出备案申请,委托办理机构向省级经办机构备案后,可转诊转院。未经备案的,发生费用基金不予支付。
新就业形态人员在省外遭受职业伤害需要就地治疗的,应当优先选择当地的协议医疗机构治疗,伤情稳定后转回省内协议医疗机构继续治疗。
治疗职业伤害按照工伤保险诊疗项目目录、工伤保险药品目录、工伤保险住院服务标准执行。
第三十六条 职业伤害人员经治疗伤情稳定、需要康复的,按照《辽宁省工伤康复管理暂行办法》(辽人社规〔2025〕1号)规定,进行康复治疗。
第三十七条 职业伤害人员因日常生活或者就业需要,经鉴定机构确认需配置辅助器具的,应当到我省辅助器具配置服务协议机构配置(更换)辅助器具,辅助器具配置目录、支付标准和最低使用年限按照《辽宁省工伤保险辅助器具配置目录及最高支付限额(2023年版)》(辽人社规〔2023〕10号)规定执行。
职业伤害人员配置(更换)辅助器具,需向职业伤害发生地委托办理机构提交以下资料:
(一)《职业伤害人员配置(更换)辅助器具申请表》(附件14);
(二)鉴定机构出具的同意配置辅助器具的劳动能力鉴定结论书。
职业伤害人员持经确认的《职业伤害人员配置(更换)辅助器具申请表》,到工伤保险辅助器具配置服务协议机构配置(更换)辅助器具。
第三十八条 确认为职业伤害的人员长期居住在省外且有就医需求的或因伤情需要到省外医疗机构就医的,应按照国家和我省工伤保险异地就医相关管理规定,通过国家社会保险公共服务平台等线上或线下途径向职业伤害发生地委托办理机构提出异地就医备案申请(附件15、16),委托办理机构报省级经办机构审核通过后,异地就医相关费用可直接联网结算或在就医结束后到职业伤害发生地委托办理机构申请手工报销。
第三十九条 新就业形态人员发生伤害,经确认为职业伤害或需配置辅助器具后,其职业伤害医疗费、康复费、辅助器具配置费申报按照以下方式办理:
(一)已实现联网结算的,遭受职业伤害的新就业形态人员持社会保障卡直接到我省签订工伤保险服务协议的医疗机构、康复机构、辅助器具配置机构,进行就医(康复)治疗和配置(更换)辅助器具,由委托办理机构与协议机构进行结算(涉及第三人责任的除外)。
(二)未实现联网结算的,新就业形态人员及其近亲属或者平台企业应当到职业伤害发生地委托办理机构申领职业伤害医疗费、康复费、辅助器具配置费等相关待遇。
1.申报医疗(康复)费,应提供以下材料:
(1)《职业伤害保障伤残待遇申请表》;
(2)《职业伤害人员转诊转院申请表》(转非协议机构)、《职业伤害保障跨省异地就医(康复)备案表》;
(3)收费票据原件(含电子票据)、费用清单、诊断证明、门诊和住院对应的病历资料等。
涉及第三人责任的,还应当提供下列事故责任认定书、事故民事赔偿调解书或仲裁裁决书等法律文书:
(1)属于交通事故或者城市轨道交通、客运轮渡、火车事故的,需提供相关的事故责任认定书、事故民事赔偿调解书(第三人全责且肇事逃逸的,提供有权机关证明);
(2)属于遭受暴力伤害的,需提供公安机关出具的遭受暴力伤害证明和赔偿证明资料;
(3)经人民法院判决或者调解的,需提供民事判决书或者民事调解书等证明资料。
委托办理机构根据民事伤害赔偿法律文书确定的医疗费与职业伤害待遇中的医疗费比较,不足部分予以补足,职业伤害医疗费不得重复享受。未确定赔偿比例或第三人支付的医疗费用金额不明确的,委托办理机构可要求职业伤害人员提供其他辅助材料以明确医疗费用分割情况。
对手工报销医疗待遇时材料不全的,委托办理机构应一次性告知申请人需要补正的全部材料。对于申请材料齐全的,原则上在7个工作日内办理完毕。
2.辅助器具配置服务协议机构申报垫付的辅助器具配置费,应提供以下材料:
(1)《职业伤害人员配置(更换)辅助器具申请表》;
(2)发票、费用清单原件;
(3)配置辅助器具签收单;
(4)职业伤害人员签字确认的配置服务记录。
上述资料能够通过部门间或部门内信息共享获取的,无需重复提供。
第四十条 新就业形态人员被确认为职业伤害后,对鉴定结论无异议的,委托办理机构在接收到最终生效的劳动能力鉴定结论后,可以按照规定核发相关待遇,待遇计发基数为上年度全省城镇私营单位就业人员月平均工资的60%。计发标准为:
(一)生活护理费。经鉴定机构确认,生活完全不能自理、生活大部分不能自理、生活部分不能自理的月计发标准分别为待遇计发基数的50%、40%和30%;
(二)一次性伤残补助金。计发月数分别为:一级伤残为27个月,二级伤残为25个月,三级伤残为23个月,四级伤残为21个月,五级伤残为18个月,六级伤残为16个月,七级伤残为13个月,八级伤残为11个月,九级伤残为9个月,十级伤残为7个月;
(三)一级至四级伤残人员按月领取的伤残津贴。标准分别为待遇计发基数的90%、85%、80%和75%;
(四)五级、六级伤残人员的一次性津贴。计发月数分别为:五级伤残30个月,六级伤残25个月。
生活护理费和伤残津贴自作出劳动能力鉴定结论次月起计发。
第四十一条 新就业形态人员因职业伤害死亡的,委托办理机构应当按照规定核发丧葬补助金、供养亲属抚恤金和一次性职业伤害死亡补助金。计发标准为:
(一)丧葬补助金计发基数为上年度我省城镇私营单位就业人员月平均工资的60%,计发月数为6个月;
(二)供养亲属抚恤金计发基数为上年度我省城镇私营单位就业人员月平均工资的60%,按照一定比例发给由因职业伤害死亡人员生前提供主要生活来源、无劳动能力的亲属。标准为:配偶每月40%,其他亲属每人每月30%,孤寡老人或者孤儿每人每月在上述标准的基础上增加10%。核定的各供养亲属的抚恤金之和不应高于上年度我省城镇私营单位就业人员月平均工资的60%;
(三)一次性职业伤害死亡补助金标准为上一年度全国城镇居民人均可支配收入的20倍。
新就业形态人员在治疗职业伤害期内因职业伤害导致死亡的,其近亲属享受本条第一款规定的待遇。
一级至四级伤残人员在治疗职业伤害期满后死亡的,其近亲属可以享受本条第一款第(一)项、第(二)项规定的待遇。
供养亲属范围和条件根据国家有关规定确定,供养亲属抚恤金自职业伤害人员死亡次月起计发(遗腹子女自出生当月起计发)。
第四十二条 委托办理机构在计发待遇前,应核定相关资料。
(一)计发生活护理费、伤残津贴和一次性伤残补助金、一次性津贴,应当核定以下资料:
1.《职业伤害保障伤残待遇申请表》;
2.职业伤害确认结论书;
3.劳动能力鉴定结论书;
4.职业伤害人员有效身份证件;
5.职业伤害人员待遇领取账号(社会保障卡银行账号);
6.职业伤害人员已领取职工基本养老金的,还需核定养老金发放证明(省外需提交)。
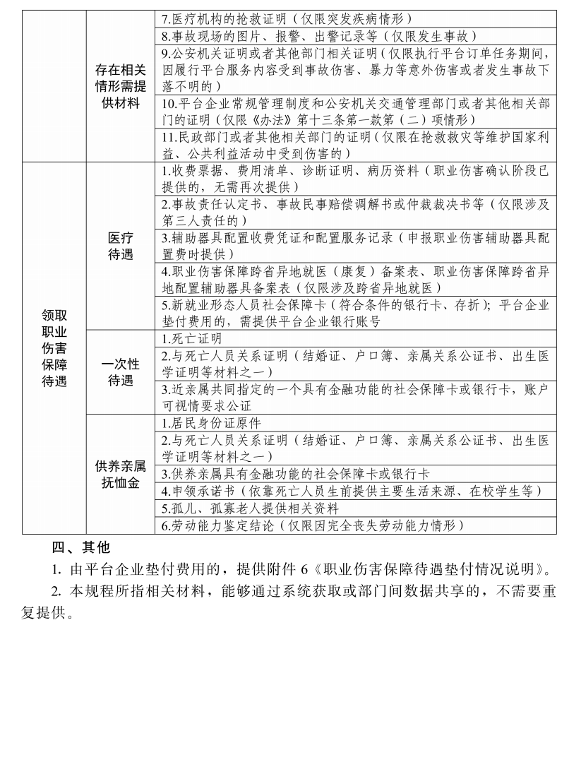
(二)计发一次性职业伤害死亡补助金和丧葬补助金,应当核定以下资料:
1.《职业伤害保障死亡待遇申请表》;
2.职业伤害确认结论书或死亡证明原件(居民死亡医学证明书、火化证明、殓葬证、因死亡注销户口证明、法院宣告死亡的生效判决书、我国驻境外使领事馆出具的中文版死亡证明等材料之一);
3.申请人有效身份证件及与职业伤害死亡人员关系证明(结婚证、户口簿、亲属关系公证书、出生医学证明等材料之一);
4.近亲属共同指定的一个具有金融功能的社会保障卡或银行卡(账户可视情要求公证)。
(三)计发供养亲属抚恤金,应当核定以下资料:
1.《职业伤害保障死亡待遇申请表》;
2.申请供养亲属人员的有效身份证件;
3.申请供养亲属人员与职业伤害死亡人员关系证明(结婚证、户口簿、亲属关系公证书、出生医学证明等材料之一);
4.申请供养亲属人员具有金融功能的社会保障卡或银行卡;
5.完全丧失劳动能力的,提供劳动能力鉴定结论书;
6.申请供养亲属人员属于孤儿、孤寡老人的,提供相关部门出具的证明;
7.职业伤害死亡人员有遗腹子女的,提供出生医学证明;
8.申请供养亲属人员属于依靠职业伤害死亡人员生前提供主要生活来源、在校学生等,提供申领承诺书。
上述资料能够通过部门间或部门内信息共享获取的,无需重复提供。
第四十三条 职业伤害人员经劳动能力复查鉴定,伤残等级发生变化的,对变化后的伤残等级不再重新计发一次性伤残补助金和一次性津贴。对其他与伤残等级有关的职业伤害保障待遇,自作出复查结论的次月起,按照变化后的伤残等级调整计发。
第四十四条 新就业形态就业人员执行平台订单任务期间发生事故下落不明的,从事故发生当月起由平台企业发放3个月生活保障费,从第4个月起停发生活保障费,由职业伤害保障资金按月支付供养亲属抚恤金。近亲属生活困难的,可凭公安机关出具的下落不明证明,申请预支50%的一次性职业伤害死亡补助金。
新就业形态就业人员被人民法院宣告死亡的,其近亲属凭宣告死亡有效文书申领丧葬补助金、一次性职业伤害死亡补助金待遇。丧葬补助金和一次性职业伤害死亡补助金按照下落不明时上一年度全国城镇居民人均可支配收入核定。已先期预支了50%一次性职业伤害死亡补助金的,在支付宣告死亡后核定的一次性职业伤害死亡补助金时,应抵扣已预支的金额。供养亲属享受抚恤金待遇的资格,按职业伤害人员下落不明时的条件核定。
第四十五条 一级至四级伤残新就业形态人员,符合领取基本养老金条件的,停发伤残津贴,按照国家有关规定享受基本养老保险待遇。基本养老保险待遇低于伤残津贴的,由工伤保险基金补足差额。该差额为同期按规定调整后的伤残津贴和基本养老保险待遇差,以后不随伤残津贴与基本养老保险待遇调整而调整。不符合领取基本养老金条件的,由工伤保险基金继续按月发放伤残津贴。
第四十六条 职业伤害人员需要暂停工作接受职业伤害医疗救治的,在治疗职业伤害期内,由所在平台企业支付生活保障费。生活保障费的计发标准为事故伤害发生时当地正在执行的城市居民月最低生活保障标准,可按职业伤害治疗期的实际天数折算。职业伤害人员在劳动能力鉴定结论作出次月起,不再享受生活保障费,仍需治疗的按规定享受医疗待遇。
治疗职业伤害期一般不超过12个月。伤情严重或者情况特殊的,经职业伤害确认地鉴定机构确认,可以适当延长,但延长时间不得超过12个月。
生活不能自理的职业伤害人员在治疗职业伤害期内需要护理的,由所在平台企业负责。
平台企业可以另外通过购买人身意外、雇主责任等商业保险,切实保障新就业形态人员的生活保障费和生命财产安全。
第四十七条 职业伤害人员享受的伤残津贴、供养亲属抚恤金、生活护理费等待遇,原则上随着全省城镇私营单位就业人员月平均工资调整。
第四十八条 定期待遇领取资格应当定期认证。未认证的,委托办理机构可暂停支付定期待遇;认证通过后符合继续领取资格的,按规定恢复相关待遇并补发暂停期间的待遇。
第四十九条 委托办理机构代发职业伤害保障医疗待遇、伤残待遇和工亡待遇,应当通过省级集中系统将待遇发放数据推送至金融机构,进行待遇发放。发放不成功的,应及时查明原因并重新发放。
第五十条 委托办理机构在省级集中系统办理医疗待遇、康复待遇、辅助器具待遇、一次性待遇、定期待遇、死亡待遇等业务产生的相关信息,由省级集中系统实时推送至全国信息平台。
第五十一条 委托办理机构应当按照委托服务协议约定的时限办理待遇支付业务。省级经办机构负责对超期业务进行跟踪督办,同时将超期业务纳入对委托办理机构考核评价。
第六章 资金管理
第五十二条 省级经办机构应当按照《财政部 人力资源社会保障部 国家卫生计生委关于印发〈社会保险基金财务制度〉的通知》(财社〔2017〕144号)和《财政部关于印发〈社会保险基金会计制度〉的通知》(财会〔2017〕28号)的规定,与省级人社行政部门、财政部门、税务机关共同做好职业伤害保障资金管理。
第五十三条 职业伤害保障资金存入省级社会保障基金财政专户,不单独开设收入户、支出户、财政专户。平台企业缴纳的职业伤害保障费通过工伤保险基金职业伤害保障费收入科目核算。省级经办机构根据国库实际划转财政专户金额和省级税务机关通过社税信息共享平台传输的缴费信息记账。
第五十四条 职业伤害的各项待遇支出、劳动能力鉴定费和委托办理服务费,从工伤保险基金中列支,通过工伤保险基金职业伤害保障支出类科目核算。省级经办机构业务部门应当对职业伤害保障资金支出业务增加明确标识,财务部门进行单独核算,业务部门与财务部门应当严格对账,确保账证相符、账账相符、账实相符。
第五十五条 委托办理机构应开设职业伤害保障资金托管账户(以下简称资金托管账户),用于存放、支付职业伤害保障待遇的准备支付资金。实行专用存款账户管理,专账核算,专款专用,账户产生的利息计入职业伤害保障资金管理。
省级经办机构按月提前将职业伤害保障准备支付资金拨付至资金托管账户。职业伤害保障准备支付资金按月结算,以每月15日为结算周期截止日。
第五十六条 委托办理机构应于每月4日前,向省级经办机构业务部门提供托管账户银行对账单并推送上月支付数据,核对支付情况。省级经办机构业务部门根据省级集中系统的数据进行核对,发现不一致的,双方应查明原因并处理。
省级经办机构业务部门与委托办理机构核对一致后,业务部门通过业财一体化模式将已确认的支出数据推送至财务部门并附有代付结算单,作为核算职业伤害保障待遇支出的依据。委托办理机构托管账户余额低于一个月准备支付资金额度的部分,作为本次结算后的资金划拨额。
委托办理机构于每年年底前,将与省级经办机构核对一致的托管账户余额退回省级经办机构,由省级经办机构于每年最后一个工作日前,将省级基金账户余额一并退回省级财政专户。
第五十七条 省级经办机构每月20日前,按月预算支出额,一并纳入工伤保险基金用款计划,并于每月25日前向省级财政部门报送,省级财政部门确认工伤保险基金支出计划后,于收到计划5个工作日内将资金拨付至省级经办机构工伤保险支出户。
省级经办机构财务部门于次月10日前按基金支付审批权限,向委托办理机构划拨资金,补足用于代付职业伤害保障待遇的准备支付资金额度。
结算周期内,职业伤害保障待遇支付额度超过准备支付资金时,委托办理机构可以向省级经办机构提出紧急拨付申请,经省级经办机构业务部门审核后,由省级经办机构财务部门划拨至资金托管账户。
第五十八条 省级经办机构业务部门在委托服务协议终止后,统一组织清算工作,根据委托办理机构代付的职业伤害保障待遇支出,实行差额清算。
第五十九条 省级经办机构财务部门根据业务部门按月核定的待遇支付汇总明细,借记“职业伤害保障待遇支出”,贷记“暂付款”科目。职业伤害劳动能力鉴定费支出由市级经办机构核算,借记“职业伤害保障劳动能力鉴定支出”,贷记“支出户存款”。
省级经办机构财务部门根据业务部门按月核定的待遇支付汇总表,借记“社会保险待遇支出”,贷记“暂付款”科目。
项目清算后,省级经办机构财务部门根据业务部门提供的清算汇总表进行账务处理。
第七章 信息管理
第六十条 全省统一使用省级集中系统办理职业伤害保障业务。省级经办机构应当按照全国信息平台的技术要求改造完善省级集中系统,实现部、省间业务协同和信息流转,并支持与省级相关部门信息共享。
省级经办机构、税务机关应当按照人力资源社会保障部和国家税务总局共同确定的技术标准完善社税信息共享平台。
平台企业应当按照全国信息平台的技术要求改造信息系统,对接全国信息平台,并为新就业形态人员提供“一键报案”功能选择,按时全量准确报送职业伤害相关数据,实时接收我省实际办理业务情况,保证数据的时效性、完整性。
第六十一条 全国信息平台定期归集跨省经营的平台企业总单量、人员信息、待遇给付申请等相关信息,按省份推送给省级集中系统,其中各省总单量、接单人员等信息按日推送。
每月5日,省级经办机构将平台企业上个月的参保登记信息、总单量、缴费基准额和浮动情况,以及接单人员基础信息和接单汇总信息等通过社税信息共享平台传递给省级税务机关,将参保登记、职业伤害确认、劳动能力鉴定、职业伤害待遇申领核付等全流程业务信息及电子材料同步推送至全国信息平台,保障信息的及时、完整和准确。
省级经办机构应根据全国信息平台推送的业务信息及时更新本地业务数据,确保数据一致。如经核实发现全国信息平台数据有误的,省级经办机构应推送正确数据进行更正。
省级税务机关应当及时将申报缴费信息通过社税信息共享平台回传给省级经办机构,由省级经办机构汇总后通过省级集中系统同步推送至全国信息平台。
第六十二条 省级人社部门和税务机关均应当设立业务、系统对接人员,负责对接业务运行中遇到的问题,及时处理系统运行故障、异常问题排查、新增或者变更系统业务功能需求等。
第六十三条 国家社会保险公共服务平台提供职业伤害保障参保、平台服务机构、新就业形态人员日订单量、职业伤害确认、待遇给付申请受理、劳动能力鉴定、待遇发放、办理进度等信息查询功能。
第八章 服务与监管
第六十四条 省级经办机构负责与商业保险机构签订委托服务协议,建立工作协同机制,全面推进商业保险机构委托办理标准化、规范化,科学编制职业伤害保障便民便企事项清单和办事指南。
第六十五条 省级人社部门可联合医疗、交通等相关专业部门,通过数据监控、日常抽查、建立投诉受理渠道等方式,对委托办理机构进行监督检查,督促其及时做好受托工作。
省级人社部门将监督检查结果纳入对委托办理机构年度考核的重要内容。委托办理机构年度考核不合格的,委托服务协议提前终止,3年内不得再参与委托办理招标工作。
第六十六条 委托办理机构的办理服务费,可综合考虑参保规模、机构运行成本、工作绩效等因素,从职业伤害保障支出科目中按比例或者按定额支付,具体办法在委托服务协议中约定。
第六十七条 委托办理机构办理职业伤害保障业务形成的档案,参照《社会保险业务档案管理规定(试行)》(人力资源社会保障部3号令)和《社会保险电子档案管理暂行办法》(人社险中心函〔2020〕16号)管理;与职业伤害确认有关的资料、医疗费报销发票原件、劳动能力鉴定费用票据原件等纸质材料应当及时归档、定期移交,具体按照委托服务协议的约定执行。
第六十八条 平台企业应当落实职业伤害预防的主体责任,按照国家规定开展职业伤害预防工作,健全制度,优化算法,合理确定劳动定额,加强安全防护措施,加强新就业形态人员的安全教育和管理,通过宣传、培训等方式,预防、减少职业伤害事故。
第六十九条 新就业形态人员发生职业伤害时,平台企业应当采取措施使新就业形态人员得到及时救治。
平台企业应当在经营服务所在地有相应的服务能力或者服务机构,包括设立的分公司、子公司等分支机构或者合作的加盟商、配送公司以及人力资源服务公司等机构(以下统称平台服务机构)。平台服务机构对当地招募注册的新就业形态人员进行属地管理和服务,配合省级人社部门、税务机关等相关部门做好参保登记核实、数据传递、费款征缴、争议处理等事项,协助办理新就业形态人员职业伤害待遇申请、事故调查取证、劳动能力鉴定申请等服务事宜。
第七十条 平台服务机构应当在服务所在地(至少在设区的地级市)有注册登记的机构或者分支机构,且在服务区域有较强的服务能力。
平台企业应当加强对平台服务机构的管理,明确服务区域、服务内容和服务权限,并在平台企业网站等渠道上公布服务机构名单、联系人等信息。
第七十一条 平台企业总部应当将各地的平台服务机构名单、注册地址、联系人、联系方式以及服务区域等信息通过全国信息平台统一报送人力资源和社会保障部和国家税务总局;信息有变化调整的,应当在5个工作日内通过全国信息平台进行变更。
全国信息平台将平台服务机构名单信息同步推送至所在地省级集中系统,并向社会公布。
第七十二条 平台服务机构经向市级人社部门登记备案后,按照平台企业的委托权限,办理相关事宜;积极配合做好职业伤害保障服务工作,并接受当地人社部门的监督管理。
第七十三条 平台服务机构应当对属地管理的新就业形态人员在本地注册接单前进行身份核验、健康检查、安全培训等。
新就业形态人员发生事故伤害的,可以直接联系其所属的平台服务机构,提出及时送医救治、职业伤害保障待遇申请、劳动能力鉴定申请等服务事宜。平台服务机构不得推诿推脱。
第七十四条 对平台企业或者平台服务机构不及时参保登记和申报申请、不协助送医救治、不配合调查等行为,由市级人社行政部门责令改正;导致新就业形态人员权益受到损害的,由平台企业承担责任。造成重大不良社会影响的,由省级人社行政部门报告人力资源社会保障部,人力资源社会保障部约谈平台企业,责令其依法承担法律责任。
第七十五条 省级经办机构和税务机关以省级职业伤害保障业务数据为基础,利用信息化手段和统计方法,建立统计台账,生成统计数据,监测运行情况,定期开展职业伤害保障运行情况分析,管理统计资料。
在职业伤害保障费率和待遇水平等进行调整时,开展专项测算分析,支持政策决策,评估风险与效率。
第七十六条 人社部门、税务机关等机构及其工作人员,应当依法为平台企业和新就业形态人员的信息保密。
第九章 附 则
第七十七条 本规程未尽事宜,参照《工伤保险条例》和我省工伤保险相关规定执行,但其中涉及劳动关系处理及劳动关系处理有关的待遇保障规定除外。
第七十八条 本规程内容与新出台的法律法规、政策文件不相符的,按照新出台的法律法规、政策文件执行。
第七十九条 本规程自试点启动时间2025年7月1日起开始施行。根据试点运行情况,将适时对规程相关内容进行调整。
第八十条 本规程由辽宁省人力资源和社会保障厅负责解释。
附件:1.新就业形态人员职业伤害保障费缴费申报表
2.职业伤害保障待遇申请超期说明
3.职业伤害保障伤残待遇申请表
4.职业伤害保障死亡待遇申请表
5.待遇申请表申报说明
6.职业伤害保障待遇垫付情况说明
7.知情同意确认书
8.职业伤害确认结论书
9.不予确认职业伤害结论书
10.劳动能力鉴定申请表
11.职业伤害人员劳动能力初次(复查)鉴定结论书
12.职业伤害人员劳动能力再次鉴定结论书
13.职业伤害人员转诊转院申请表
14.职业伤害人员配置(更换)辅助器具申请表
15.职业伤害保障跨省异地就医(康复)备案表
16.职业伤害保障跨省异地配置辅助器具备案表






















| 版权所有:辽宁省人民政府 | 主办单位:辽宁省人民政府办公厅 |
| 地址:沈阳市皇姑区北陵大街45-9号 | 邮编:110032 |
辽公网安备 21010502000372号 |
网站标识码:2100000037 |
| ICP备案序号:辽ICP备05023109号 | 联系邮箱:mhwz@ln.gov.cn |

