政府公报
辽宁省水利厅关于印发《辽宁省水利
建设项目稽察办法》的通知
辽宁省水利厅
2021年3月30日
(此件公开发布)
辽宁省水利建设项目稽察办法
第一章 总则
第一条 为加强辽宁省水利工程建设监督管理,规范水利工程建设行为,确保水利工程建设质量安全和资金安全,保证客观、公正、高效开展稽察工作,根据水利部《关于进一步加强流域机构和地方水利稽察工作的通知》(水安监〔2016〕164号)、《水利建设项目稽察办法》(水安监〔2017〕341号)和水利部建安中心《关于印发〈稽察人员选派和考核办法(试行)〉〈现场稽察工作流程〉〈现场稽察行为规范〉的通知》(建安〔2020〕12号)等有关文件精神,结合我省稽察工作实际,制定本办法。
第二条 本办法所称水利建设项目稽察(以下简称水利稽察),是指省、市水行政主管部门依照有关法律、法规、规章、规范性文件和技术标准等,对水利建设项目组织实施情况全过程进行监督检查的活动。
第三条 本办法所称水利建设项目是指使用国家和省投资或补助投资的防洪、除涝、灌溉、输供水、发电、农村饮水安全、水土保持、大中型水利水电工程移民安置等全省范围内新建、改建、扩建的水利建设项目和水库移民后期扶持项目。
第四条 省水利厅负责组织指导全省范围内水利稽察工作。
市级水行政主管部门依据职权负责本辖区内水利稽察工作,对上级和本级稽察发现的问题进行整改落实及监督检查。
被稽察项目所在地水行政主管部门对水利稽察工作应当给予协助、支持和配合,负责组织项目法人及参建单位为水利稽察提供必要的工作条件,并将稽察整改意见落实到位。
第二章 工作机制
第五条 辽宁省水利厅监督处(辽宁省水利工程建设项目稽察办公室,以下简称“稽察办”)负责全省水利稽察工作,承担以下工作任务:
(一)配合水利部稽察办对全省水利建设项目进行稽察;与水利部松辽水利委员会开展联合稽察;组织编制全省水利稽察年度工作计划并开展水利稽察工作;
(二)督促有关业务部门、单位落实稽察发现问题整改;
(三)跟踪、通报稽察发现问题整改情况;
(四)配合有关部门调查稽察发现的全省水利建设项目违法、违规案件;
(五)负责稽察组长、专家日常管理;
(六)完成其他有关工作。
辽宁省水利厅其他各有关业务主管部门、单位由稽察办统筹协调,各负其责,承担以下工作任务:
(一)依据稽察项目类型,项目业务主管部门、单位对口负责牵头组织完成水利部稽察办及上级有关部门安排的对我省水利建设项目稽察工作,其他相关业务主管部门、单位配合;
(二)根据稽察办的年度工作计划安排,配合完成全省水利建设项目自主稽察等工作;
(三)监督检查、督促落实水利稽察发现问题整改,及时统计水利稽察整改落实情况并报稽察办;
(四)根据所稽察的项目类型,原则上由项目业务主管部门、单位选派稽察组长助理;
(五)根据稽察中发现的问题,分析其产生原因,完善相关制度;
(六)完成其他有关工作。
第六条 稽察办负责组织开展现场稽察工作,根据拟稽察项目的属性与特点派出稽察组具体承担稽察任务。稽察组由稽察组长(以下简称“组长”)、稽察专家和组长助理等稽察人员组成。
稽察专家由相关专业技术人员担任。根据工作任务要求,一般包括前期与设计、建设管理、计划管理、财务管理、工程质量与安全以及其他相关专业技术人员。
第七条 组长对现场稽察工作负总责,主要职责是:
(一)负责现场稽察工作;
(二)根据稽察项目具体情况,召集组内碰头会,组织制定项目稽察工作方案;
(三)组织稽察专家公正、高效地开展现场稽察工作,真实、准确反映被稽察项目情况和存在问题;审核专家稽察意见,提交稽察报告,提出整改意见和处理建议;对项目所在地水行政主管部门上报的整改报告进行确认;
(四)负责稽察发现典型问题的归纳总结;
(五)负责稽察人员现场管理;
(六)完成稽察办交办的其他有关工作。
第八条 组长应具备下列条件:
(一)坚持原则,忠实履行职责,公道正派,廉洁自律,自觉维护国家利益;
(二)熟悉有关法律、法规、规章、规范性文件和技术标准;
(三)具有较强的组织管理、综合分析、判断和协调能力;
(四)具有正高级工程师技术职称或担任过副处级及以上行政领导职务;
(五)具有较丰富的水利工程施工管理、投资计划、财务审计、工程质量管理等综合管理知识和经验;
(六)身体健康,能承担现场稽察工作,年龄在70周岁以下。
第九条 稽察专家在组长的领导下分工负责相应现场稽察工作并对其稽察的成果负责,主要职责是:
(一)查阅文件资料,检查项目现场;
(二)对发现的问题应当查清核实;
(二)提交专家稽察意见;
(三)提出有关意见建议;
(四)完成其他有关工作。
第十条 稽察专家由从事过水利专业的技术人员担任,应具备下列条件:
(一)坚持原则,忠实履行职责,公道正派,廉洁自律,自觉维护国家利益;
(二)熟悉有关法律、法规、规章、规范性文件和技术标准;
(三)具有较强的综合分析和判断能力,从事相关专业技术工作或相关管理工作10年以上;
(四)具有较强的业务能力。熟练掌握并能正确运用与本专业相关的法律、法规、规章、规范性文件和技术标准;
(五)具有水利专业高级专业技术职称或具有会计中级及以上职称、相关专业执业资格或相当专业水平的人员;
(六)身体健康,能承担现场稽察工作,年龄在70周岁以下。
第十一条 稽察组长助理协助组长做好相关工作,主要职责是:
(一)负责现场稽察联络、协调和服务;
(二)宣读《稽察监督检查“十不准”》;
(三)起草稽察报告;
(四)起草发现问题整改通知;
(五)完成其他有关工作。
第十二条 稽察组长助理应具备下列条件:
(一)坚持原则,忠实履行职责,公道正派,廉洁自律,自觉维护国家利益;
(二)了解有关法律、法规、规章和技术标准;
(三)具有较强的文字综合和协调能力;
(四)熟悉水利项目建设管理有关工作;
(五)具有水利工程初级专业技术职称或具有会计初级及以上职称,或具有同等专业水平的人员;
(六)身体健康,能承担现场稽察工作。
第十三条 稽察办应建立专家库,制定稽察人员管理办法,加强遴选、培训、考核等工作。
第十四条 稽察人员执行稽察任务实行回避制度。有下列情况之一的,稽察人员应当回避:
(一)曾经直接参与建设或管理的项目;
(二)本人或与其有利害关系的人担任主要管理职务的建设项目;
(三)在被稽察项目及其相关单位建设项目兼职的;
(四)被稽察对象是其所在工作单位或者两年内曾经工作过单位参建的建设项目;
(五)与稽察人员存在其他利害关系的项目。
第三章 稽察方式、内容
第十五条 水利稽察采取常规项目稽察、专项稽察、专项调查、工作督察、项目复查等多种稽察工作方式,提高稽察的针对性。
第十六条 水利稽察内容主要包括:监督检查有关项目监管和主管部门贯彻落实国家水利方针政策、重大决策部署情况,建立完善建设管理制度、组织推动项目建设等工作情况;抽查建设项目前期与设计工作、项目建设管理、计划管理、资金使用管理、工程质量和安全管理等方面实施情况;检查有关法律、法规、规章、规范性文件和技术标准执行情况。
第十七条 项目前期与设计工作稽察,包括查验勘测设计单位资质;检查项目建议书、可行性研究报告、初步设计、实施方案和概(预)算的编报、审查审批等情况;检查勘察设计的编制深度和质量,强制性条文及审查意见的落实执行情况;检查设计变更的编报、审批、报备,现场设计服务及图纸供应进度与质量等情况。
第十八条 项目建设管理稽察,包括项目法人责任制、招标投标制、建设监理制、合同管理制执行情况,有关参建单位资质和人员资格等情况,工程建设征地补偿和移民安置、水土保持工程、环境保持工程等情况,工程进度以及工程安全管理情况,开工条件落实和开工报告审批执行情况。
第十九条 项目计划下达与执行稽察,包括计划管理、年度计划下达与执行、地方投资落实、投资控制与概算执行、年度工程投资完成等情况。
第二十条 资金使用与管理稽察,包括资金来源、资金到位和使用情况,内部财务规章制度建立与执行,工程价款结算,会计核算,竣工财务决算、固定资产管理、农民工工资落实等情况。
第二十一条 工程质量与安全稽察,包括检查工程质量现状,参建单位质量与安全责任体系,制度建设与执行,质量控制和检验评定,工程验收,安全技术措施和专项施工方案,施工安全管理,安全隐患排查与治理,工程安全度汛等情况。
第二十二条 根据工作需要,稽察办可以就第十五条所述部分内容或其他事项组织重点专项稽察;对十九条所述部分内容或其他事项组织工作督察或专项调查;对被稽察项目整改落实情况开展项目复查。
第四章 稽察计划、方法和流程
第二十三条 稽察办负责组织厅各业务部门、单位编制水利稽察年度工作计划。各业务部门负责制定本部门的年度稽察工作计划并报稽察办汇总,经综合平衡后,形成省水利厅年度水利稽察工作计划。主要内容包括:目标任务,稽察项目类型、数量,时间安排,整改落实及保障措施等。
年度稽察工作计划要坚持重点稽察督查与面上抽查核查相结合,避免重复交叉和空白盲区。对重大项目和中央投资3000万元以上的项目全部稽察,对中央投资1000-3000万元项目的稽察比例不低于30%,对中央投资1000万元以下项目的稽察比例不低于5%。在建项目占年度稽察工作计划项目比例不低于40%,复查项目占上一年度稽察项目比例不低于20%。大中型水利水电工程移民安置和水库移民后期扶持项目的稽察频次,按照国家和省有关规定执行。
第二十四条 稽察办开展稽察工作前,应提前下达稽察通知,告知被稽察单位,明确稽察项目、内容,确定稽察组人员及稽察工作时间。
第二十五条 稽察人员开展稽察工作,应采取下列方法:
(一)听取有关水行政主管部门项目总体情况汇报;听取项目法人前期工作、计划执行、资金使用、建设管理、工程施工、工程质量与安全、工程验收等情况的汇报,根据情况提出需要提供的材料清单;
(二)查阅建设项目有关文件、合同、记录、报表、账簿、证书及其他资料,根据需要可要求有关单位和人员做出签字、盖章的书面说明;
(三)查勘工程施工现场、检查工程质量和安全等建设情况,根据工作需要责令有关方面进行质量检测;
(四)进入施工、仓储、办公、检测、试验等与建设项目有关的场所或地点,向项目建设、设计、施工、监理、检测、咨询及其他相关单位的人员了解情况、听取意见,进行两人(含两人)以上联合查验、取证、质询,并形成参加人员签字的书面记录;
(五)就发现的问题进行必要的质询、延伸调查、核实、取证;
(六)其他需要采取的措施。
第二十六条 现场稽察工作自稽察通知印发始,到与被稽察单位交换意见止,实现稽察组长负责制。主要包括前期准备、工作布置、组内碰头、现场座谈、初查资料、现场检查、详查资料和问询、组内初步讨论、提交工作底稿、形成稽察报告、交换意见、廉政反馈等内容(具体流程详见附件1)。
第二十七条 稽察组在工作中发现重大问题或遇到紧急情况时,应及时向稽察办报告。
第二十八条 稽察办对稽察过程中发现的重大违纪违法线索,应及时将有关情况上报,由省水利厅按相关法律和规定移交相关部门处理。
第五章 稽察报告与问题整改
第二十九条 稽察组应于现场稽察结束5个工作日内,提交由组长签署的稽察报告。
稽察报告应事实清楚、依据充分、定性准确、文字精炼,一般应包括下列内容:
(一)项目概况;
(二)稽察内容;
(三)项目实施情况;
(四)稽察发现的主要问题;
(五)整改意见及相关建议;
(六)其他需要报告的事项。
稽察报告应附以下材料:稽察专家签字的工作底稿、有关工程照片、有关取证调查材料、有关人员出具的证明材料、有关现场检测材料、证明相关事宜的资料复印件、与稽察工作相关的其他材料。
第三十条 稽察报告上报稽察办后,由稽察办组织召开稽察成果讨论会,厅相关业务主管部门、单位负责人和被稽察市水行政主管部门的分管领导及相关业务主管部门、单位负责人参加,听取稽察组关于稽察工作情况的汇报,研究提出稽察项目发现问题整改意见,履行会签等程序后以省水利厅文件下发。
稽察成果讨论会提出的责令停工整改、建议解除合同、建议责令停业整顿、建议降低资质等级或吊销资质证书等处理建议,由厅相关业务主管部门会同厅监督处、建管处、法规审批处依据《安全生产法》、《建设工程质量管理条例》、《建设工程安全生产管理条例》、《建设工程勘察设计管理条例》、《水利建设市场主体信用信息管理办法》等法律、法规、规章,进行复核确认后,由省水利厅直接或责成市级水行政主管部门实施(具体发现问题责任追究和通报标准详见附件2、附件3)。
大中型水利水电工程移民安置和后期扶持项目稽察的责任追究标准,由省水利厅另行制定。
第三十一条 被稽察单位应按照省水利厅下达文件要求明确问题整改和责任追究的责任单位和责任人,制定问题整改措施,开展问题整改和实施责任追究。问题整改和责任追究情况经稽察组长确认并由省水利厅业务主管部门、单位同意后,在规定时间内以项目所在地水行政主管部门文件逐级上报稽察办。
第三十二条 稽察办对稽察发现的问题建立台账,适时跟踪稽察项目的整改情况,必要时组织复查,通报相关情况。
第六章 稽察人员、被稽察单位的权利和义务
第三十三条 稽察人员依法执行公务受法律保护,任何组织和个人不得拒绝、阻碍,不得打击、报复。
第三十四条 稽察人员开展稽察工作有以下权利:
(一)向项目法人及参建单位、相关人员调查、了解情况和取证;
(二)查阅与建设项目有关的文件、资料、合同、数据、账簿、凭证、报表,录音、拍照或摄影有关的证词、证据;
(三)进入与建设项目相关的场所或地点,进行查验、取证、质询等。
第三十五条 稽察人员开展稽察工作,应当履行以下义务:
(一)依法行使职责,坚持原则,秉公办事,自觉公平维护各方利益;
(二)深入项目现场,客观公正、实事求是地反映项目建设情况和问题,认真完成稽察工作;
(三)自觉遵守廉洁自律的有关规定和回避原则;
(四)保守国家秘密和被稽察单位的商业秘密,不参与、不干涉被稽察项目的正常建设活动。
第三十六条 被稽察单位有权针对稽察提出的问题进行陈述或申辩;对整改通知或处理意见有异议的,可以向稽察办提出申诉。申诉期间,仍执行原整改或处理意见。
第三十七条 被稽察单位发现稽察人员有本办法第四十一条所列行为时,有权向稽察办举报。
第三十八条 被稽察单位应当配合稽察人员开展工作,如实提供稽察需要的文件、资料、合同、账簿、凭证、报表和音像资料等,不得拒绝、隐匿和弄虚作假。
第七章 奖励与处罚
第三十九条 对稽察中发现建设项目管理薄弱、监管不力、问题严重和整改落实不到位的相关部门单位和责任人,稽察办依据追究标准可向有关部门单位提出以下处理处罚建议:
(一)通报批评;
(二)约谈主要负责人或者分管负责人;
(三)暂停新建项目审批,暂停或减少下一年度投资计划安排;
(四)追究有关责任人的责任;
(五)法律法规规定可以给予的其他处理处罚措施。
对严重违反建设管理有关法律法规的项目法人(建设单位)和招标代理、勘察(测)设计、施工、建设监理、质量检测等参建单位,稽察办可向有关部门单位提出以下处理处罚建议:
(一)责令暂停施工;
(二)追究有关责任人的责任;
(三)将严重违规的施工、监理单位清退出施工现场;
(四)将不良行为记入水利建设市场主体信用档案;
(五)建议有关部门降低有关单位的资质等级或吊销其资质证书;
(六)有关法律法规规定可以给予的其他处理处罚措施。
第四十条 被稽察单位和人员有下列行为的,稽察办可建议有关部门对单位主要负责人和直接责任人员给予纪律处分:
(一)拒绝、阻碍稽察人员执行稽察任务或者打击报复稽察人员的;
(二)拒不提供与项目建设有关的文件、资料、合同、协议、财务状况和建设管理情况,或者隐匿、伪造相关资料,或提供虚假情况、虚假证词的;
(三)工程存在严重质量问题、安全问题,或者财务管理混乱,套取、挪用工程建设资金的;
(四)可能影响稽察人员公正履行职责的其他行为。
第四十一条 稽察人员有下列行为之一的,稽察办应解除聘任,并视情节轻重建议有关单位给予纪律处分:
(一)对被稽察项目的重大问题隐匿不报,严重失职的;
(二)与被稽察项目有关单位串通,编造虚假稽察报告的;
(三)干涉被稽察项目建设管理活动,致使被稽察项目的正常工作受到影响的;
(四)接受与被稽察项目有关单位的馈赠、报酬等,或者参加有可能影响公正履行职责的宴请、娱乐、旅游等违纪活动,或者通过稽察工作为自己、亲友及他人谋取私利的;
(五)应当依法追究责任的其他行为。
第四十二条 对在稽察工作中表现突出、业绩优秀,为保证水利工程质量、提高投资效益、避免重大质量和安全事故等作出突出贡献的单位和稽察人员给予表彰。
第四十三条 稽察成果由各相关厅业务主管部门、单位分别纳入省“大禹杯(河湖长制)”竞赛考评的重点内容,并作为下一年度厅各业务主管部门专项资金分配的参考依据。
第八章 保障措施
第四十四条 各级水行政主管部门应高度重视稽察工作,保障必要的人员、交通和办公经费等工作条件。
第四十五条 稽察人员开展稽察工作期间发生的交通费、宿费、专家劳务费由稽察办统一负担,按照《辽宁省省直政府采购评审专家劳务费支付标准(试行)》(辽财采〔2013〕834号)和《辽宁省水利厅财务结算管理办法》(辽水财审〔2018〕93号)执行。
第四十六条 稽察办根据工作需要,可购买社会服务开展水利稽察。
第九章 附则
第四十七条 各市水行政主管部门可根据本地实际,参照本办法开展本级水利稽察工作。
第四十八条 本办法自颁布之日起施行,原《辽宁省水利建设项目稽察办法》(辽水安监〔2018〕149号)同时废止。
第四十九条 本办法由省水利厅负责解释。
附件:1.现场稽察工作流程
2.水利建设项目稽察发现问题责任追究标准(试行)
3.水利建设项目稽察发现典型问题通报标准(试行)
附件1
现场稽察工作流程
现场稽察工作流程主要包括前期准备、工作布置、组内碰头、现场座谈、初查资料、现场检查、详查资料和问询、组内初步讨论、提交工作底稿、形成稽察报告、交换意见、廉政反馈等内容,共12个环节。上述各工作环节可根据被稽察项目情况和工作实际进行适当调整。附件2
水利建设项目稽察发现问题责任追究标准
(试行)
使用说明
一、适用范围










附件3
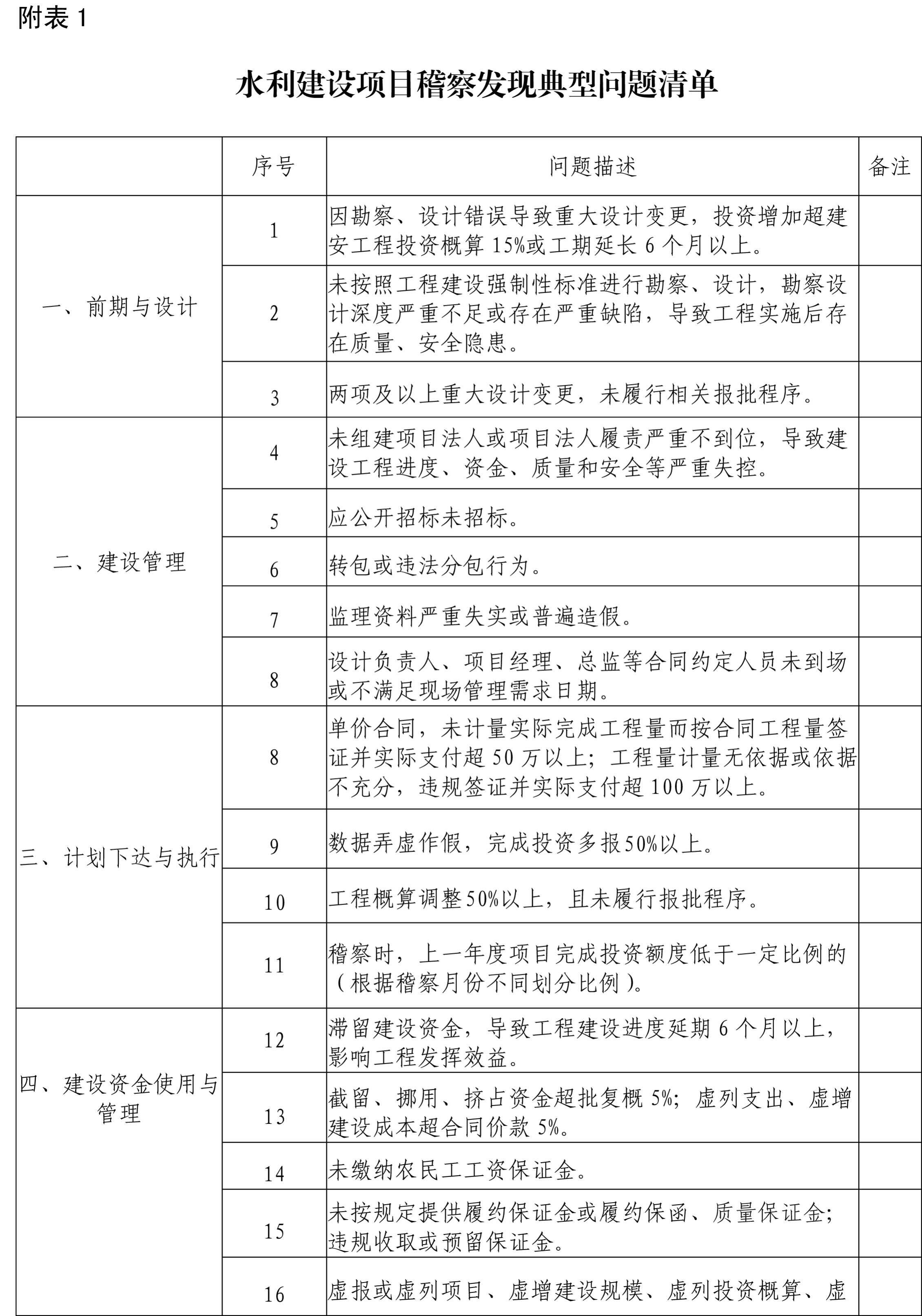
水利建设项目稽察发现典型问题通报标准
(试行)
使用说明
《水利建设项目稽察发现典型问题通报标准(试行)》适用于省水利厅开展水利建设项目稽察发现典型问题的责任追究工作,各市级水行政主管部门可参照执行。


| 版权所有:辽宁省人民政府 | 主办单位:辽宁省人民政府办公厅 |
| 地址:沈阳市皇姑区北陵大街45-9号 | 邮编:110032 |
辽公网安备 21010502000372号 |
网站标识码:2100000037 |
| ICP备案序号:辽ICP备05023109号 | 联系邮箱:mhwz@ln.gov.cn |

