辽政办〔2020〕25号
辽宁省人民政府办公厅关于印发
《辽宁省加快推进“四好农村路”高质量
发展试点实施方案》等四个方案的通知
各市人民政府,省政府各厅委、各直属机构:
为贯彻落实《交通运输部关于辽宁省开展“四好农村路”高质量发展等交通强国建设试点工作的意见》(交规划函〔2020〕336号)精神,我省将在“四好农村路”、多式联运、城市公交、平安交通四个领域先行先试,开展试点工作。《辽宁省加快推进“四好农村路”高质量发展试点实施方案》《辽宁省加快推进城市公交高质量发展试点实施方案》《辽宁省加快推进平安交通高质量发展试点实施方案》《辽宁省加快推进多式联运高质量发展试点实施方案》已经省政府同意,现印发给你们,请认真贯彻执行。为确保试点工作取得扎实成效,现提出如下要求:
一、强化协同推进
要树立“一盘棋”的思想,进一步强化主体责任,明确责任分工,加强协调配合。省交通运输厅要发挥统筹协调作用,各有关单位要充分发挥行业优势,积极参与交通强国试点建设,形成部门协调、上下联动、衔接高效的工作格局。
二、突出工作重点
试点工作要以点带面,在“四好农村路”建管养运体系建设、现代多式联运体系构建、城市公交高质量发展路径、公路港口安全防控和监管体系建设等方面取得突破性进展,形成一系列先进经验和典型成果,促进全省交通运输高质量发展,为交通强国建设提供经验借鉴。
三、加强跟踪调度
各地区、各单位对试点工作要抓好落实,明确责任部门和责任人,定期调度并协调解决存在的问题。省交通运输厅要准确把握国家相关要求,加强工作指导,及时总结试点工作阶段性成果、成功经验模式,每年6月、12月底将半年和年度工作总结报省政府,确保试点工作取得良好效果,顺利通过国家验收。
辽宁省人民政府办公厅
2020年8月10日
(此件可公开)
辽宁省加快推进“四好农村路”
高质量发展试点实施方案
为全面落实交通强国建设要求,加快推进“四好农村路”高质量发展试点工作,结合我省实际,特制定本方案。
一、总体要求
(一)指导思想。
以习近平新时代中国特色社会主义思想为指导,深入贯彻党的十九大和十九届二中、三中、四中全会精神,坚持新发展理念,坚持以人民为中心的发展思想,紧紧围绕交通强国建设总要求,围绕“高质量建设、高标准养护、高效能管理、高水平运营”的总体要求,聚焦突出问题,明确主攻方向,完善体制机制,创新政策举措,全面推进“四好农村路”高质量发展,为乡村振兴战略实施和农业农村现代化建设奠定坚实的交通基础。
(二)主要目标。
对标一流设施,强化网络化覆盖和品质提升;对标一流服务,注重提高公共服务均等化水平;对标一流管理,落实管养机制、创新管养模式。根据四类乡村发展差异化需求,因地制宜、分类指导,推动全省“四好农村路”高质量发展试点示范。到2025年全面形成可复制、可推广的辽宁“四好农村路”高质量发展模式,在网络化建设、数字化应用、质量安全和管养体制四个方面成为全国示范,为乡村振兴提供支撑,为交通强国当好先行。
通过1—2年,农村公路实现村村互联、村组相通,具备条件的自然村(组)全部通硬化路,管养体制基本完善,信息化管理系统投入使用,农村公路建设质量和安防水平大幅提升,培育一批农村物流服务品牌企业,建设一批农村综合服务站,打造一批美丽农村路,总结形成《农村公路建设管理办法》等一系列政策制度成果。
通过3—5年,建成“一个网络”,即惠及全省农村人口的农村基础公路网络,实现农村公路广覆盖、深通达、高品质、低风险。健全“两个体系”,即经济适用的技术标准体系和齐全完备的规章制度体系。构建“三种模式”,即群专结合、优势互补的养护生产模式,便捷高效、降本增效的城乡客运、物流服务模式,上下联动、覆盖乡村的路政管理模式。建立“四种体制机制”,即架构完整、权责清晰的管理体制,高效运转、协调畅通的运行机制,来源稳定、保障有力的资金筹措机制,内容全面、指标清晰的绩效考核机制。
二、重点任务
(一)补齐基础设施短板。
1.健全技术标准体系。根据不同农村道路的功能定位和使用需求,分类研究确定经济适用的技术标准与结构。2021年,在大连等3个市和新民市等8个县(市、区)先行试点,制定《辽宁省农村道路设计指南》。2022年在全省试行,进一步修订完善。(责任单位:省交通运输厅)
2.健全规章制度体系。结合我省农村公路实际,制定完善工程管理、招投标、信用评价等一系列制度办法,进一步规范农村公路建设管理行为。2021年底前,在大连等6个市和沈阳市于洪区等11个县(市、区)先行试点,制定《辽宁省农村公路建设管理办法》《辽宁省农村公路招投标文件范本》等制度文件。2022年在全省试行,进一步修订完善。(责任单位:省交通运输厅)
3.建立质量保障机制。常态化开展当年在建工程质量督导和上一年已完工程质量复查,实现省、市监管制度化。实行建设、勘察、设计、施工、监理、检测六方质量责任终身制,对参建各方进行质量责任登记。继续推行“七公开”和义务质量监督员制度。2020年,在大连等3个市和沈阳市于洪区等15个县(市、区)先行试点,2021年在全省试行,2022年全面推广。(责任单位:各市政府,省交通运输厅)
4.补充完善农村公路基础数据。统筹考虑城镇和乡村发展,对全省农村公路建设需求进行梳理完善,重点完善建制村与自然村(组)间、自然村(组)之间通硬化路建设需求,更新农村公路新改建项目库,建立GIS电子地图。2020年底前完成。(责任单位:各市政府,省交通运输厅)
5.集中推进农村基础公路网建设。在乡镇和建制村100%通硬化路的基础上,集中各方力量,打一场农村公路建设攻坚战,实现建制村与自然村(组)间(含撤并村)100%通硬化路,加快推进自然村(组)互联互通建设,构建通达通畅水平更高、服务更优、普惠公平的农村基础公路网络。2021年,在大连等3个市和沈阳市于洪区等19个县(市、区)先行试点,2022年全面推进。(责任单位:各市政府,省自然资源厅、省交通运输厅)
6.加快推进农村骨干公路网提质改造。对交通流量大的窄路面农村公路按双车道标准实施加宽改建,支持村级公路硬化工程,着力解决缺桥少涵问题,实现村级公路沥青(水泥)路面铺装率达到80%,进一步提高农村骨干公路网络的通行能力和运行效率。(责任单位:各市政府,省自然资源厅、省交通运输厅)
(二)提升运输服务品质。
7.推动农村客运服务提质升级。开展行业调研,摸清行业底数,推广典型经验,推动预约响应标准等政策出台。因地制宜采取城市公交延伸、客运班线公交化运营、预约响应等多种客运模式,满足群众出行需求。组织开展城乡交通运输一体化发展水平评估,2020年所有市、县(市、区)达到3A级,2021年省级以上示范县达到4A级,2022年省级以上示范县达到5A级。(责任单位:各市政府,省交通运输厅)
8.确保全省具备条件的乡镇和建制村通客车率保持100%。严格落实地方政府主体责任,将通客车工作纳入各地政府考核体系。组织全省开展通客车情况核查,严防“数字通车”“虚假通车”。(责任单位:各市政府,省交通运输厅)
9.进一步优化农村客运候乘环境。大力开展陆岛码头、客运站建设。到2025年,实现有出行需求岛屿全部配建陆岛码头,有条件的岛屿建设岛侧客运站,改善陆岛运输出行条件。优化候车亭建设布局和结构形式,提高候车亭的综合利用率,发挥便民服务功能。2025年实现有候乘需求的建制村全部配建候车亭。(责任单位:各市政府,省自然资源厅、省交通运输厅)
(三)降低农村物流成本。
10.大力培育具有多种先进运营服务模式的农村物流服务品牌企业,提升全省城乡物流“双向”服务水平。引导建设符合各地产业特色的农村物流发展模式,探索建立“种植基地+生产加工+仓储配送+金融服务”一体化的供应链体系,畅通农产品产销衔接机制,实现产、运、销一体化物流服务。2020—2022年每年分别培育5家、10家、15家农村物流服务品牌企业,原则上每市每年培育至少1家。(责任单位:各市政府,省交通运输厅)
11.推进县、乡、村三级农村物流配送网络体系建设。拓展现有农村客运站服务功能,开辟物流功能,推动“农产品出村进城”,发展集农村客运、物流、旅游等功能为一体的农村交通综合服务站100个,建设具有物流、邮政、供销、农业等多种服务功能于一体的农村服务站示范点。2020年,在抚顺等2个市和抚顺县等7个县(市、区)先行试点,2021年全面推广。(责任单位:各市政府,省交通运输厅、省商务厅、省供销社、省邮政管理局)
(四)完善管养长效机制。
12.深化农村公路管理养护体制改革。落实《国务院办公厅关于深化农村公路管理养护体制改革的意见》(国办发〔2019〕45号)精神,明晰各级政府及村委会农村公路管理养护职责,落实相应财政事权和支出责任,建立各级政府和村委会权责清单,健全架构完整、权责清晰的管理体制。根据交通运输领域省与市县财政事权和支出责任,做好农村公路管理养护资金保障。2020年,制定《辽宁省深化农村公路管理养护体制改革实施方案》。(责任单位:各市政府,省交通运输厅、省财政厅)
13.创新完善养护运行机制和养护生产模式。充分发挥乡镇、村两级主力作用,完善群专结合的养护机制,提倡融合发展,将乡村公路管理养护纳入人居环境整治工作,实行山水林田路综合管理,健全机构,落实责任。积极探索养护市场化、建养一体化等群专结合、优势互补的养护生产模式。2021年,在大连等2个市和沈阳市苏家屯区等16个县(市、区)试点,2022年全面推广。(责任单位:各市政府,省交通运输厅)
14.深入推进“路长制”实施。全面落实县、乡、村三级“路长制”,细化落实组织体系和领导机构,建立完善高效运转、协调畅通的运行机制。县(市、区)和乡镇设立“路长制”办公室,强化公安、农业农村等部门的职责分工,形成工作合力。全面推广应用智慧管理APP,提高农村公路管理的实效化、信息化水平。2021年,在大连等3个市和沈阳市苏家屯区等17个县(市、区)先行试点,2022年全面推广。(责任单位:各市政府,省交通运输厅)
15.持续推进维修改造工程。落实地方财政资金,用足用好省补助资金及相关优惠政策,大力实施农村公路维修改造工程,优先解决“畅返不畅”和“油返砂”路段,确保县道年均大中修比例不低于8%,乡村道不低于5%,农村公路优良中等路率不低于80%。(责任单位:各市政府,省交通运输厅、省财政厅)
16.健全完善绩效考核机制。制定《辽宁省农村公路绩效管理考核办法》,将农村公路养护重点指标纳入地方政府绩效考核,建立内容全面、指标清晰的绩效考核机制,推动各级地方政府和村委会责任落实,2021年底完成。(责任单位:各市政府,省交通运输厅、省财政厅)
17.建立信用评价体系和养护考评机制。建立完善以质量和安全为核心的信用评价体系和养护质量与计量支付相挂钩的养护考评机制,将评价结果与省转移支付资金分配挂钩,促进农村公路养护生产效率和专业化水平提升。2021年出台相关制度办法,2022年全面推广。(责任单位:各市政府,省交通运输厅、省财政厅)
18.建立完善路政管理队伍。加强路政执法队伍建设,建立上下联动、覆盖乡村的路政管理模式。建立“县有路政员、乡有监管员、村有护路员”的农村公路路产路权保护队伍,在交通行政执法队伍的领导下,开展路政管理工作。2021年,在抚顺等2个市和庄河市等11个县(市、区)试点,2022年全面推广。(责任单位:各市政府,省交通运输厅)
19.切实加强路政执法力度。做好保护路产、维护路权工作,依法制止和查处各类非法损坏、占用公路设施等行为,加强涉路工程行政许可的审批与监管,依法开展农村公路超限治理工作,规范设置限高、限宽设施,保护农村公路路产安全,逐步实施规范化管理。2021年,在抚顺等2个市和庄河市等11个县(市、区)试点,2022年全面推广。(责任单位:各市政府,省交通运输厅)
20.全力助推农村人居环境整治。结合农村人居环境整治行动,积极开展农村公路春、秋季养护会战,集中处治路面病害,整修路基,清理路域内堆占以及非公路标志,指导公路沿线村镇制定爱路护路乡规民约、村规民约,全面改善公路通行条件。(责任单位:各市政府,省交通运输厅)
21.建立完善农村公路信息化管理系统。依托省农村公路基础数据专项调查成果,建立辽宁省农村公路路网资产管理平台,开发科学决策、工程项目管理、养护综合管理等业务系统,提高农村公路建设科学化、信息化管理水平。2020年,在大连市和沈阳市沈北新区等6个县(市、区)及辽宁省奥路通科技有限公司先行试点,完成系统开发和运行调试工作。2021年,在全省范围投入使用。(责任单位:各市政府,省交通运输厅负责)
(五)提升安防设施水平。
22.深入开展安全隐患治理。加强对临水临崖、客运班车途经路线等重点路段的安全事故隐患排查,着重完善路侧险要路段、平交道口和隧道桥梁等重点部位的交通安全设施,补充完善项目库。实施农村公路安防工程8000公里,全面完成农村公路安全隐患治理。其中,2020年实施4000公里,2021年、2022年分别实施2000公里。加强桥梁日常监测和定期巡查,及时处置危桥,加快推进县道渡改桥工程实施,确保通行安全。(责任单位:各市政府,省公安厅、省交通运输厅)
23.提升生命安全保障能力。严格落实“三同时”制度,确保公路安防设施全部实施到位,避免发生欠账。推动农村公路实现路田分离、路宅分离,减少农村公路行车干扰。2021年,在大连等3个市和沈阳市浑南区等11个县(市、区)先行试点,2022年全面推广。(责任单位:各市政府,省财政厅、省公安厅、省交通运输厅)
24.提升农村客运安全管理水平。严格落实《辽宁省农村道路旅客运输班线通行条件审核规则》,2020年实现农村客车安全监测预警技术装备安装使用率达到100%。加强动态监控监督考核制度建设,鼓励应用第三方安全监控平台,鼓励引导第三方开展从业人员共享培训教育,推动运输企业降本增效,提升农村客运安全保障水平。2021年,在大连等3个市和沈阳市浑南区等11个县(市、区)先行试点,2022年全面推广。(责任单位:各市政府,省公安厅、省交通运输厅、省财政厅)
(六)促进乡村振兴发展。
25.深入推进农村公路脱贫攻坚。全面落实部省共建协议,实施“老少边”地区资源路旅游路产业路和窄路基路面改造等工程建设,支持10个省深度贫困地区实施农村公路新改建1500公里,维修改造1100公里,巩固脱贫攻坚成果。2020年底前完成。(责任单位:各市政府,省交通运输厅)
26.支撑乡村特色产业发展。充分发挥农村公路的引领支撑作用,强化连接农村产业基地、重点产业园区等重要节点的公路建设,加大对支撑“飞地经济”的农村公路项目倾斜力度,加强连接重点景区、旅游景点、娱乐度假村等休闲旅游区的公路建设。实施资源路、产业路、旅游路400公里,2021年、2022年每年实施200公里。(责任单位:各市政府,省交通运输厅)
(七)强化示范引领作用。
27.继续开展示范县、示范乡镇创建工作。进一步完善创建评选办法,加大农村公路管理养护体制改革、推行“路长制”等工作指标权重,强化示范引领作用。每年争创2个全国示范县,创建20个省级示范县、乡镇。(责任单位:各市政府,省交通运输厅、省农业农村厅、省扶贫办、省邮政管理局)
28.积极创建农村服务站示范点。发展集农村客运、物流、旅游等功能为一体的农村交通综合服务站100个,2020—2022年力争分别建成40个、30个、30个。引导建成具有物流、邮政、供销、农业等多种服务功能于一体的乡镇农村服务站示范点200个,2020—2022年分别建成50个、50个、100个;引导建成村级农村服务站示范点700个,2020—2021年分别建成100个,2022年建成500个。(责任单位:各市政府,省交通运输厅)
29.着力打造美丽农村路。将绿色发展理念融入贯穿到农村公路规划、设计、建设及运营养护全过程,打造“农村公路+生态旅游”“农村公路+健康体育”“农村公路+特色文化”等一批精品自驾游和旅游公路示范线,深挖乡村振兴发展潜力。2020年,制定《辽宁省美丽农村路创建标准》。2021年,在抚顺市等3个市和沈阳市沈北新区等25个县(市、区)先行试点。2022年全面推广。2021—2025年每年分别创建2000公里。(责任单位:各市政府,省交通运输厅)
30.启动示范市创建工作。鼓励引导大连、抚顺、盘锦等“四好农村路”建设基础较好的市进行省级示范市创建。2020年,制定《辽宁省“四好农村路”示范市创建实施方案》,创建2个省级示范市。2021年、2022年每年创建1个省级示范市,争创1个全国示范市。(责任单位:各市政府,省交通运输厅、省农业农村厅、省扶贫办、省邮政管理局)
三、保障措施
(一)加强组织领导。充分发挥省“四好农村路”建设工作厅际联席会议机制作用,强化市、县(市、区)政府责任落实,强化部门间协作配合,加强协调调度,形成工作合力,共同推进“四好农村路”高质量发展试点示范工作。
(二)健全资金保障。按照相关政策落实好各级财政资金,积极拓宽建设融资渠道,加大资金拨付、使用等全过程监督检查,确保资金到位及时、使用规范。
(三)强化监督考核。地方各级政府要健全考核激励约束机制,将“四好农村路”高质量发展的考核结果与财政补助资金挂钩,实行奖优罚劣。
(四)优化创建环境。组织开展形式多样的宣传活动,大力宣传“四好农村路”建设对服务广大农民致富和加快推进农业农村现代化所发挥的重要作用,营造全社会关心关注“四好农村路”建设的良好氛围。
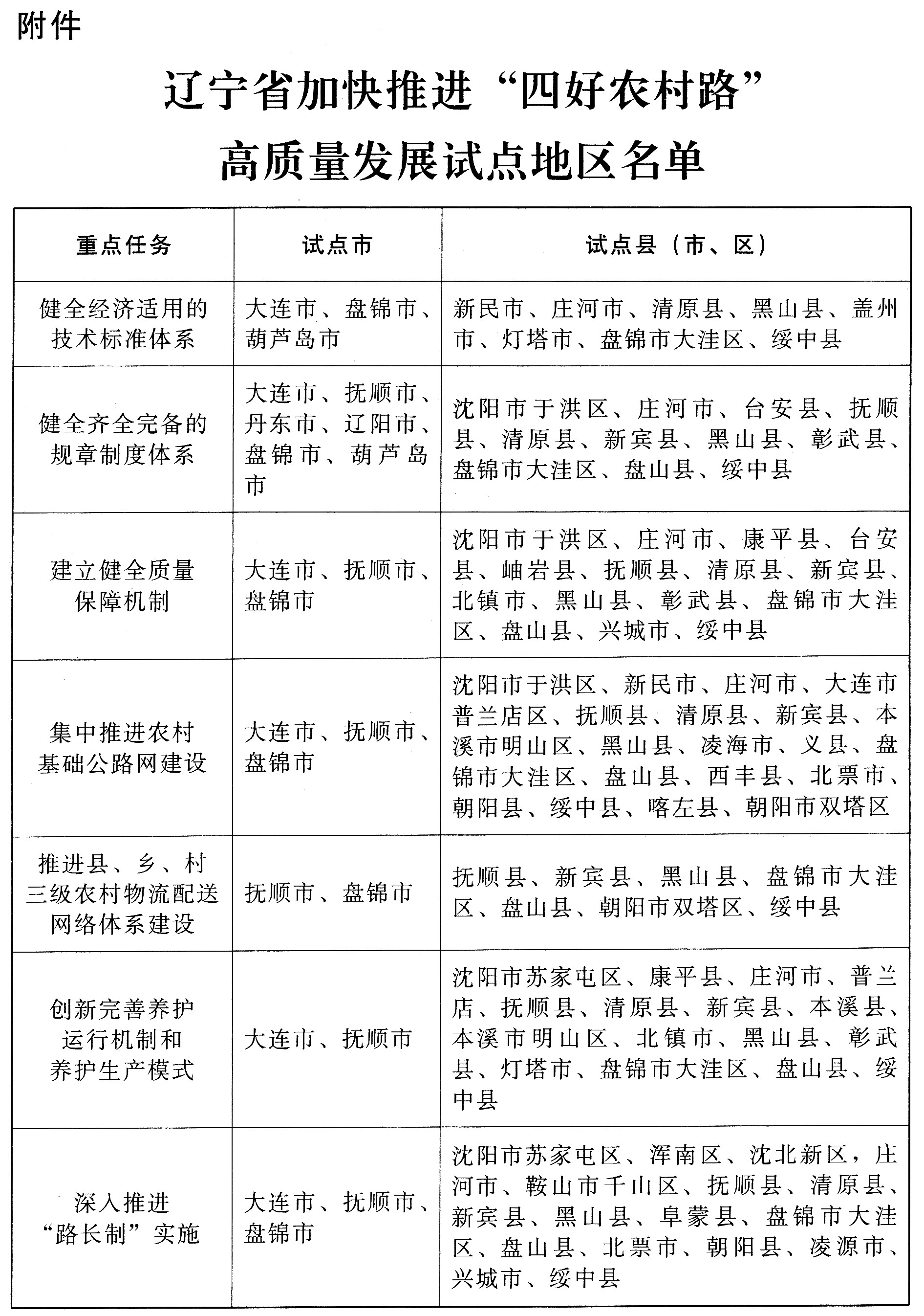
附件:辽宁省加快推进“四好农村路”高质量发展试点地区名单


辽宁省加快推进城市公交高质量发展
试点实施方案
为全面落实交通强国建设要求,加快推进城市公交高质量发展试点工作,结合我省实际,特制定本方案。
一、总体要求
(一)指导思想。
以习近平新时代中国特色社会主义思想为指导,深入贯彻党的十九大和十九届二中、三中、四中全会精神,坚持新发展理念,坚持以人民为中心的发展思想,紧紧围绕交通强国建设总要求,以方便群众、综合衔接、绿色发展、因地制宜为发展原则,突出城市公共交通的公益属性,有效落实城市人民政府主体责任,通过进一步建立健全法规政策和标准规范、优化完善配套机制、全面落实优先发展措施和积极开展示范创建,加快推动城市公交高质量发展,助力交通强国辽宁示范区建设,为辽宁全面振兴、全方位振兴当好先行。
(二)主要目标。
以建设人民满意、保障有力的城市公交为目标,通过5年时间示范创建,建立健全发展政策规划和标准规范体系,进一步完善城市公交优先发展体制机制,形成一批可复制、可推广的先进经验和典型成果,实现全省城市公交服务质量明显提升、服务保障能力和可持续发展能力明显增强,沈阳、大连、鞍山、盘锦等市力争进入全国城市公交发展先进行列,更好地服务城市经济社会发展和人民群众美好出行。
通过1—2年时间,各市全部完成“十四五”城市公共交通规划编制,公交车驾驶区域安全隔离设施安装率实现100%,城市公交一卡通互联互通及非现金支付方式和扫码乘车得到推广普及,公交企业安全管理人员和公交车驾驶员安全培训持证上岗率达到100%,星级公交驾驶员参评面达到100%,树立共产党员、青年文明号、星级线路等标准化示范线路200条,智能调度系统、公众服务信息系统、车辆和场站视频监控系统实现全覆盖,市区公交基础设施综合用地平均达到每标台160平方米、公交车进场率平均达到95%,中心城区公交线网专用道设置率平均达到15%、站点500米覆盖率平均达到98%、公共交通机动化分担率力争平均达到60%。
通过3—5年时间,各市公交企业经营管理、安全监管、公交线网优化辅助决策系统全面建成应用,树立共产党员、青年文明号、星级线路等标准化示范线路300条,市区公交基础设施综合用地平均达到每标台180平方米、公交车平均进场率力争达到100%,中心城区公交线网专用道设置率平均达到20%、在站点500米覆盖率达到100%基础上推进300米覆盖、公共交通机动化分担率平均达到60%以上。
二、重点任务
(一)建立完善政策体系。
1.编制专项发展规划。各市政府要按照科学合理、优先发展、适度超前的原则,编制“十四五”城市公共交通发展规划,并纳入城市总体规划、控制性详细规划,强化规划统筹引领作用。(责任单位:各市政府,沈抚示范区管委会,省自然资源厅、省交通运输厅)
2.健全政策制度体系。结合国家即将颁布的《城市公共交通条例》,加快推进地方城市公共交通立法;编制城市公交突发事件应急预案,建立服务投诉受理制度,指导运营企业建立健全安全生产管理制度、服务设施设备和车辆安全管理制度,全面提升法治化水平。(责任单位:各市政府,沈抚示范区管委会,省交通运输厅、省司法厅)
3.完善标准规范体系。建立健全线网布局、服务规范、车辆技术条件、安全生产等系列标准,指导运营企业建立健全安全管理规范、操作规程等制度,努力实现城市公交精细化监管、标准化经营、规范化服务的新格局。(责任单位:各市政府,沈抚示范区管委会,省交通运输厅)
(二)健全完善运行机制。
4.建立票价形成机制。依据成本票价,按照鼓励社会公众优选城市公共交通出行的原则,统筹考虑社会公众承受能力、政府财政状况和出行距离等因素,科学合理确定票制票价。鼓励发展定制公交、旅游公交、社区公交、夜间公交等多样化、高品质服务。(责任单位:各市政府,沈抚示范区管委会,省发展改革委、省交通运输厅)
5.完善补贴补偿机制。各市要建立运营成本核算制度和补偿、补贴常态化制度,避免一事一议;对执行低于成本票价、政府乘车优惠政策等造成的政策性亏损,按成本规制原则在下一年度予以补偿、补贴。(责任单位:各市政府,沈抚示范区管委会,省财政厅、省交通运输厅)
6.健全工资增长机制。加快建立与岗位劳动强度、社会平均工资水平相适应的公交职工工资增长机制,以科学合理的薪酬待遇保证驾驶员队伍稳定。(责任单位:各市政府,沈抚示范区管委会,省人力资源社会保障厅、省交通运输厅)
(三)落实优先发展政策。
7.做到资金投入优先。按照“政府投入为主、票款收入弥补”的原则,将城市公交资金投入纳入公共交通财政预算体系,设立稳定的公共交通发展专项资金,重点用于基础设施建设、弥补政策性亏损、补贴新能源车辆购置、发展智慧公交等。加大城市公交用地综合开发力度,所获收益用于城市公交发展。省交通运输厅要会同省财政厅在交通专项资金中安排一定额度的资金,用于城市公交基础设施、智慧公交、绿色公交、平安公交建设等,重点支持城市公交高质量发展试点示范地区和国家公交都市创建城市,引导各市政府加大城市公交投入力度。(责任单位:各市政府,沈抚示范区管委会,省财政厅、省交通运输厅)
8.做到土地保障优先。坚持以有效满足首末站、停靠站、保养场、停车场、换乘枢纽站需求为标准,按规定优先保障城市公交发展所需用地,将其纳入城市旧城改造和新城建设规划同步实施。(责任单位:各市政府,沈抚示范区管委会,省自然资源厅)
9.做到财税扶持优先。及时足额拨付公交补助等专项资金,落实运营企业依法享受的减征或免征有关税费政策和电价优惠政策。(责任单位:各市政府,沈抚示范区管委会,省财政厅)
10.做到路权保障优先。把公交专用道建设作为深入实施公交优先发展政策、有效治理城市交通拥堵的首要措施,坚持“公交不堵”和“越堵越设”的原则,凡公交线路途经的严重拥堵路段,原则上都要设置专用道和公交优先信号,优先在城市中心区及交通密集区域形成连续、成网的公交专用道系统。(责任单位:各市政府,沈抚示范区管委会,省公安厅、省住房城乡建设厅、省交通运输厅)
(四)推动重大工程建设。
11.建设信用公交。建立实施以乘客满意度指数为主要评判标准的信用体系,充分发挥新闻媒体和人大代表、政协委员以及社会监督员作用,及时组建乘客代表和各界人士参与的城市公交社会公众监督委员会,实现综合治理。建立实施运营企业服务质量评价制度,定期向社会公布评价结果,并作为衡量运营企业绩效、发放政府补贴和线路运营权管理等依据。深入开展城市公交驾驶员星级评定,建立星级评定结果与薪酬绩效挂钩机制。(责任单位:各市政府,沈抚示范区管委会,省交通运输厅)
12.建设绿色公交。注重加强新能源和清洁能源公交车配套基础设施建设,加快推进绿色公交应用,实现绿色公交由城市中心区向郊区、县域拓展。深入推广节能驾驶技术,持续开展绿色出行宣传活动。(责任单位:各市政府,沈抚示范区管委会,省交通运输厅)
13.建设智慧公交。紧紧围绕“数字中国”“交通强国”“新型基础设施建设”等系列战略部署,抢抓新一轮“数字基建”和大数据、区块链、5G、人工智能、卫星物联等数字技术发展机遇,加快推动城市公交数字化、网络化、智能化发展;进一步建立完善企业运营管理、公众出行信息服务和行业监管信息系统,发挥科技强管理、提服务、助安全的重要作用,着力强化公交各环节的智能产品技术应用和新业态建设,建立基于公众出行规律和客流特征分析的线网优化辅助决策机制,实现信息资源整合、互联互通和共享共用,强化公交运行全过程的科学组织、智能管理、便捷服务,促进供给侧与需求侧信息对称、供需平衡,有效满足乘客智慧出行。(责任单位:各市政府,沈抚示范区管委会,省交通运输厅)
14.建设便捷公交。新建居民小区应按规划及相关要求配套建设城市公交场站设施,与主体工程同步规划、同步建设、同步验收、同步交付使用,建设费用纳入主体工程投资。持续优化城市公交线网结构,提高通达深度、线网密度和站点覆盖率,加强城市公交与其他交通方式、旅游景区景点有效衔接,完善换乘条件和优惠政策,提高换乘比例和效率。(责任单位:各市政府,沈抚示范区管委会,省住房城乡建设厅、省交通运输厅)
15.建设人文公交。关心关爱公交驾驶员,持续改善职工待遇,维护职工权益,保障驾驶员人身安全、行车安全和乘客安全。加强候车、乘车、行车秩序管理,做到运营秩序优良、服务优质、环境优美。推广空调车和无障碍公交车,改进服务措施,提升乘车舒适性,改善出行体验。加强行业文化建设,树立先进典型,打造示范线路、示范车辆,评选最美公交人。(责任单位:各市政府,沈抚示范区管委会,省交通运输厅)
16.建设平安公交。推进企业安全标准化建设,等级均达到二级及以上;落实企业全员安全生产责任制,全面建立起横向到边、纵向到底的责任体系;提升公交车本质安全水平,与行车安全、乘客和驾驶员安全相关设施设备配套到位;实施从业人员素质提升工程,建立实施岗前培训考核、在岗轮训教育制度,城市公交安全生产的人防、物防、技防水平全面提升。按照国家标准规范实时监测桥梁实际运行和安全风险情况,及时对城市桥梁护栏进行维修改造,保障公交车行驶安全。(责任单位:各市政府,沈抚示范区管委会,省交通运输厅、省公安厅、省住房城乡建设厅)
三、保障措施
(一)加强组织领导。各市政府作为发展城市公共交通的责任主体,要进一步提高政治站位,真正从城市公交民生关注度高、系统性强的实际出发,强化组织领导、部门协作、上下联动、督查督办,为交通强国试点建设提供强有力的组织保障。
(二)加大支持力度。各市政府要统筹利用现有资金渠道,进一步加大资金投入,积极安排专项资金,吸引社会资本,持续加大、有效保障城市公交发展资金投入。省交通运输厅要会同省财政厅充分利用现有相关专项资金,进一步调动各地积极性、主动性和创造性,大力推动交通强国示范区建设。
(三)加强政策研究。坚持问题导向、需求导向和目标导向,从规章制度、标准规范、体制机制、供给侧等方面,深入研究破解制约城市公交可持续发展的深层次结构性问题,着力解决公交票价背离成本、企业招工难、出行分担率考核评价体系不完善、基础设施功能不齐全等难题。鼓励通过联合第三方科研机构等方式开展政策制度、标准规范、机制建设等方面的研究,充分借鉴应用国内外已有成果,增强制度突破和机制创新能力。
(四)加强考核评价。由省城市公共交通工作联席会议办公室对各市城市公交优先发展战略实施情况进行年度考核,考核结果与奖补政策挂钩,相关配套实施办法由省交通运输部门牵头制定。由各市政府对本地区各部门、各单位落实公交高质量发展任务情况督查督办,切实落实主体责任;通过采取购买服务等方式委托第三方机构对辖区公交企业生产绩效、服务质量和运营安全进行定期评价,评价结果作为发放政府补贴的重要依据。
(五)加强示范引领。各市政府统筹推进城市公交高质量发展过程中,既要从强项入手、做足文章,为全省乃至全国创造经验,更要在补短板、强弱项上下功夫,实现整体水平的全面提升,积极参加省级城市公交高质量发展示范创建,以示范项目带动整体提升、促进全面发展,努力打造一批可学习借鉴的特色经验做法。省级财政重点对示范创建相关项目(包括但不限于选题清单)优先给予资金项目支持。省交通运输厅要加强示范创建指导,编制《辽宁省城市公交高质量发展示范创建指南》,指导、规范示范创建工作;编制典型案例汇编,推广先进经验做法。
辽宁省加快推进平安交通高质量发展
试点实施方案
为全面落实交通强国建设要求,加快推进平安交通高质量发展试点工作,结合我省实际,特制定本方案。
一、总体要求
(一)指导思想。
以习近平新时代中国特色社会主义思想为指导,深入贯彻党的十九大和十九届二中、三中、四中全会精神,坚持新发展理念,坚持以人民为中心的发展思想,紧紧围绕交通强国建设总要求,深化安全责任落实,构建公路桥梁通行安全保护机制,夯实安全生产基础保障,强化“科技兴安”支撑保障,分年度、分部门有效落实各项工作任务,在平安交通建设工作上切实加大工作力度,形成一批可复制、可推广的典型成果和经验,为全面推进交通强国建设当好先行。
(二)主要目标。
初步构建辽宁省公路水路运输安全发展体系,安全责任明晰落实,安全发展基础更加坚实,依法治理能力显著提升,“科技兴安”成效明显,事故总量明显下降,在“平安交通”建设方面走在全国前列。
通过1—2年时间,交通运输安全生产主体责任基本明晰,安全监管能力稳步提升。在部分试点路段实现车辆号牌识别、抓拍、超限超载动态称重、监控和信息发布等功能,与公安交管部门实现开放共享。港口危险货物安全监管及安全风险防控能力显著提升,建立危险货物港口作业安全监管信息系统,实现港口危货企业视频监控和安全管理数据信息共享。
通过3—5年时间,基本完成交通运输安全发展体系构建。形成公路治超路警联合路面执法无死角、无空挡、全覆盖、常态化依法监管新局面,全面实现道路危险货物运输安全监管信息化、智能化。制定《辽宁省公路水运工程建设领域安全生产监督管理“四张清单”》《辽宁省公路水路运输行业安全生产监督检查标准》《辽宁省公路水运工程建设安全生产监督管理责任规范》等政策性文件。
二、重点任务
(一)构建安全生产依法治理体系。
1.制定公路水路运输安全生产监督检查工作规则。对现行法律、法规、规章、标准规范等进行全面梳理,确定各重点领域监督检查的对应依据。研究制定行业适用、范围合理、深度配套的公路水路行业安全生产监督检查标准,确保安全监督检查标准的合法性和合理性。选择部分地区和领域对安全监督检查标准进行试点,进一步修订完善后,正式开展行业推广应用。(责任单位:各市政府,省交通运输厅)
2.制定安全生产监督管理责任规范。督促指导各级交通运输主管部门结合本地区、本行业领域实际,严格执行《辽宁省公路水运工程建设安全生产监督管理责任规范》。明确省、市交通运输主管部门及内设机构、岗位在公路水运工程建设领域的安全生产责任和分工,自上而下逐级厘清安全生产监督管理工作边界,依法督促公路水运工程建设企业落实主要负责人、管理人员和各岗位责任,建立健全覆盖企业生产经营各环节、责任明晰的安全生产责任制。(责任单位:各市政府,沈抚示范区管委会,省交通运输厅)
3.健全完善公路水路运输行业信用管理体系。建设全省公路水运工程建设安全信用评价管理信息系统,实现全省公路水运工程企业及从业人员信用信息的采集和等级评定。选择公路水运工程建设重点企业、重点项目开展试评价,依法加强对失信企业的惩戒力度。通过信用评价应用,修订《辽宁省公路水运建设工程安全信用管理办法》,完善信用评价标准、程序、内容、结果应用等内容。(责任单位:各市政府,沈抚示范区管委会,省交通运输厅)
(二)健全完善安全生产责任体系。
4.研究制定全省公路水运工程建设领域安全生产监督管理责任清单、权力清单、监管清单、任务清单。依照相关法律法规和规章政策,划分出交通运输监管部门、执法部门、各参建单位在公路水运工程建设领域的安全生产监管工作边界,分别研究制定安全生产“四张清单”,避免存在责任重叠和责任真空,制定差异化的安全生产责任制。在此基础上,整合业务工作和安全生产两条线,统一工作流程和标准,建立责任规范,做到可操作、可量化、可执行、可追溯,消除安全监管的盲区和死角,形成“职责明确、权责一致、边界清晰”的安全生产责任体系。(责任单位:各市政府,沈抚示范区管委会,省交通运输厅)
5.健全行业安全生产责任考核机制。建立安全生产考核评价机制,研究制定交通运输管理部门安全生产工作考核评价办法,开展安全生产工作考核评价。加大安全生产督查、巡查力度,督促交通运输管理部门履行安全生产监管职责。建立安全生产激励机制,推动与绩效、履职评定、职务晋升等挂钩。严格按规定实行安全生产“一票否决”,将工作重心放在基层,切实解决安全生产责任制落实层层衰减的问题。(责任单位:各市政府,沈抚示范区管委会,省交通运输厅)
(三)构建安全生产预防控制体系。
6.深化行业安全生产风险管理体系和标准体系。建立重大风险省、市、县三级清单管理模式。建立安全生产形势分析研判机制,完善事故调查机制,构建持续改进体系。制定安全风险管理、隐患治理分类分级标准等方面的标准体系。加强新技术手段的推广应用,提升行业安全创新能力,推动安全生产风险管理、隐患治理分类分级工作的标准化、规范化进程,支撑和保障平安交通建设取得实效。(责任单位:各市政府,沈抚示范区管委会,省交通运输厅)
7.全力推进公路桥梁通行安全非现场执法。探索建立路警联合执法新模式,以公路桥梁为节点,科学统筹安排布设影响公路桥梁通行安全的非现场执法监控(检测)点位,规范完善公路桥梁限载标准和限载标志,布设车辆号牌识别、抓拍、超限超载动态称重、监控和信息发布等系统,并将检测数据向公安交管部门推送,公安交管部门负责对辖区内货运车辆违反桥梁限重禁令标志通行等交通违法行为,依法进行证据审核和处罚。到2022年,公路桥梁通行安全非现场执法模式陆续铺开,完成基础设施建设,实现路警优势信息资源交换共享和非现场执法,有力保障公路桥梁通行安全。(责任单位:各市政府,沈抚示范区管委会,省交通运输厅、省公安厅)
8.组织开展“两客一危”道路运输企业“落责任,除隐患”专项行动。加大“两客一危”重点营运车辆联网联控监管力度,督促企业有效落实动态监控主体责任,消除事故隐患。(责任单位:各市政府,沈抚示范区管委会,省交通运输厅)
(四)构建安全生产支撑保障体系。
9.依托危险货物港口作业安全监管信息化体系,建立安全监管长效机制。建设辽宁省危险货物港口作业安全监管信息系统,实现港口危险货物企业视频监控和安全管理数据信息共享,促进企业和管理部门在港口危险货物安全管理领域的大数据融合。依靠信息化手段作为支撑和保障,通过3年左右的时间明晰危险货物港口安全监管职责边界,建立辽宁省危险货物港口安全监管范围及安全风险“一张图、一张表”。建立完善辽宁省港口危险货物安全监管制度体系,依法研究编制危险货物港口作业安全评价、重大危险源管理等方面的技术规范标准。(责任单位:大连、丹东、锦州、营口、盘锦、葫芦岛市政府,省交通运输厅)
10.在盘锦市试点建设危险货物道路运输安全监管信息系统。通过动态信息自动化采集,车辆智能视频监控设备安装使用、推广使用电子运单等方式,引导危险货物道路运输监管思路从重设备安装到重数据监管转变。形成具有辽宁特色的危险货物道路运输安全监管新技术、新模式,向全省和全国进行推广应用。(责任单位:盘锦市政府,省交通运输厅)
11.强力推进从业人员安全素质提升工程。严格落实道路运输、港口危险货物储存、公路水运工程建设施工企业主要负责人、安全生产管理人员安全知识和管理能力考核,切实提升从业人员安全素质。(责任单位:各市政府,沈抚示范区管委会,省交通运输厅)
(五)构建安全生产应急管理体系。
12.建立健全公路水路应急管理体制机制、制度和预案体系。进一步修订完善应急预案,健全完善应急预案体系,积极开展有针对性的应急培训和演练,不断提高突发事件应对处置能力。完善调度与指挥体系,建立智能化应急指挥平台,丰富预警监测手段,增强信息获取能力和应急技术支持保障能力。建立健全省危险货物港口安全生产事故应急预案体系,编制危险货物港口生产安全事故应急管理指导手册,切实提升安全应急保障水平。(责任单位:各市政府,沈抚示范区管委会,省交通运输厅)
13.加强应急救援专业装备、设施、队伍建设。加强与社会专业救援队伍、志愿者队伍的合作。进一步完善全省公路应急保障基地建设,优化内陆8市水上交通安全监管与救助布局,完善安全监管救助基地、站点建设,提升全省公路水路运输行业安全生产与应急处置能力。(责任单位:各市政府,沈抚示范区管委会,省交通运输厅)
14.加强城市公交安全运行保障。贯彻落实公交车驾驶区域安全防护隔离设施标准,探索建立实施从业人员岗前培训、在岗轮训教育制度,加强对一线从业人员的人文关怀,不断增强安全意识和应急处置能力,全面实现城市公交人防、物防、技防水平整体提升。(责任单位:各市政府,沈抚示范区管委会,省交通运输厅)
三、保障措施
(一)加强组织领导。各地区、各有关部门要提高认识,增强政治担当、责任担当和行动自觉,压实工作任务,加强跟踪调度,确保各项任务按时保质保量完成。要根据工作分工,进一步细化分解任务,将每项工作细化到月、分解到具体事项、落实到具体人,确保目标任务落实落地。
(二)完善工作标准。按照交通强国建设“四个一流”的目标,细化具体工作指标,明确验收标准条件,确保各项工作可分解、可量化、可考核。建立健全督查通报制度,积极探索各项工作任务的动态评估工作机制,对工作推进落实不力、实施效果较差的要及时督促整改。
(三)创造良好条件。积极争取国家有关部门的技术指导和政策支持,加大安全生产领域资金保障和投入力度,多措并举完成好建设工作任务。各市政府要切实加强安全生产宣传引导,营造良好的“平安交通”建设工作氛围。
辽宁省加快推进多式联运高质量发展
试点实施方案
为全面落实交通强国建设要求,加快推进多式联运高质量发展试点工作,结合我省实际,特制定本方案。
一、总体要求
(一)指导思想。
以习近平新时代中国特色社会主义思想为指导,深入贯彻党的十九大和十九届二中、三中、四中全会精神,坚持新发展理念,坚持以人民为中心的发展思想,紧紧围绕交通强国建设总要求,不断优化市场环境、激发企业活力、创新发展动力,立足辽宁省港口资源整合优势,着力促进各种运输方式高效融合、一体化集成,充分发挥比较优势,在体制机制协调发展、基础设施互联互通、技术装备推广应用、运输组织模式创新发展、标准规范衔接统一、沿海内陆协同联动等方面先行先试、大胆探索,构建高效便捷的多式联运服务体系。
(二)主要目标。
充分发挥大连港、营口港“两个示范工程”的引领作用,完成“一个中心、两项运输组织新模式、两个技术标准、两个通道”建设,即沈阳港多式联运物流中心、“班轮+班列”多式联运新模式、多式联运路港枢纽数字化运营新模式、多式联运标准规范研究、多式联运设施服务技术标准研究、跨区转运物流通道建设、集疏港通道建设等多式联运试点任务全面完成。
通过1—2年时间,多式联运协调发展体制机制不断完善,海铁联运、水陆滚装运输推广应用,信息交换共享机制基本建立,完成有关多式联运转运设备标准研究。
通过3—5年时间,全省多式联运发展水平大幅提升,集装箱海铁联运量和占港口吞吐量比例位居全国前列,物流降本增效明显;实现大连港冷链、商品车等专业化多式联运服务水平全国领先;完成多式联运服务水平评价标准等配套研究。建成设施衔接顺畅、设备标准先进、服务便捷高效、标准健全完善的多式联运体系,形成一批可复制、可推广的典型成果和经验,推动交通运输高质量发展。
二、重点任务
(一)打造多式联运物流中心。
1.建设沈阳港多式联运物流中心。加强物流资源整合,整合于洪、沈北、大东等物流集中发展区和沈阳经济区、辽中南城市群物流园区以及辽港集团、中外运等企业物流资源,通过建设铁路专用线、铁路装卸作业区、集装箱堆场及仓储区、海关监管中心,搭建公铁海航多式联运智慧物流信息平台等核心功能区,推动口岸信息系统互联共享,打造沈阳港多式联运物流中心,实现与大连太平湾合作创新区联动发展。通过1—2年时间,完成多式联运中心物流仓储、海关监管、铁路专用线等基础设施建设。通过3—5年时间,完成多式联运智慧物流信息平台建设,并全面投入运营。(责任单位:沈阳市政府,省交通运输厅、省发展改革委、省工业和信息化厅、省财政厅、省商务厅、省邮政管理局、民航东北管理局,中铁沈阳局集团)
(二)优化多式联运组织模式建设。
2.构建“班轮+班列”多式联运新模式。在保持现有大连旅顺港跨渤海客滚运输规模基础上,进一步增加旅顺—龙口航线货滚船运力,组织有效对接班轮与班列。依托旅顺港跨渤海货滚优势资源,将班轮运载能力与沈铁大连货运中心旅顺货站班列匹配衔接,组织开通定期或不定期班列,逐步向东北三省及内蒙古东部地区主要节点城市延伸拓展,打造双向重载“班轮+班列”铁海联运全新模式,创新铁海公一体化内贸联运产品。通过1—2年时间,“班轮+班列”跨海滚装通道开通运营。通过3—5年时间,实现定期通航。(责任单位:大连市政府,省交通运输厅,辽宁港口集团、中铁沈阳局集团)
3.构建多式联运路港枢纽数字化运营新模式。基于“卫星通导遥一体化”技术、物联网技术、5G车联网技术,立足信息化手段促进甩挂运载分离、标准化单元物流载具间的有效衔接,推进多式联运路港枢纽数字化,实现多式联运信息互联、系统共建、信息资源共享,有效提升多式联运运行服务效率。推动建设路港枢纽全息GIS时空云服务系统,加强海港、高速公路、路港枢纽多种场景数字化衔接,实现货物全程实时追踪、信息查询和可视化,满足多式联运运行调度、统计监测、市场分析需求。集成多式联运枢纽资源、数字化标准单元物流载具、重卡载运运具等系统要素,建设完善多式联运跟踪调度系统,实现标准化运载分离多式联运的信息共享、运输过程中各要素的安全监管。通过1—2年时间,力争实现多式联运路港资源调度系统建设,优化多式联运路港资源调度方式方法,构建多式联运路港枢纽数字化运营新模式。(责任单位:省交通运输厅)
(三)推进多式联运技术标准体系建设。
4.开展多式联运基础设施服务水平评价标准研究。掌握省内多式联运系统各节点能力、设施设备配置、运营情况等信息,构建多式联运节点能力数据库,形成多式联运系统管理大数据底盘。构建多式联运节点服务水平评价指标体系,形成契合实际的多式联运节点服务水平评价标准。构建包括基础设施建设、信息化水平、运输结构、物流效率等在内的多式联运系统服务水平评价指标体系,以加快构建便捷经济、安全可靠、集约高效、绿色低碳的多式联运系统。以优化服务水平为目标,开展多式联运节点能力及路径优化研究,实现多种运输方式在运输站场上的有效衔接与节点能力匹配。通过1—2年时间,初步构建辽宁省多式联运系统服务水平评价指标体系。通过3—5年时间,对《辽宁省多式联运节点服务水平评价标准》进行研究,完成多式联运系统节点能力及路径优化研究。(责任单位:省交通运输厅,大连理工大学)
5.开展多式联运技术装备技术标准研究。加快研发各类装卸设备、运输工具和标准化的成组运载装备,优化多式联运基础设施无缝衔接服务水平。研究《多功能钢质托盘》等行业标准,报交通运输部审查通过后,依照法定程序颁布实施,并加强标准的宣传培训和推广应用。鼓励相关企业、协会对《多功能钢质托盘笼车技术要求》《多功能钢质箱式托盘技术要求》等进行配套研究,推动多式联运装备转运高效衔接。通过1—2年时间,研究《多功能钢制托盘》行业标准。通过3—5年时间,力争完成《多功能钢质托盘笼车技术要求》《多功能钢质箱式托盘技术要求》配套研究。(责任单位:省交通运输厅、省市场监管局)
(四)完善多式联运通道建设。
6.推进跨区转运物流通道建设。依托大连汽车码头枢纽作用和大连汽车物流影响力,推进长春一汽大众至广州铁水联运航线开通,形成与佛山大众货源对流,同时推进长春一汽丰田、沈阳通用北盛由公路集港转向铁路集港,使华东、华南北上商品更多采用铁路疏港方式向内陆主要站点分拨,替代长途公路运输。持续完善环渤海、烟台、上海、宁波和广州等既有联运网络,有序拓展欧亚、北美、日韩、南美和地中海等通道网络布局,持续提升通道综合能力和服务水平。通过1—2年,开通长春一汽大众至广州铁水联运航线,完善通道功能。通过3—5年时间,实现60万辆/年码头装卸能力,推动通道运营成熟稳定。(责任单位:大连市政府,省交通运输厅、大连海关,辽宁港口集团、中铁沈阳局集团)
7.加强集疏港通道建设。进一步增强“辽满欧”等主轴物流通道通行能力,拓展主轴通道辐射范围,加强与沿海港口产业对接。实施主要港区等疏港铁路专用线建设,扩建大连港汽车码头铁路专用线,打通铁路进港“最后一公里”。通过3—5年时间,争取全省主要港口重要港区集疏运通道全部建成,并投入运营。(责任单位:大连、营口市政府,省交通运输厅、省发展改革委、省自然资源厅,中铁沈阳局集团)
三、保障措施
(一)加强组织领导。各相关单位要建立领导责任制度,明确专门机构、人员和经费,确保责任到位、措施到位、投入到位,根据职责分工,密切配合、相互支持、形成合力,统筹解决多式联运发展中不配套、不衔接问题,共同推进辽宁多式联运高质量发展。
(二)加大政策资金支持。建立完善政策支持体系。力争将试点项目纳入国家重点支持项目,争取得到国家政策资金支持。实行集装箱车辆通行省内高速公路优惠政策。优先安排试点项目的用地指标。鼓励采用多元化市场融资方式拓宽融资渠道,积极引导社会资本参与多式联运试点项目及重点工程建设。
(三)强化跟踪调度督导检查。落实市级政府主体责任。加强对辖区内重点企业的督导落实,强化跟踪调度,抓好督导检查,对工作进展情况,定期进行通报,并将结果向省政府报告。建立健全工作动态评估机制,对工作推进落实不力、实施效果较差的部门和企业,要及时督促整改,确保各项任务举措抓实抓细抓紧。