政府公报
中共辽宁省委办公厅 辽宁省人民政府办公厅
印发《关于推进城市安全发展的
实施意见》的通知
各市委、市人民政府,省委各部委,省(中)直各单位,各人民团体:
《关于推进城市安全发展的实施意见》已经省委、省政府领导同志同意,现印发给你们,请结合实际认真贯彻落实。
中共辽宁省委办公厅
辽宁省人民政府办公厅
2018年5月4日
关于推进城市安全发展的实施意见
为深入贯彻落实《中共中央办公厅、国务院办公厅印发〈关于推进城市安全发展的意见〉的通知》(中办发〔2018〕1号)精神,推动城市实现安全发展,结合辽宁实际,现提出如下实施意见。
一、总体要求
(一)指导思想。全面贯彻党的十九大和十九届二中、三中全会精神,以习近平新时代中国特色社会主义思想为指导,坚持稳中求进工作总基调,坚持以人民为中心的发展思想,紧紧围绕统筹推进“五位一体”总体布局和协调推进“四个全面”战略布局,持之以恒落实新发展理念和“四个着力”“三个推进”,牢固树立安全发展理念,弘扬生命至上、安全第一的思想,强化安全红线意识,推进安全生产领域改革发展,切实把安全发展作为城市现代文明的重要标志,落实完善城市运行管理及相关方面的安全生产责任制,健全公共安全体系,打造共建共治共享的城市安全社会治理格局,促进建立以安全生产为基础的综合性、全方位、系统化的城市安全发展体系,全面提高城市安全保障水平,有效防范和坚决遏制重特大安全事故发生,为人民群众营造安居乐业、幸福安康的生产生活环境。
(二)基本原则
———坚持生命至上、安全第一。牢固树立以人民为中心的发展思想,始终坚守发展决不能以牺牲安全为代价这条不可逾越的红线,严格落实各市、县(市、区)党委和政府的领导责任、部门监管责任、企业主体责任,加强社会监督;强化城市安全生产防范措施落实,为人民群众提供更有保障、更可持续的安全感。
———坚持立足长效、依法治理。加强安全生产、职业健康法规制度和标准体系建设,增强安全生产法治意识,健全安全监管机制,规范执法行为,严格执法措施,全面提升城市安全生产法治化水平,加快建立城市安全治理长效机制。
———坚持系统建设、过程管控。健全公共安全体系,加强城市规划、设计、建设、运行等各个环节的安全管理,充分运用科技和信息化手段,加快推进安全风险管控、隐患排查治理体系和机制建设,强化系统性安全防范制度措施落实,严密防范各类事故发生。
———坚持统筹推动、综合施策。充分调动社会各方面的积极性,优化配置城市管理资源,加强安全生产综合治理,切实将城市安全发展建立在总体布局合理,产业结构优化;灾害防控及应急救援体系健全完善,安全及避险疏散设施、城市生命线配置合理完备,保障到位;事故风险清晰可控,隐患排查治理到位;人民群众安全意识不断增强、从业人员安全技能素质显著提高,生产经营单位和城市运行安全保障、事故防范能力及本质安全水平显著提升的基础上,有效解决影响城市安全的突出矛盾和问题。
(三)总体目标。到2020年,城市安全发展取得明显进展,建成一批与全面建成小康社会目标相适应的安全发展示范工程,建成3个以上安全发展示范城市;在深入推进示范创建的基础上,到2035年,城市安全发展体系更加完善,安全文明程度显著提升,形成系统性、现代化的城市安全保障体系,全省14个市全面建成以中心城区为基础,带动周边、辐射县乡、惠及民生,与基本实现社会主义现代化相适应的安全发展型城市,为决胜全面建成小康社会、推进辽宁老工业基地新一轮全面振兴提供坚实稳固的安全保障。
二、加强城市安全源头治理
(四)科学制定规划。坚持安全发展理念,严密细致制定区域经济社会发展总体规划及城市规划、城市综合防灾减灾规划等专项规划,完善城乡规划审查制度,充实城市安全风险评估相关内容。以安全为前提,科学合理确定居民生活区、商业区、经济技术开发区、工业园区、港区以及其他功能区的空间布局。开展地下空间资源利用情况调查评估,对地下空间利用信息统一归口管理,建立信息数据库。科学制定城市统一的地下空间资源开发利用规划,合理规划地下各类设施、管线布局,实现安全合理开发利用。建立完善安全风险评估与论证机制,科学合理确定企业选址和基础设施建设,加强城市建设项目实施前评估论证工作,将安全生产基本要求和保障措施落实到城市发展各个领域、各个环节。
(五)完善安全法规和标准。加强体现区域安全生产特点的地方性法规建设,形成完善的城市安全法治体系。建立以国家强制性标准为主体、地方标准为补充的城市安全标准体系,完善城市高层建筑、大型综合体、综合交通枢纽、隧道桥梁、管线管廊、道路交通、轨道交通、燃气工程、排水防涝、垃圾填埋场、渣土受纳场、电力设施及电梯、大型游乐设施等地方技术标准,提高安全和应急设施的标准要求,增强抵御事故风险、保障安全运行的能力。
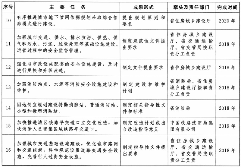
(六)加强基础设施安全管理。城市基础设施建设坚持把安全放在第一位,严格把关。有序推进城市地下管网依据规划采取综合管廊模式进行建设。加强城市交通、供水、排水防涝、供热、供气和污水、污泥、垃圾处理等基础设施建设、运营过程中的安全监督管理,严格落实安全防范措施。强化与市政设施配套的安全设施建设,及时进行更换和升级改造。加强消防站点、水源等消防安全设施建设和维护,因地制宜规划建设特勤消防站、普通消防站、小型和微型消防站,缩短灭火救援响应时间。加快推进城区铁路平交道口立交化改造,加快消除人员密集区域铁路平交道口。加强城市交通基础设施建设,优化城市路网和交通组织,科学规范设置道路交通安全设施,完善行人过街安全设施。加强城市棚户区、城中村和危房改造过程中的安全监督管理,严格治理城市建成区违法建设。
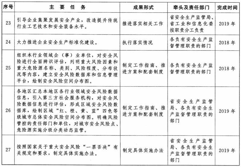
(七)加快重点产业安全改造升级。紧密结合供给侧结构性改革,综合运用安全、环保、节能等政策和财政、税收、信贷、保险等手段,推动企业淘汰落后工艺、技术、设备,引导安全保障能力低的企业主动退出,推动高危产业转型升级。落实国家关于高危行业企业退城入园、搬迁改造和退出转产扶持奖励政策。制定中心城区安全生产禁止和限制类产业目录,推动城市产业结构调整,治理整顿安全生产条件落后的生产经营单位,经整改仍不具备安全生产条件的,依法实施关闭。加强矿产资源型城市塌(沉)陷区治理。加快推进城镇人口密集区不符合安全和卫生防护距离要求的危险化学品生产、储存企业就地改造达标、搬迁进入规范化工园区或依法关闭退出。引导企业集聚发展安全产业,改造提升传统行业工艺技术和安全装备水平。结合企业管理创新,大力推进安全生产标准化建设,不断提升安全生产管理水平。
三、健全城市安全防控机制
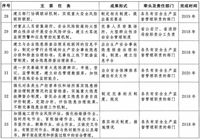
(八)强化安全风险管控。各负有安全生产监督管理职责的部门要组织本行业领域企(事)业单位,对安全风险进行全面辨识评估,列明重大风险因素和重大危险源名称、类别、风险程度、分布状况等内容,建立安全风险数据库和信息管理平台,绘制安全风险空间分布图。各地区汇总本地区各行业领域安全风险数据信息,引入第三方技术服务机构,对安全风险数据信息进行评估,形成区域安全风险数据库,绘制区域“红、橙、黄、蓝”四色等级城市总体安全风险空间分布图。明确风险管控的责任部门和单位,对城市安全风险点、危险源实施分级分类动态监管。编制城市安全风险白皮书,及时更新发布。按照国家关于重大安全风险“一票否决”有关规定和要求,制定具体实施办法。建立部门协调联动机制,实现重大安全风险联防联控。对重点人员密集场所、安全风险较高的大型群众性活动开展安全风险评估,建立大客流监测预警和应急管控处置机制。
(九)深化隐患排查治理。各负有安全生产监督管理职责的部门要建立与企业隐患排查治理系统联网的信息平台,制定分管行业领域生产安全事故隐患分级和排查治理标准,完善线上线下配套监管制度,健全隐患排查治理体系。进一步完善城市重大危险源辨识、申报、登记、监管制度,建立动态管理数据库,加快提升在线安全监控能力。强化对各类生产经营单位和场所落实隐患排查治理制度情况的监督检查,实施重大事故隐患挂牌督办制度,督促企业建立隐患自查自改评价制度,定期分析、评估隐患治理效果,不断完善隐患治理工作机制。加强施工前作业风险评估,强化检维修作业、临时用电作业、盲板抽堵作业、高处作业、吊装作业、断路作业、动土作业、立体交叉作业、有限空间作业、焊接与热切割作业以及塔吊、脚手架在使用和拆装过程中的安全管理,严禁违章违规行为,防范事故发生。加强广告牌、灯箱和楼房外墙附着物管理,严防倒塌和坠落事故。加强老旧城区火灾隐患排查,督促整改私拉乱接、超负荷用电、线路短路、线路老化和影响消防车通行的障碍物等问题。加强城市隧道、桥梁、易积水路段等道路交通安全隐患点段排查治理,保障道路安全通行条件。加强平安社区建设。推行高层建筑消防安全经理人或楼长制度,建立自我管理机制。明确电梯使用单位安全责任,督促使用、维保单位加强检测维护,保障电梯安全运行。加强对油、气、煤等易燃易爆场所雷电灾害隐患排查。加强地震风险普查及防控,强化城市活动断层探测。
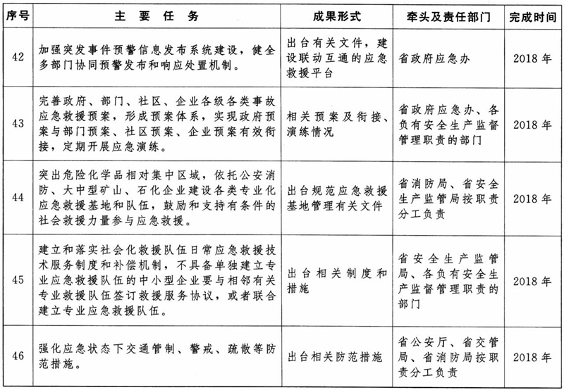
(十)提升应急管理和救援能力。坚持快速、科学、有效救援,加强突发事件预警信息发布系统建设,健全多部门协同预警发布和响应处置机制,完善城市安全生产应急救援管理体系,加快推进建立城市应急救援信息共享机制,提升防灾减灾救灾能力,提高城市生产安全事故处置水平。完善政府、部门、社区、企业各类事故应急救援预案,形成预案体系,实现政府预案与部门预案、社区预案、企业预案有效衔接,定期开展应急演练。突出危险化学品相对集中区域,依托公安消防、大中型矿山、石化企业建设各类专业化应急救援基地和队伍,鼓励和支持有条件的社会救援力量参与应急救援。建立和落实社会化救援队伍日常应急救援技术服务制度和补偿机制,不具备单独建立专业应急救援队伍的中小型企业要与相邻有关专业救援队伍签订救援服务协议,或联合建立专业应急救援队伍。完善应急救援联动机制,强化应急状态下交通管制、警戒、疏散等防范措施。健全应急物资储备调用机制。引进适用高层建筑等条件下的应急救援装备设施,加强安全使用培训。强化有限空间作业和现场应急处置技能。根据城市人口分布和规模,充分利用公园、广场、校园等宽阔地带,建立完善应急避难场所。
四、提升城市安全监管效能
(十一)落实安全生产责任。修订完善各级党委和政府党政同责、一岗双责相关规定,健全齐抓共管、失职追责的安全生产责任体系。全面落实城市各级党委和政府对本地区安全生产工作的领导责任、党政主要负责人第一责任人的责任,及时研究推进城市安全发展重点工作。按照管行业必须管安全、管业务必须管安全、管生产经营必须管安全和谁主管谁负责的原则,落实各相关部门安全生产和职业健康工作职责,完善部门安全生产权责清单,做到责任无空档、监管无盲区。严格落实各类生产经营单位安全生产与职业健康主体责任,加强全员全过程全方位安全管理。
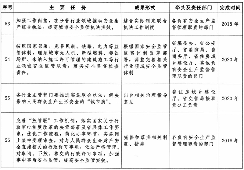
(十二)完善安全监管体制。加强负有安全生产监督管理职责部门间的工作衔接,在分管行业领域推动安全生产综合执法,提高城市安全监管执法实效。合理调整执法队伍种类和结构,加强安全生产基层执法力量。科学划分经济技术开发区、工业园区、港区、风景名胜区等各类功能区的类型和规模,依法明确、健全相应的安全生产监督管理机构。按照国家部署,完善民航、铁路、电力等监管体制,理顺城市无人机、新型燃料、餐饮场所、未纳入施工许可管理的建筑施工等行业领域安全监管职责,落实安全监督检查责任。各行业主管部门要推进实施联合执法,解决影响人民群众生产生活安全的“城市病”。完善“放管服”工作机制,落实国家关于行政审批制度改革的决策部署及省具体工作要求,优化工作流程,简化办事环节,实施网上集中受理审查。对与人民群众生命财产安全直接相关的行政许可事项,依法严格管理。对取消、下放、移交的行政许可事项,加强事中事后安全监管,提高安全监管实效。
(十三)增强监管执法能力。各市、县(市、区)政府和负有安全生产监督管理职责的部门要明确负责安全生产监督管理机构,配齐专业监管人员,保证日常安全生产监管执法工作需要。加强安全生产监管执法机构规范化、标准化、信息化建设,充分运用移动执法终端、电子案卷等手段提高执法效能,改善现场执法、调查取证、应急处置等监管执法装备,实施执法全过程记录。实行派驻执法、跨区域执法或委托执法等方式,加强乡镇(街道)和各类功能区安全生产执法工作。加强安全监管执法教育培训,强化法治思维和法治手段,通过组织开展公开裁定、现场模拟执法、编制运用行政处罚和行政强制指导性案例等方式,提高安全监管执法人员业务素质能力。落实安全生产行政执法和刑事司法衔接制度。定期开展执法效果评估,强化执法措施落实。
(十四)严格规范监管执法。各负有安全生产监督管理职责的部门要制定实施年度执法计划和月度具体检查实施计划,完善执法人员岗位责任制和考核机制。按照风险分级监管要求,加大对高风险单位、场所检查执法频次,严格执法程序,加强现场精准执法,对违法行为及时作出处罚决定。依法明确停产停业、停止施工、停止使用相关设施或设备,停止供电、停止供应民用爆炸物品,查封、扣押、取缔和上限处罚等执法决定的适用情形、时限要求、执行责任,对推诿或消极执行、拒绝执行停止供电、停止供应民用爆炸物品的有关职能部门和单位,下达执法决定的部门可将有关情况提交行业主管部门或监察机关作出处理。严格执法信息公开制度,加强执法监督和巡查考核,对负有安全生产监督管理职责的部门未依法采取相应执法措施或降低执法标准的责任人依法依规实施问责。严肃事故调查处理,依法依规追究责任单位和责任人的责任。
五、强化城市安全保障能力
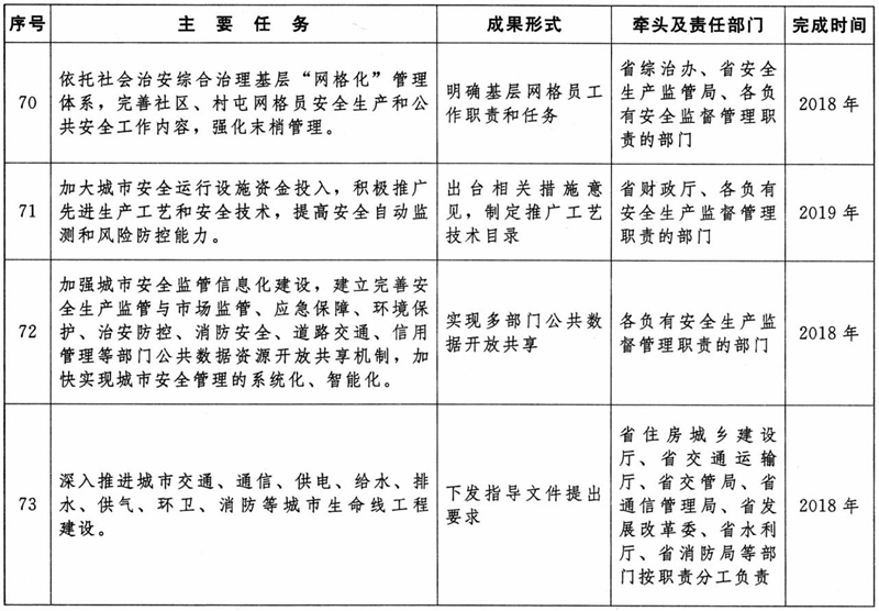
(十五)健全社会化服务体系。制定完善政府购买安全生产服务指导目录,强化城市安全专业技术服务力量。研究制定《辽宁省安全生产责任保险实施办法》,大力实施安全生产责任保险,突出事故预防功能。加快推进安全信用体系建设,将安全生产信用记录纳入国家信用信息公示系统和省统一的信用信息共享交换平台,强化失信惩戒和守信激励,明确和落实对有关单位及人员的惩戒和激励措施。完善安全生产不良记录“黑名单”制度,将生产经营过程中极易导致生产安全事故的违法行为纳入安全生产领域严重失信联合惩戒“黑名单”管理,对列入“黑名单”的生产经营单位,发展改革、安全生产监管、国资、国土资源、工商、税务、银行、保险等相关部门和单位,要严格落实失信联合惩戒机制。按照属地监管与分级负责相结合、以属地监管为主的原则,合理划分市县乡三级安全监管责任范围,明确每个企业行业监管、专业监管的责任部门。依托社会治安综合治理基层“网格化”管理体系,完善社区、村屯网格员安全生产和公共安全工作内容,强化末梢管理。
(十六)强化安全科技创新和应用。加大城市安全运行设施资金投入,积极推广先进生产工艺和安全技术,提高安全自动监测和风险防控能力。加强城市安全监管信息化建设,建立完善安全生产监管与市场监管、应急保障、环境保护、治安防控、消防安全、道路交通、信用管理等部门公共数据资源开放共享机制,加快实现城市安全管理的系统化、智能化。深入推进城市交通、通信、供电、给水、供气、环卫、消防等城市生命线工程建设,积极研发和推广应用先进的风险防控、灾害防治、预测预警、监测监控、个体防护、应急处置、工程抗震等安全技术和产品。建立城市安全智库、知识库、案例库,健全辅助决策机制。升级城市放射性废物库安全保卫设施。
(十七)提升市民安全素质和技能。建立完善安全生产和职业健康相关法律法规、规章标准的查询、解读、公众互动交流信息平台。坚持谁执法谁普法的原则,加大普法力度,切实提升人民群众的安全法治意识。推进安全生产和职业健康宣传教育进企业、进机关、进学校、进社区、进农村、进家庭、进公共场所,推广普及安全常识和职业病危害防治知识,增强社会公众对应急预案的认知、协同能力及自救互救技能。积极开展安全文化创建活动,鼓励创作和传播安全生产主题公益广告、影视剧、微视频等作品。鼓励建设具有城市特色的安全文化教育体验基地、场馆,积极推进把安全文化元素融入公园、街道、社区,营造关爱生命、关注安全的浓厚社会氛围。
六、加强统筹推动
(十八)强化组织领导。各市、县(市、区)党委和政府作为城市建设发展和管理的责任主体,全面领导和负责本地区城市安全发展工作,将城市安全发展纳入经济社会发展总体规划,制定本地区推进城市安全发展具体办法,明确工作目标、进度安排、责任分工和保障措施,切实解决影响城市安全发展的突出矛盾和问题,全面推进城市安全发展。各级安全生产委员会统筹推动本地区城市安全发展工作,落实安全发展示范城市评价与管理办法及评价细则,组织开展“安全发展示范城市”相关工作。各级安全生产委员会办公室承担本地区城市安全发展综合协调工作,建立统筹协调工作机制,跟踪督办工作进展情况,汇总上报工作成果。省(中)直有关部门依据工作职责和任务分工,完善城市安全发展相关政策和制度,加强对本系统城市安全发展工作的指导、监督,支持党委和政府落实城市安全发展工作。
(十九)强化协同联动。各市、县(市、区)党委和政府及有关部门、单位要各司其职,各负其责,协调联动,齐抓共管,合力推进城市安全发展工作。要出台鼓励政策、措施,积极引导社会化服务机构、公益组织和志愿者参与推进城市安全发展。完善城市规划、建设、运行信息公开、安全隐患问题举报奖励等制度,维护人民群众对城市安全发展的知情权、参与权、监督权。
(二十)强化示范引领。各市、县(市、区)党委和政府及有关部门、单位要按照党中央、国务院部署要求及省委、省政府具体工作安排,扎实做好国家“安全发展示范城市”创建工作。在条件成熟的行业领域,推进城市安全发展示范工程建设,以点带面,强化辐射带动作用。首批示范城市要充分发挥示范引领作用,带动全省消除城市化进程中的安全隐患问题,弥补城市安全管理存在的漏洞和短板,推进全省城市安全发展,为辽宁全面振兴提供安全保障。
(二十一)强化责任考核。将城市安全发展纳入安全生产巡查和年度目标管理考核重要内容,实行过程考核与结果考核相结合,对贯彻实施不力的政府负责人按规定进行约谈,限期整改;对发生事故或重大问题的,依法追究相关人员责任,考核结果向有关部门通报。各地区各部门各单位要建立健全城市安全发展绩效与履职评定、职务晋升、奖励惩处挂钩制度,严格落实城市安全发展“一票否决”制度。
附件:城市安全发展重点任务省(中)直部门分工方案
















| 版权所有:辽宁省人民政府 | 主办单位:辽宁省人民政府办公厅 |
| 地址:沈阳市皇姑区北陵大街45-9号 | 邮编:110032 |
辽公网安备 21010502000372号 |
网站标识码:2100000037 |
| ICP备案序号:辽ICP备05023109号 | 联系邮箱:mhwz@ln.gov.cn |

