各市人民政府,省政府各厅委、各直属机构:
现将《辽宁省污染防治与生态建设和保护攻坚行动计划(2017—2020年)》印发给你们,请认真贯彻落实。
辽宁省人民政府
2017年4月25日
辽宁省污染防治与生态建设和保护
攻坚行动计划(2017—2020年)
为贯彻落实国家大气、水、土壤三个“十条”和《国务院关于印发“十三五”生态环境保护规划的通知》(国发〔2016〕65号)精神,按照“巩固气”“突破水”“研究土”的思路,深入推进污染防治与生态建设和保护工作,努力改善全省环境质量,结合我省实际,制定本攻坚行动计划。
一、总体要求
(一)行动思路。
围绕辽宁老工业基地新一轮振兴发展和补齐我省生态环境短板,以提升环境质量和促进振兴发展为主线,以改善环境质量为核心,以推进资源环境供给侧结构性改革为动力,坚持目标和问题导向,全面推进“蓝天、碧水、净土、农村环保和青山工程”,坚决打好大气、水、土壤、农村、青山五大环境污染治理攻坚战,加强生态建设与保护,确保到2020年全省生态环境质量总体改善。
(二)行动原则。
以目标和问题为导向的原则。围绕改善环境质量,聚焦环境保护工作中面临的突出问题,深入开展污染治理攻坚战,加强生态建设与保护,用环境质量改善增强人民群众获得感。
监管执法从严的原则。以全面推进工业污染源达标排放为抓手,以落实排污许可制度为主线,加快推进全过程污染防治体系建设,严格监管执法,倒逼产业结构调整和发展方式转变。
政府引导、多元投入的原则。充分发挥市场机制作用,加快构建“政府为主、市场运作、企业参与”的多元化投入机制,创新环保投融资机制,积极推动PPP模式和环境污染第三方治理,加快环境治理机制转变完善。
全民参与、合力推进的原则。以深化生态文明体制改革为契机,进一步完善环境保护责任体系、考核追究机制,落实相关部门齐抓共管,推动全社会共同参与,加强区域协作和联防联控,进一步增强环境保护整体合力。
(三)行动目标。
2017年,全省环境空气质量达标率不低于74.3%;细颗粒物(PM2.5)和可吸入颗粒物(PM10)浓度下降到50微克/立方米和77微克/立方米以下,完成国考目标。全省河流水质优良(达到或优于III类)比例达到46.51%以上。各市集中式饮用水水源地水质优良比例达到90.74%,建成区黑臭水体控制在40%以内。全省地下水质量不下降,近岸海域水质优良比例不下降。
2018年,全省环境空气质量达标率不低于75.2%;细颗粒物(PM2.5)浓度下降到46微克/立方米。全省河流水质优良比例达到47.67%以上。各市集中式饮用水水源地水质优良比例达到92.59%,建成区黑臭水体控制在30%以内。全省地下水质量不下降,近岸海域水质优良比例不下降。
2019年,全省环境空气质量达标率不低于76.1%;细颗粒物(PM2.5)浓度下降到44微克/立方米。全省河流水质优良比例达到50%以上;各市集中式饮用水水源地水质优良比例达到94.44%以上,建成区黑臭水体控制在20%以内。全省地下水质量不下降,近岸海域水质优良比例不下降。
2020年,全省环境空气质量达标率不低于76.5%;细颗粒物(PM2.5)浓度下降到42微克/立方米。全省河流水质优良比例达到51.16%以上。各市集中式饮用水水源地水质优良比例达到96.29%以上,建成区黑臭水体控制在10%以内。全省地下水质量不下降,近岸海域水质优良比例不下降;辽河、凌河保护区水生态系统功能显著恢复,生态环境质量明显改善,生态系统呈良性循环趋势。生态环境保护水平与全面建成小康社会目标相适应。
二、重点攻坚行动
(一)精准施策改善大气环境质量。
1.加快调整优化能源结构。实行煤炭消费总量控制和目标责任管理,逐步实施新建耗煤项目燃煤等量替代制度。2017年,全省燃煤总量控制在2.01亿吨。到2020年,煤炭占全省能源消费总量比重下降到58.6%以下。实施气化辽宁工程。全面推进气源和天然气管网建设。2017年,天然气供气能力达到100亿立方米。到2020年,天然气占全省能源消费总量提高到8%。推进清洁能源利用,制定清洁能源供暖价格政策,积极推广太阳能利用等清洁能源技术,推动供热计量改革。推进冬季清洁取暖,抓好电能替代工作,完善“煤改电”供暖政策,扩大煤改电供暖范围,提高城市集中供热比重。积极推进工业余热供暖,到2020年,新增城市地源热泵等清洁能源供暖2000万平方米,其中“煤改电”供暖面积500万平方米。推进区域高效一体化供热。严控新建燃煤锅炉,大力推广背压机组和煤炭清洁燃烧技术,推动城市建成区和县(市、区)实现一县一热源,尽快实现高效一体供热。到2018年,建成区基本实现高效一体化供热;到2020年,建成区全面实现高效一体化供热。推进煤炭清洁利用,加快现有煤矿洗选设施建设,新建煤矿同步建设煤炭洗选设施,原煤洗选率达到100%。加强煤炭销售使用环节监督检查,限制销售使用高灰分、高硫分散煤。全面拆除老旧低效燃煤锅炉,扩大高污染燃料禁燃区范围。2017年,以县和县级市为重点,淘汰建成区10蒸吨及以下老旧低效燃煤锅炉,沈阳市建成区基本取缔20蒸吨及以下燃煤锅炉,其他城市建成区取缔10蒸吨及以下燃煤锅炉。到2020年,依据城市供热专项规划,列入拆除计划的全省城市建成区20蒸吨及以下燃煤锅炉予以取缔。(牵头单位:省发展改革委、省工业和信息化委、省住房城乡建设厅、省环保厅;配合单位:省工商局、省质监局、省物价局等部门)
2.加快调整产业结构。化解过剩产能。以化解煤炭等行业过剩产能为重点,完善激励政策,鼓励企业通过主动压减、转型转产、搬迁改造、国际产能合作等途径,主动退出过剩产能。严格执行环保、能耗、质量、安全、技术等法律法规和产业政策,达不到标准要求的产能依法依规退出。推进兼并重组压减产能。到2018年,化解煤炭过剩产能2370万吨;到2020年,压缩水泥产能2000万吨。优化产业布局。按照主体功能区规划要求,合理确定产业发展布局、结构和规模,重大项目原则上布局在优化开发区和重点开发区。结合化解过剩产能和企业兼并重组,加快产业生产布局调整,继续推进位于城市主城区的钢铁、石化、化工、有色金属冶炼、水泥、平板玻璃、沥青混凝土搅拌等重污染企业搬迁、改造。推动绿色发展。加快工业绿色化改造,加强节能环保技术、工艺、装备推广应用,严格环保能耗要求促进企业加快升级改造,提高能源利用效率。推进绿色制造和绿色产品供给,鼓励企业发展绿色技术、绿色设计、绿色产品,强化产品全生命周期绿色管理,提升产品绿色环保低碳水平。到2020年,创建一批绿色工厂、绿色园区,培育一批绿色产品,绿色制造体系初步建立。(牵头单位:省发展改革委、省工业和信息化委;配合单位:省科技厅、省国土资源厅、省住房城乡建设厅、省环保厅、省商务厅、省国资委、省质监局、省安全生产监管局等部门)
3.开展扬尘污染综合整治。整治施工扬尘。贯彻落实《辽宁省扬尘污染防治管理办法》,在市区易产生扬尘位置,安装视频监控设施并联网,强化关键环节管控,推进绿色施工。严控交通扬尘。规范渣土运输,散料运输车辆全部采取密闭措施,强化城市保洁扬尘控制,推行道路机械化清扫等低尘作业方式,提高城市道路机械化清扫率。严控工业堆场扬尘,2017年,所有大型煤场、料场全面完成抑尘改造。加大城乡绿化力度。开展城市建成区裸露土地绿化覆盖工作,到2020年完成裸露土地绿化覆盖面积940公顷,确保黄土不露天。(牵头单位:省住房城乡建设厅;配合单位:省国土资源厅、省环保厅、省交通厅、省林业厅、省农委等部门)
4.开展机动车尾气污染防治。加大黄标车淘汰力度。加强绿标区监管,严格黄标车环保检测。2017年,全省淘汰黄标车及老旧车辆10万台。鼓励有条件的地区出台黄标车提前淘汰补贴政策。开展机动车道路遥感监测,对尾气超标车辆实施动态监管。推广清洁能源和新能源汽车,提高公共车辆中清洁能源和新能源汽车占比,城市公交新增、更新全部使用清洁能源或新能源汽车,出租汽车采用双燃料。鼓励具备条件的客运班线使用天然气等清洁能源汽车。加强机动车环保管理。加强新生产车辆环保监管,严厉打击生产、销售环保不达标车辆的违法行为。全面实行机动车注册登记、转入、安全技术检验等环节的环保标准审核,加快建立超标排放车辆维修治理体系和柴油车车用尿素供应体系。加强油品质量监督检查,严厉打击非法生产、销售不合格油品行为。完善“环保绿标路、区”创建工程,建立完善电子监控系统。加强城市交通管理。优化城市功能和布局,推广智能交通管理,实施公交优先战略,提高公共交通出行比例。2017年,全省城市公共交通占机动化出行比例达到49%;到2020年,全省城市公共交通占机动化出行比例达到60%。(牵头单位:省环保厅、省公安厅;配合单位:省发展改革委、省交通厅、省住房城乡建设厅、省商务厅、省质监局、省工商局等部门)
5.强化秸秆综合利用与禁烧管控。加大禁烧管控力度。严格落实我省秸秆焚烧防控追责管理办法,建立逐级监督落实机制。强化重点区域、重点时段禁烧措施,实现全省秸秆焚烧火点数逐年明显下降。到2018年,基本消除露天焚烧秸秆现象。推动秸秆综合利用,出台秸秆综合利用方案,加强秸秆收贮运服务体系建设。到2018年,全省新建秸秆收储点200个、秸秆收储中心20个,基本形成政府推动、企业和合作组织牵头、农户参与、市场化运作的秸秆收贮运服务体系,秸秆综合利用率达到85%以上。到2020年,全省秸秆综合利用率力争达到87%以上。(牵头单位:省农委、省环保厅;配合单位:省财政厅、省科技厅等部门)
6.加强重污染天气应对。加强基础能力建设。开展霾天气加密观测系统、酸雨观测站、大气降尘观测站、激光雷达、微波辐射计、云雷达以及沙化、湿地等生态环境气象监测站建设,提升区域大气环境质量预测、预报和预警能力。2017年,完成沈阳、大连、鞍山、抚顺等市低空边界层探空系统建设和14个市大气成分观测站升级。到2020年,完成全省14部微波辐射计连续探空系统建设。加快推动雾、霾跨界监测站和对照监测站建设,科学判定省际跨界污染,实现联防联控。完善重度及以上污染天气的区域联合预警机制,及时修编重污染天气应急预案,加强对预案实施情况的检查和评估。及时启动应急响应措施,提高重污染天气应对的有效性。强化监管和督察,对应对不及时、措施不力的市县政府,视情况予以约谈、通报、挂牌督办。加强大气环境管理能力建设,开展重污染天气成因分析和污染物来源解析,编制大气排放源清单并定期更新。开展大气环境网格化管理平台建设,将所有大气污染源和20蒸吨以上锅炉在线数据、扬尘监控数据纳入网格管理。到2020年,构建起“精确监测、精准溯源、科学决策、精细执法”于一体的省、市、县三级大气环境网格化管理平台。(牵头单位:省环保厅;配合单位:省工业和信息化委、省住房城乡建设厅、省公安厅、省交通厅、省财政厅、省教育厅、省科技厅、省卫生计生委、省气象局等部门)
专栏1:大气污染防治攻坚行动重点任务和年度目标

(二)多策并举改善水环境质量。
1.加强工业水污染防治。开展重点行业水污染整治。全部取缔不符合国家产业政策和行业准入条件的“十小企业”,制定造纸、焦化、氮肥、印染、制革等行业专项治理方案,实施清洁化改造,新建、改建、扩建项目实行主要污染物排放等量或减量置换。实施重点行业技术改造。2017年底前,造纸行业完成纸浆无元素氯漂白改造或采取其他低污染制浆技术,钢铁企业焦炉完成干熄焦技术改造,氮肥行业尿素生产完成工艺冷凝液水解解析技术改造,印染行业实施低排水染整工艺改造,制革行业实施铬减量化和封闭循环利用技术改造。集中治理工业聚集区水污染。集聚区工业废水经处理达到集中处理要求后,方可进入污水集中处理设施。新建、升级工业集聚区同步建设污水、垃圾集中处理等污染治理设施。2017年底前,除可依托城镇污水处理厂以外的工业集聚区全部建成污水集中处理设施,并安装自动在线监控装置;逾期未完成的,一律暂停审批和核准其增加水污染物排放的建设项目,并依照有关规定撤销其园区资格。(牵头单位:省环保厅;配合单位:省发展改革委、省工业和信息化委、省商务厅、省科技厅、省国资委等部门)
2.强化城镇生活污水和黑臭水体治理。加快城镇污水处理设施建设与改造。2017年,城镇污水处理厂全部达到一级A排放标准。现有56座尚未达到要求的进行提标改造,增加脱氮除磷处理工艺,确保稳定达标运行。因地制宜改造现有城镇污水处理设施,城市、县城污水处理率分别达到90%、80%以上。到2020年,有条件的城镇污水处理厂达到再生利用要求,城市、县城污水处理率分别达到95%、85%以上,全省88个重点镇全部具备污水收集处理能力,无污水收集处理设施的34个重点镇建设完成污水收集处理设施,全省建制镇污水处理率达到70%。全面加强配套管网建设。强化城中村、老旧城区和城乡结合部污水截流、收集、纳管工作。到2020年,完成老旧管网改造。加快现有合流制排水系统雨污分流改造,新建城区、城镇、开发区排水管网实行雨污分流。2017年,沈阳、大连市建成区污水基本实现全收集、全处理;到2020年,其他市建成区基本实现污水全收集、全处理,城市雨污分流比例达到40%以上。整治建成区黑臭水体,每半年向社会公布治理情况。2017年,各市建成区实现河面无大面积漂浮物、河岸无垃圾、无违法排污口,沈阳、大连建成区基本消除黑臭水体;到2020年,全省基本完成黑臭水体治理目标,城市建成区黑臭水体均控制在10%以内。推进污泥处理处置。对污水处理设施产生的污泥进行稳定化、无害化和资源化处理处置,禁止处理处置不达标的污泥进入耕地,非法污泥堆放点一律予以取缔。编制污泥综合利用或处理处置设施建设与改造规划。2017年,基本完成现有污泥处理处置设施的达标改造;到2020年,全省地级及以上城市污泥无害化处置率达到90%以上,其他城市达到75%以上,县城力争达到60%,重点镇提高5个百分点,初步实现建制镇污泥统筹集中处理处置。(牵头单位:省住房城乡建设厅、省环保厅;配合单位:省发展改革委、省财政厅、省农委等部门)
3.深化饮用水源保护。推进大伙房水源保护区综合治理,逐步完善风险防范和预警监控体系,基本建立生态安全保障体系,实现保护区生态环境良性循环。到2020年,大伙房水库水质稳定达到Ⅱ类标准,二级保护区、准保护区水质达到地表水Ⅲ类标准。强化从水源到水龙头全过程监管。建立饮用水源信息反馈机制、例行和预警相结合的监测机制,自2018年起,所有县级及以上城市饮用水安全状况信息向社会公开。开展水源规范化建设,对集中式饮用水源地实施隔离、综合整治、生态修复三大工程。2017年底前,完成地级及以上城市集中式饮用水源地勘界立标工作,清理饮用水源保护区内违法建筑和排污口,加快一、二级保护区内违法建筑清拆工作。到2020年,依法取缔、搬迁保护区内违法建设项目和活动。加强农村饮用水水源保护和水质检测。加强饮用水源风险防范。每年对集中式饮用水水源上游区、影响区环境状况开展普查,建立水源水质安全风险源档案和水源上游、左右岸环境保护及供水厂处理全过程联防联控应急机制。以大伙房水库、桓仁水库、碧流河水库和英那河水源为重点,开展水源隐患消除工作。防治地下水污染。定期调查评估集中式地下水型饮用水水源补给区的环境状况。工业园区、矿山开采区、危险废物处置场、垃圾填埋场等区域和石化生产存贮销售企业进行防渗处理;报废矿井、钻井、取水井实施封井回填。2017年底前,加油站地下油罐全部更新为双层罐或完成防渗池设置。自2018年起,未完成改造任务的加油站依法暂停运营,直至改造任务完成。(牵头单位:省环保厅、省水利厅;配合单位:省发展改革委、省住房城乡建设厅、省国土资源厅、省林业厅、省交通厅、省商务厅、省卫生计生委、省财政厅等部门)
4.保护良好水体。加强河湖水生态保护。科学划定生态保护红线,禁止侵占自然湿地等水源涵养空间。强化水源涵养林建设与保护,开展湿地保护与修复,加强滨河(湖)带生态建设。制定辽河流域水生生物多样性保护方案,开展珍稀濒危水生生物和重要水产种质资源的就地和迁地保护,提高水生生物多样性。推进良好湖库生态保护。制订全省湖库生态环境保护规划,开展生态安全评估,建立水质良好湖库生态安全调查基础数据库,编制全省良好湖库生态环境保护实施方案。到2018年,编制完成观音阁水库、白石水库、清河水库、锦凌水库等15座湖库的生态环境保护实施方案。已列入国家良好湖库专项的水库,年内完成湖库流域生态环境综合整治和生态修复预定目标。到2020年,湖库污染源基本根治,水域水质达到或好于Ⅲ类标准,生态功能得到全面恢复。(牵头单位:省环保厅;配合单位:省发展改革委、省财政厅、省水利厅、省林业厅、省海洋渔业厅、省农委等部门)
5.实施流域污染综合治理。巩固流域治理成果。编制辽河流域水污染防治“十三五”规划,推进支流河整治,进一步改善流域污染状况。实施水污染物特别排放限值,适情扩大特别排放限值实施范围。实施控制单元精细化管理。结合流域水质考核断面分布,将全省流域控制范围划分为85个控制单元。区分优先控制、重点控制和控制三类,对水体和水质实施分类管控、综合施策,确保所有断面水质达标。开展重污染河流综合治理。制定运粮河、南沙河、北沙河等超标河流分阶段水质目标要求和任务,实行“一河一策”,层层建立“河长制”,推进截污纳管、河道清淤、生态补水、湿地建设等污染防治工程,确保水体水质达到目标要求。2017年,全省河流水质优良比例达到46.51%以上;到2020年,达到51.2%以上。推进辽河、凌河保护区生态建设。采取河道整治、污染防治、生态恢复、产业调整、能力建设等综合保护措施,全面整治辽河、凌河保护区,恢复稳定的水生生物链,生态廊道全线贯通,生态带格局基本形成。到2020年,辽河干流河滩封育区植被覆盖率达到90%,辽河保护区湿地栖息地鸟类持续达到30种以上,鱼类恢复到50种以上。凌河干流河滨带地表植被覆盖率达到90%,凌河保护区鸟类达到77种以上,鱼类恢复到33种以上。(牵头单位:省环保厅、省水利厅;配合单位:省发展改革委、省工业和信息化委、省财政厅、省国土资源厅、省林业厅、省交通厅、省农委等部门)
6.加强近岸海域环境保护。实施辽宁新碧海行动。重点整治辽东湾、辽河口等河口海湾污染,规范入海排污口设置,建立重点海域排污总量控制制度。2017年底前,全面清理非法或设置不合理的入海排污口。沿海各市政府按照“一河一策”要求,对劣Ⅴ类入海河流制定并实施综合治理方案,到2020年,消除劣Ⅴ类入海河流。推进海域和沿海地区生态健康养殖。制定辽宁省海水养殖规划,对不符合养殖规划的网箱养殖开展专项整治和清退。实施近海养殖网箱标准化改造,加强养殖投入品管理,依法规范、限制使用抗生素等化学药品。2017年,全省海水养殖面积控制在82万公顷左右。严格控制环境激素类化学品污染。2017年底前,完成环境激素类化学品生产使用情况调查,监控评估水源地、水产品集中养殖区风险,实施环境激素类化学品淘汰、限制、替代措施。推进船舶港口污染控制。推动绿色港口创建,进一步优化港口码头结构。编制实施港口、码头、装卸站污染防治方案,完善港口环境基础设施,加快垃圾接收、转运及处理处置设施建设,提高含油污水、化学品洗舱水等接收处置能力及污染事故应急能力。位于沿海和内河的港口、码头、装卸站及船舶修造厂,分别于2017年和2020年年底前达到建设要求。2017年底前建立船舶污染物接收、转运、处置监管联单制度和海事、港航、渔政渔港监督、环境保护、城建等部门的联合监管制度,2018年起运行。积极治理船舶污染。依法强制报废超过使用年限的船舶,规范拆船行为,禁止冲滩拆解。2018年起投入使用的沿海船舶、2021年起投入使用的内河船舶执行新的标准;其他船舶于2020年底前完成改造,经改造仍不能达到要求的,限期予以淘汰。2020年底前,航行于我国水域的国际航线船舶,要实施压载水交换或安装压载水灭活处理系统。2017年底前编制并发布防治船舶及其有关作业活动污染水域环境应急能力建设规划,2018年起实施。(牵头单位:省发展改革委、省海洋渔业厅、省环保厅、省交通厅、辽宁海事局;配合单位:省水利厅、省工业和信息化委、省财政厅、省住房城乡建设厅、省国土资源厅、省农委等部门)
7.推进海洋生态保护。保护海洋生态空间。实施渤海、黄海海域海洋生态红线制度,将重要、敏感、脆弱等海洋生态系统纳入海洋生态红线区管控范围并实施强制保护和严格管控。制定分区分类管控措施,严格限制海洋开发活动,对生态脆弱和敏感区域、海洋资源超载区域实施海洋工程区域限批。渤海海洋生态红线区面积占全省管辖渤海海域面积的比例不低于40%。开展海洋生态修复。加大滨海湿地、河口和海湾典型生态系统以及重要渔业水域的保护力度,实施增殖放流,建设人工鱼礁。开展海洋生态补偿及赔偿研究。围绕湿地、沙滩、海湾、海岛四类典型生态系统,大力开展生态保护与修复,实施一批整治修复与保护工程。加强海洋生态文明建设示范区和海洋保护区建设。充分发挥盘锦市和旅顺口区国家级海洋生态文明建设示范区的引领作用,建立一批具有典型海洋生态系统和景观的海洋特别保护区。严格围填海管理和监督。到2020年,全省自然岸线保有率不低于35%。(牵头单位:省海洋渔业厅;配合单位:省环保厅、省发展改革委、省财政厅、省国土资源厅、省林业厅、省农委等部门)
8.加强水资源保护与管理。健全取用水总量控制指标体系,选取重点用水大户,建立重点监控用水单位名录。加强河道管理范围内有关活动的监管。到2020年,全省用水总量控制在160.6亿立方米以内。严控地下水超采。建立用水效率评估体系。抓好工业节水。完善水资源保护考核评价体系。加强水功能区动态监测,完善水功能区水质达标评价和考核体系,建立水功能区动态调整机制,以不达标水功能区作为水污染防治的重点,强化水功能区监督管理和用途管制。加强入河排污口设置的监督管理,强化规模以上入河排污口监督性监测,严格入河排污总量控制。加强江河湖库水量联合调度管理,完善水量调度方案。完善供水年度调度计划制度,发挥控制性水利工程在改善水质中的作用,采取闸坝联合调度、生态补水等措施,合理安排闸坝下泄水量和泄流时段,全力保障主要河流生态基流,增加水环境容量。(牵头单位:省水利厅;配合单位:省发展改革委、省工业和信息化委、省国土资源厅、省环保厅、省住房城乡建设厅、省农委等部门)
专栏2:水污染防治攻坚行动重点任务和年度目标

(三)分类防治土壤环境污染。
1.推进基础调查和监测网络建设。推进土壤环境质量调查。以农用地和重点行业企业用地为重点,开展全省土壤污染状况详查。同时对尚未进行质量调查的7万余平方千米土地开展质量调查。到2018年,查明农用地土壤污染面积、分布及其对农产品质量的影响;到2020年,掌握重点行业企业用地中的污染地块分布及其环境风险情况。建设土壤环境质量监测网络。统一规划、整合优化土壤环境质量监测点位,到2017年底前,完成土壤环境质量国控监测点位设置和土壤环境质量监测网络建设,基本形成土壤环境监测能力;到2020年,实现土壤环境质量监测点位对所有县(市、区)的全覆盖。加强土壤环境信息化管理,2018年,将环保、国土、农业等部门相关数据上报国家;力争到2020年,建成土壤环境基础数据库和土壤环境信息化管理平台辽宁子平台。(牵头单位:省环保厅;配合单位:省发展改革委、省工业和信息化委、省财政厅、省国土资源厅、省农委等部门)
2.实施农用地分类管理。以耕地为重点,划定农用地土壤环境质量类别,建立分类清单,定期进行信息更新。逐步推进林地、草地、园地等农用地土壤环境质量类别划定。将符合条件的优先保护类耕地划为永久基本农田,实行严格保护,确保其面积不减少、土壤环境质量不下降。在优先保护类耕地集中区域,严格控制新建有色金属冶炼、石油加工、化工、焦化等行业企业,现有行业企业加快升级改造步伐。在安全利用类耕地集中的县(市、区),制定实施受污染耕地安全利用方案。到2020年,完成国家要求的轻度和中度污染耕地安全利用指标。严格管控类耕地的用途管理。到2020年,完成国家要求的重度污染耕地种植结构调整或退耕还林还草面积指标。(牵头单位:省农委;配合单位:省发展改革委、省住房城乡建设厅、省环保厅、省国土资源厅、省林业厅等部门)
3.开展土壤污染治理与修复。制定辽宁省土壤污染治理与修复规划,明确重点任务、责任单位和分年度实施计划,建立项目库,2017年底前完成。综合考虑土壤污染类型、土地利用类型、地区代表性等因素,组织开展农用地和污染地块土壤污染治理与修复试点,分步骤推进土壤污染治理与修复。逐步建立污染地块名录及其开发利用的负面清单,合理确定土地用途。到2020年,完成国家要求的受污染耕地治理与修复面积指标,重点行业重点重金属的排放量下降比例符合国家要求。建立健全土壤环境风险管控体系和制度,完善法律法规和技术标准体系。2020年,着手制定《辽宁省土壤污染防治条例》。(牵头单位:省环保厅;配合单位:省国土资源厅、省农委、省工业和信息化委、省住房城乡建设厅、省财政厅等部门)
专栏3:土壤污染防治攻坚行动重点任务和年度目标

(四)大力推进农业农村环境综合治理。
1.控制农业面源污染。推进、拓展测土配方施肥范围,因地制宜示范推广施肥新技术、高效新型肥料,探索有机养分资源利用的有效模式,推进畜禽粪便等有机肥资源化利用和秸秆养分还田。完善高标准农田建设、土地开发整理等标准规范,新建高标准基本农田达到相关环保要求。到2020年,测土配方施肥率达90%以上;实施耕地质量保护与提升补助项目20万亩,开展黑土地保护利用试点项目20万亩,畜禽粪便养分还田率达到60%以上,机械施肥占主要农作物种植面积40%以上。推进种植业清洁生产,推广使用标准地膜,开展农膜回收利用。到2020年,新增使用0.01mm以上厚度农用地膜350万亩。全省实现化肥、农药使用量零增长。(牵头单位:省农委;配合单位:省发展改革委、省环保厅、省住房城乡建设厅、省供销合作社等部门)
2.防治畜禽养殖污染。加强分区分类管理,以废弃物资源化利用为途径,整县推进畜禽养殖污染防治。新建、改建和扩建规模化养殖场(小区)实施雨污分流、粪便污水资源化利用。统一规划散养密集区,推广畜禽粪便污水分户收集、集中处理利用以及分户收集利用模式。开展畜禽规模养殖场(小区)标准化改造和建设,滚动实施粪便污水治理设施生态化改造升级。2017年底前,完成禁养区内畜禽养殖场(小区)和养殖专业户的关闭搬迁工作;到2020年,完成75%以上现有畜禽规模养殖场(小区)粪便污水处理设施改造升级。(牵头单位:省畜牧局;配合单位:省发展改革委、省环保厅、省农委等部门)
3.加快农村环境综合整治。以县级行政区域为单元,实行农村污水处理统一规划、统一建设、统一管理。积极推进城镇污水处理设施和服务向农村延伸。到2020年,全省实现卫生间入户和下水统一收集处理的建制村达到5%。深化“以奖促治”政策,实施农村清洁工程,开展河道清淤疏浚,推进农村环境连片整治。到2020年,新增完成环境综合整治建制村1900个以上,新建生活污水集中收集处理设施400套。完善农村基础设施建设,以村庄环境治理为重点,建设“环境整洁、设施完善、生态优良、传承历史、富庶文明”的宜居乡村。到2020年,全省建设1000个美丽乡村示范村、10000个宜居达标村,创建80个生态乡镇、800个生态村。深入推动农村生活垃圾分类减量和资源化利用试点建设,到2020年在44个涉农县(市、区)全面铺开。(牵头单位:省环保厅、省住房城乡建设厅;配合单位:省发展改革委、省工业和信息化委、省农委、省水利厅、省林业厅、省财政厅、省畜牧局等部门)
专栏4:农村污染防治攻坚行动重点任务和年度目标

(五)全面加强生态保护与恢复。
1.实施重大生态修复工程。推进辽西北生态保护。落实《辽宁省防沙治沙规划(2011—2020)》,推进辽西北沙化和荒漠化土地治理工程、草原植被恢复与建设工程。实施围栏封育工程,开展沙化土地封禁保护试点。综合治理水土流失。结合青山工程,开展闭坑矿生态治理、“小开荒”还林还草、退坡地还林还草工程、封山禁牧(工程封育)、公路建设破损山体生态治理等生态修复工作。加强矿山生态修复。落实《辽宁省矿山地质环境恢复和综合治理工作方案》,加大对废弃矿山生态恢复力度,每年完成3000亩废弃矿山治理工作。(牵头单位:省林业厅、省国土资源厅、省安全生产监管局、省畜牧局;配合单位:省发展改革委、省财政厅、省环保厅、省海洋渔业厅、省水利厅、省农委等部门)
2.划定并严守生态保护红线。制定《辽宁省生态保护红线划定指导方案》。到2018年,完成全省生态保护红线划定工作;2019年,完成全省生态保护红线勘界立标;到2020年,完成勘界核定工作,全省建立起生态保护红线制度。出台《辽宁省生态保护红线管理办法》,用制度守住生态保护红线。建立健全生态保护补偿机制,定期发布生态保护红线状况信息。建立评价考核制度与生态保护红线台账系统,对各市生态保护红线的保护成效进行评价考核。制定实施生态系统保护和修复方案。(牵头单位:省环保厅;配合单位:省发展改革委、省财政厅、省国土资源厅、省住房城乡建设厅、省水利厅、省林业厅、省海洋渔业厅、省畜牧局、省测绘地信局等部门)
3.加强重要生态功能区保护与恢复。以生物多样性丰富区、水源涵养区、防风治沙区和资源开发区等为重点,完善管理机制,加强生态环境保护和管理。保护森林生态系统,到2020年,全省林地保有量达到716.73万公顷,森林植被碳储量达到2.47亿吨。保护湿地生态系统,落实国家湿地生态效益补偿制度。推进海防林建设。(牵头单位:省环保厅、省林业厅;配合单位:省发展改革委、省财政厅、省国土资源厅、省海洋渔业厅、省住房城乡建设厅、省水利厅、省农委、省畜牧局等部门)
4.加强自然保护区建设与监管。以国家级、省级自然保护区为重点,开展自然保护区标准化建设。对重要生态系统和物种资源实施强制性保护,切实保护珍稀濒危野生动植物及自然环境。探索以具备条件的自然保护区为依托开展国家公园试点建设工作。加强自然保护区监管,利用遥感手段开展监测和实地核查,定期组织自然保护区专项执法检查,严肃查处违法违规活动,加强问责监督。开展省级自然保护区管理评估试点,配合开展国家级自然保护区评估,推动土地确权和用途管制,对开发建设等人类活动及其影响实施严格的监督管理。到2020年,陆域自然保护区占陆域面积达8.2%,海洋保护区占我省海洋功能区划面积达3.0%,全省生态系统稳定性明显增强。(牵头单位:省环保厅;配合单位:省发展改革委、省国土资源厅、省海洋渔业厅、省住房城乡建设厅、省林业厅、省水利厅、省农委、省旅游发展委等部门)
5.加强生物多样性保护。编制并实施《辽宁省生物多样性保护战略与行动计划》,加大生物多样性保护投入,切实将战略与行动计划及规划纲要确定的重点任务和优先项目落到实处。开展生物多样性本底调查和观测。实施生物多样性保护重大工程,以生物多样性保护优先区域为重点,开展生态系统、物种、遗传资源及相关传统知识调查与评估,建立地方物种本底资源编目数据库。到2020年,基本摸清生物多样性保护优先区域本底状况。推进生物多样性监测工作的标准化和规范化。加大水生野生动植物类自然保护区和水产种质资源保护区保护力度,开展珍稀濒危水生生物和重要水产种质资源的保护,提高水生生物多样性。(牵头单位:省环保厅;配合单位:省发展改革委、省住房城乡建设厅、省林业厅、省水利厅、省农委等部门)
专栏5:生态保护与恢复攻坚行动重点任务和年度目标

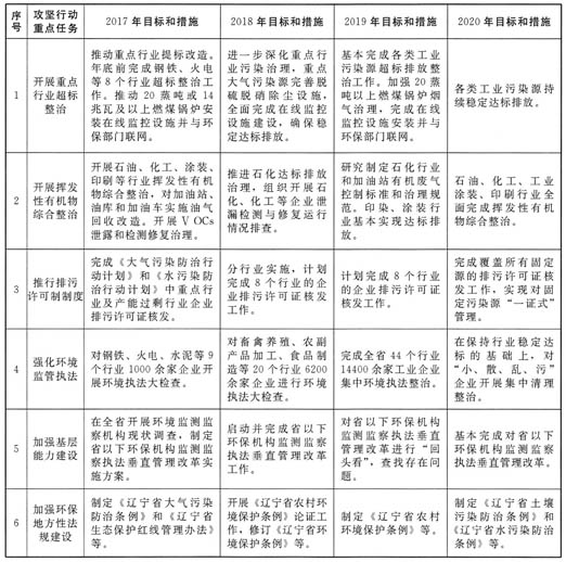
(六)全面加强环境监管执法工作。
1.推进工业污染源全面达标排放。严格执行环境影响评价制度,强化经济技术开发区、高新技术产业开发区、出口加工区等工业聚集区规划环境影响评价及污染治理。实行建设项目主要污染物排放总量指标等量或减量替代。实施电力、钢铁等重点行业全面达标排放治理工程,推动20蒸吨或14兆瓦及以上燃煤锅炉完成在线监控设施安装,并与环保部门联网。2017年,完成燃煤电厂超低排放和节能改造;2020年,各类工业污染源持续稳定达标排放。以削减挥发性有机物、持久性有机物、重金属等污染物为重点,实施重点行业、重点领域工业特征污染物削减计划。开展ⅤOCs(挥发性有机物)摸底调查,制定排放标准,推进ⅤOCs综合整治,对所有加油站、油库和加油车实施油气回收改造,对石化、涂装和印刷等行业开展ⅤOCs泄露和检测修复治理。在丹东等6个沿海城市开展固定污染源总氮排放总量控制,在抚顺开展固定污染源总磷控制,对重点行业的重点重金属排放实施总量控制。到2020年,固定污染源总氮总磷排放总量控制指标比2017年总体下降10%。加强石化等重点行业企业突发环境事件应急预案管理,强化环境应急物资储备和信息化建设,增强环境风险处置能力。(牵头单位:省环保厅;配合单位:省发展改革委、省工业和信息化委、省商务厅、省交通厅、省国资委、省质监局等部门)
2.推行排污许可制制度。建立以排污许可制为核心的工业企业环境管理制度。统筹排污许可证发放与达标计划工作安排,加快推进重点行业污染治理。2017年,完成钢铁、火电、水泥、煤炭、造纸、印染、污水处理厂、垃圾焚烧厂等行业超标问题整治,完成《大气污染防治行动计划》和《水污染防治行动计划》中重点行业及产能过剩行业企业排污许可证核发,推进重点行业实现全面达标排放,初步实现各项环境管理制度的衔接整合。到2020年,通过分行业实施,完成覆盖所有固定源的排污许可证核发工作,实现对固定污染源系统化、科学化、法治化、精细化、信息化的“一证式”管理,各类工业污染源持续稳定达标排放。(牵头单位:省环保厅;配合单位:省发展改革委、省工业和信息化委、省国资委等部门)
3.强化环境监管执法。充分发挥环境标准引领企业升级改造和倒逼产业结构调整的作用,优先从产排污量大、已制定行业污染物排放标准或发放排污许可证的钢铁、火电、水泥、玻璃、煤炭、造纸、印染、污水处理厂、垃圾焚烧厂9个行业入手,分类分批对全省纳入排污许可管理的44个行业1.4万余家工业污染源企业进行集中环境执法整治。整治工作要全面落实双随机制度,坚持连续滚动实施。在巩固各行业工业污染源达标排放的基础上,对规模小、较分散、管理难度大、易死灰复燃的“小、散、乱、污”企业开展重点集中清理整治。到2020年,全面实现各类工业污染源持续保持达标排放,环境治理体系健全,环境守法成为常态。(牵头单位:省环保厅;配合单位:省发展改革委、省工业和信息化委、省国资委、省农委、省质监局、省畜牧局等部门)
4.加强环境监察和监管执法能力建设。以省以下环保机构监测监察执法垂直管理制度改革为契机,加强环境监察和基层环境监管执法力量,提高环境管理水平。加强环境保护地方性法规建设,及时对上位法进行补充、细化和完善,增强环境保护法律法规的可操作性,提高法律法规的执行力。(牵头单位:省环保厅;配合单位:省编委办、省财政厅、省住房城乡建设厅、省水利厅、省国土资源厅、省海洋渔业厅、省政府法制办等部门)
5.加强环境信息公开。推进环境执法信息公开。按照便民、客观、公正的原则,全面公开执法查处、监督管理以及相关法规政策标准等信息。推进企业排污信息公开。督促指导企业按照要求严格开展自行监测,通过网络、电视等便于公众知晓的方式,向社会公开排放情况等信息,接受社会监督。对不按时公开或提供虚假信息的行为纳入企业环境信用评价,建立企业排放红黄牌制度。(牵头单位:省环保厅;配合单位:省资源环境监督管理相关部门)
专栏6:环境监管执法攻坚行动重点任务和年度目标

三、保障措施
(一)加强组织领导。省政府建立推进污染防治与生态建设和保护攻坚行动计划(2017—2020年)协调机制,省环保厅牵头,统筹推进攻坚行动计划实施,各部门按职责分工,加强配合。各市建立相应推进工作机制,促进攻坚行动计划落实。
(二)落实目标任务。省政府将攻坚行动计划目标任务按年度分解到各相关部门和各市政府。各相关部门和各市政府要将攻坚行动计划纳入本部门和本级政府重点工作,列入重要议事日程。部门主要负责人和各市政府主要领导要亲自抓,结合实际制定具体实施方案,进一步分解细化目标任务,确保落实到位。
(三)完善投入机制。各地区、各部门要加强统筹规划,有效整合各项污染防治、生态建设与保护的项目和资金,大力实施“以奖促治”“以奖代补”“以奖促建”“以奖促保”等政策,加大对攻坚行动计划的资金扶持,重点支持气、水和土治理、饮用水源保护、生态建设与保护、农村环境综合整治、规模化畜禽养殖污染防治等工程。不断探索创新资金投入方式,引导企业和社会资金参与攻坚行动计划,逐步建立政府、企业、社会共同参与的多元化投入机制。
(四)强化科技支撑。推动生态环境保护科技创新,研发一批低成本、效果好、易操作的环境治理技术和装备,重点推广污水和垃圾处理、畜禽养殖污染防治、农业废弃物综合利用、土壤环境保护和综合治理等实用技术,出台相应技术规范和指南,加强对污染防治、生态环境保护的技术指导。
(五)加强跟踪检查。省直相关部门要加强对各地区落实攻坚行动计划的监督检查并定期通报。各市要建立攻坚行动计划工程、项目动态跟踪机制,切实解决攻坚行动计划实施中遇到的困难和问题。每年6月底、12月底前向省环保厅报送攻坚行动计划推进情况。
(六)强化目标考核。省政府按照年度目标对攻坚行动计划推进情况进行考核,考核结果与干部管理使用、评先选优、地区财政转移和生态补偿挂钩,对完成攻坚行动计划较好的市予以通报表扬;对不认真落实攻坚行动计划、完成目标任务排名靠后的市,省政府将约谈市政府负责同志。
(七)搞好宣传引导。各有关部门要做好宣传引导工作,利用“环境日”“水日”“地球日”等重要纪念日和新闻媒体平台,大力宣传攻坚行动计划推进工作。要加强政策解读和舆论引导,加强对攻坚行动计划推进情况的跟踪报导,增进全社会对污染防治与生态建设和保护的认识理解,为攻坚行动计划的顺利实施营造良好舆论氛围。