政府公报
辽宁省人民政府办公厅
2016年12月7日
辽宁省加快发展新能源汽车的实施方案
为深入贯彻落实《国务院关于印发节能与新能源汽车产业发展规划(2012—2020年)的通知》(国发〔2012〕22号)、《国务院办公厅关于加快新能源汽车推广应用的指导意见》(国办发〔2014〕35号)精神,加快发展新能源汽车产业,培育新的经济增长点和产业竞争优势,促进我省汽车产业结构调整和转型升级,特制定本实施方案。
一、总体要求
(一)指导思想。全面贯彻落实党的十八大和十八届三中、四中、五中、六中全会精神,坚持创新、协调、绿色、开放、共享五大发展理念,把培育和发展新能源汽车作为结构调整和产业升级的主攻方向,按照市场主导、创新驱动、重点突破、协调发展、合理布局的要求,针对产业发展的“瓶颈”和“短板”,着力突破核心技术和关键零部件制约,特别是东北地区寒冷气候条件下应用的技术难题,提升自主创新能力和技术水平,落实和完善扶持政策,优化配套环境,创新商业模式,扩大先进适用的新能源汽车推广应用,走出一条健康可持续的产业发展新路。
(二)基本原则。
坚持政府引导与市场驱动相结合。积极发挥规划引导和政策激励作用,聚集科技和产业资源,鼓励新能源汽车开发生产,引导市场消费。发挥企业的市场主体作用,营造良好市场环境,促进新能源汽车大规模商业化应用。
坚持产业转型与技术进步相结合。加快培育和发展新能源汽车产业,推动汽车动力系统电动化转型。坚持统筹兼顾,在培育发展新能源汽车产业的同时,大力推广普及节能汽车,促进汽车产业技术升级。
坚持自主创新与开放合作相结合。加强创新发展,把技术创新作为推动我省新能源汽车产业发展的主要驱动力,加快形成具有自主知识产权的技术、标准和品牌。结合产业技术基础和区域特征,走特色化、差异化发展路径。充分利用全球创新资源,深层次开展国际科技合作与交流,探索合作新模式。
坚持培育产业与加强配套相结合。以整车为龙头,培育并带动动力电池、驱动电机、电控系统、车联网系统等产业链加快发展。促进充电设施、电网、新能源汽车产业协调发展,形成完备的产业配套体系。
(三)发展目标。
产业化取得重大进展。到2020年,形成以市场为导向、企业为主体、创新为驱动、产学研用紧密结合的新能源汽车产业体系,新能源汽车生产能力力争达到30万辆,燃料电池汽车达到产业化要求。
技术水平显著提高。新能源汽车整车、动力电池及关键零部件技术整体上达到国内先进水平,部分领域达到国际先进水平。掌握电驱动模块、电池系统、电控系统、汽车电子和轻量化材料等关键核心技术,使我省新能源汽车市场竞争力显著提升,整车能耗指标达到国内先进水平。
配套能力明显增强。培育一批“专、精、特、新”核心零部件重点企业,提高动力电池、驱动电机、控制系统、充换电设备、车联网系统等关键零部件的自主生产和市场供给能力,形成完整的产业链配套体系。建立起覆盖全省、布局合理、设备先进的充换电服务网络,满足新能源汽车运行需要。
推广应用成效明显。新能源汽车在全省得到普及应用,在城市公交、出租、邮政、物流运输等公共领域推广应用比例显著提高。到2020年,各市年度新增及更换的公交车中新能源公交车比例逐年提高到30%以上,其中沈阳、大连两市逐年提高到35%以上。
二、重点任务
(一)实施新能源汽车技术创新工程。
1.加强新能源汽车关键核心技术研究。推进以纯电动汽车、插电式(含增程式)混合动力汽车、燃料电池汽车为发展重点的关键核心技术研发,突破多领域集成优化设计技术,提高相关生产工艺和试验测试设备技术水平,使新能源汽车整体技术水平达到国内先进水平,燃料电池汽车技术取得重大突破。
提高先进动力电池及其系统集成技术水平,重点发展高能量密度、高安全性单体电池及正负极、隔膜、电解液等电池关键材料,推动动力电池新材料、新结构、新工艺研究,集中力量突破支持长远发展的关键共性技术,不断提升动力电池系统的一致性、安全性和可靠性,动力电池系统低温适应性满足北方高寒地区运行要求。
加强新能源汽车驱动电机、电驱动模块及核心材料研发,突破材料、技术、成本等瓶颈,推动产品向系统集成化、电机永磁化、结构轻量化、控制智能化方向发展。
大力发展新能源汽车整车电子控制系统,推动整车控制、电机控制和电池管理等多项功能的高度集成,加强生产和试验检测能力建设,提高新能源汽车整车控制系统产业化水平。
加快推进车联网系统技术研发。开展车载传感器、控制器、执行器及车载通信与网络等技术研究,开发具有智能动态信息服务、车辆智能化控制、智能化交通管理等功能的智能网联汽车。开展车辆自动识别、车辆运行状态实时监测、智能充电、电池定位管理、电池动态监视等技术研发。(责任单位:省科技厅、省工业和信息化委)

2.加快建立新能源汽车研发体系。依托华晨汽车集团、曙光汽车集团、东软集团等重点企业,以及中科院沈阳自动化所、中科院大连化物所、东北大学、大连理工大学等一批科研院所和高等院校,建立以企业为主体的产学研用创新体系,建设面向行业的新能源汽车整车及关键零部件的研发、测试、信息服务等公共服务平台。支持沈阳华龙新能源汽车有限公司依托自有核心技术建立国家级增程式电动汽车工程技术中心,提升新能源汽车产业科技支撑能力。推进科技成果产业化,依托重点企业承接先进技术成果,结合新能源汽车推广应用,实现重要部件本地化、关键技术自主化。(责任单位:省科技厅、省工业和信息化委)
(二)科学规划新能源汽车区域布局。依托省内有较好产业基础的沈阳、大连、丹东、朝阳、铁岭、锦州等市,根据各地的特点和优势,以带动性强的龙头企业为依托,加快建设新能源汽车产业基地,推动优势产业集聚发展,形成涵盖研发设计、整车制造、关键零部件配套的全产业链协同发展产业格局。(责任单位:相关市政府、省发展改革委、省工业和信息化委)

(三)优化新能源汽车产业结构。
1.统筹整车生产能力。鼓励公告内汽车整车生产企业、改装类商用车企业利用现有基础研发和生产新能源汽车;鼓励公告内新能源汽车企业通过兼并重组,整合资源,提高研发和生产能力,扩大市场优势;严格新能源汽车生产企业研发、检测和建设条件,防止低水平盲目投资和重复建设,避免造成新的产能过剩。(责任单位:省发展改革委、省工业和信息化委)
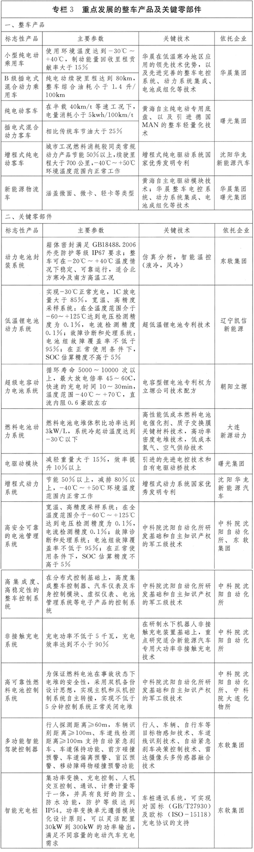
2.支持重点整车产品发展。重点发展新能源乘用车、新能源商用车、新能源专用车三大类产品。新能源乘用车领域,重点发展纯电动乘用车和插电式(含增程式)混合动力乘用车(包括轿车、MPV和SUV)。新能源商用车领域,重点发展纯电动、插电式混合动力和燃料电池商用车,完善和提升非插电式混合动力商用车。新能源专用车领域,重点发展纯电动和插电式混合动力物流车、货车、机场摆渡车、除雪车、警用车、环卫车、医疗专用车等产品,尽快把新能源专用车发展成为优势产品。(责任单位:省发展改革委、省工业和信息化委)
3.支持核心零部件发展。重点发展耐低温、高安全性动力电池封装技术、高效能动力电池管理系统、驱动电机及控制器、电动汽车整车控制系统、燃料电池电堆及系统;高效增程式发动机及关键部件,电驱动模块及关键零部件,钢/铝混合、铝/纤维、碳纤维车身等代表性的轻量化部件;车载视觉识别系统、车载雷达系统、高精定位系统、车载互联终端和集成控制系统;智能充电桩等。(责任单位:省工业和信息化委、省科技厅)
4.支持重大项目建设。推进华晨宝马、丹东黄海、沈阳森源艾思特福、辽宁乾丰、沈阳华龙等企业新能源汽车项目尽快投产达效;加快航天科技集团与凌源凌河兼并重组项目和华泰汽车集团新能源汽车锦州生产基地项目建设;积极推动辽宁凯信新能源汽车低温锂电池动力系统产业化、朝阳立塬电容型锂离子电池、大连比克动力电池等新能源汽车配套项目建设,完善产业链条,提升本地配套能力。(责任单位:省发展改革委、省工业和信息化委)

(四)加快培育新能源汽车配套体系。以华晨汽车集团、曙光汽车集团等龙头企业为引领,加强新能源汽车产业配套体系建设,带动关键零部件产业快速发展。以促进新能源汽车规模化发展为目标,积极发展动力电池、驱动电机、电控系统等新能源汽车关键零部件,电池关键材料和充电机、充电桩等配套基础设备,尽快形成规模化配套能力。(责任单位:省工业和信息化委)

(五)积极推进新能源汽车推广应用。全面贯彻落实国家出台的鼓励新能源汽车发展的各项政策措施,结合我省实际加快制定出台促进新能源汽车产业发展和推广应用的具体政策措施。总结沈阳、大连两个国家新能源汽车试点城市在新能源汽车推广应用、产品性能验证及生产使用、售后服务、电池回收利用等方面的经验,探索融资租赁、分时租赁等具有商业可行性的市场推广模式,形成推广应用带动技术进步和产业发展的有效机制。营造开放的市场环境,促进我省新能源汽车企业上规模、上水平,并积极参与全省新能源汽车的推广应用工作。加大新能源汽车在公交、物流、邮政、市政、旅游等领域的推广应用,不断提高新能源汽车运营比重。充分发挥中科院大连化物所在燃料电池领域的研发优势,积极开展燃料电池汽车运行示范,提高燃料电池系统的可靠性和耐久性,带动氢的制备、储运和加注技术发展。加强对投入运营的新能源汽车的质量安全监管,支持远程监控平台建设,督促车辆生产企业保证生产一致性。(责任单位:各市政府、省工业和信息化委、省发展改革委、省科技厅、省公安厅、省财政厅、省交通厅、省住房和城乡建设厅、省商务厅、省质监局、省旅游发展委)

(六)加快新能源汽车充电设施建设。贯彻落实《国务院办公厅关于加快电动汽车充电基础设施建设的指导意见》(国办发〔2015〕73号),加强规划指导,加大扶持力度,鼓励商业创新,按照适度超前、车桩相随、智能高效的原则,建设充电基础设施体系,基本满足电动汽车充换电需要。加快充电设施建设进程,以沈阳、大连为重点,在城市公共服务领域、单位停车场、住宅小区、高速公路服务区等重点区域加快建设充电设施。原则上新建住宅配建停车场应100%建设充电设施或预留建设安装条件,大型公共建筑物配建停车场、社会公共停车场建设充电设施或预留建设安装条件的车位比例不低于10%。各相关部门在简化充电设施建设审批手续、优先安排土地供应、加强配套电网接入服务、完善电价优惠政策等方面,要制定具体的政策措施和管理办法,务实解决充电设施建设的瓶颈问题。创新商业模式,通过政府与社会资本合作(PPP)模式为社会资本参与充电基础设施建设运营创造条件。(责任单位:各市政府、省发展改革委、省国土资源厅、省住房城乡建设厅、省交通厅、省物价局、省电力公司)
(七)建立动力电池梯级利用和回收管理体系。加强动力电池梯级利用和回收管理,引导动力电池生产企业加强废旧动力电池的回收利用,鼓励发展专业化的回收利用企业,回收利用优先进入再生资源产业园区,实行集约化、专业化发展。建立和完善动力电池收集、储存、运输、处理、再生利用及最终处理等环境管理各环节的技术标准和管理要求。加强监管,督促相关企业提高技术水平,严格落实各项环保规定,严防重金属污染。建立动力电池上下游企业联动的梯级利用和回收管理体系,落实电动汽车及动力电池生产企业的回收利用主体责任,鼓励多家企业共建、共用废旧动力电池回收网络,降低回收成本,提高回收网络运行效率。推进废旧动力电池有序回收,安全、环保和资源化利用,优先鼓励再利用。落实动力电池编码制度,建立可追溯体系。(责任单位:省环保厅、省质监局、省工业和信息化委)
三、保障措施
(一)加强组织协调。发挥省新能源汽车工作联席会议的作用,统筹协调省政府有关部门、各市政府共同推进新能源汽车产业发展和推广应用工作,以推广应用促进产业加快发展。发挥省汽车行业协会和省新能源汽车产业联盟的积极作用,推进省内产业链上下游企业加强合作、协同创新、协作配套。(责任单位:各市政府、省新能源汽车工作联席会议成员单位)
(二)强化政策扶持。落实国家推广应用新能源汽车鼓励政策,研究制定我省新能源汽车充电基础设施建设、城市公交车燃油补贴、充电及服务价格、交通通行便利、废旧电池回收利用等政策措施。支持设立新能源汽车产业投资基金,为产业发展拓展投融资渠道。发挥政府采购的导向作用,逐步扩大公共机构采购新能源汽车的规模。(责任单位:各市政府、省新能源汽车工作联席会议成员单位)
(三)创新金融服务。鼓励金融机构建立适应新能源汽车行业特点的信贷管理和贷款评审制度,创新金融产品,满足新能源汽车生产、经营、消费等各环节融资需求。支持符合条件的企业通过上市、发行债券等方式拓宽融资渠道。鼓励省内重点新能源汽车生产企业建立汽车金融公司,为新能源汽车消费提供金融服务。(责任单位:省政府金融办)
(四)协调产需对接。协调推进新能源汽车生产企业与用户单位的产需对接,协调推进新能源汽车关键零部件生产企业与新能源整车企业产需对接,促进供求双方合作共赢;适时举办新能源汽车产品、技术交流活动,推动成果转化和示范应用;支持行业组织及时将新能源汽车新产品、新技术向社会推介,引导用户单位选用我省新能源汽车产品。(责任单位:省工业和信息化委)
(五)加强人才培养。鼓励新能源汽车生产企业加强与省内重点科研院所、国家级研发机构、高等院校的密切合作,在电化学、新材料、汽车电子、车辆工程、机电一体化等相关学科,培养新能源汽车产业发展急需的各类人才,为新能源汽车产业的可持续发展奠定人才基础。(责任单位:省教育厅、省人力资源社会保障厅)
| 版权所有:辽宁省人民政府 | 主办单位:辽宁省人民政府办公厅 |
| 地址:沈阳市皇姑区北陵大街45-9号 | 邮编:110032 |
辽公网安备 21010502000372号 |
网站标识码:2100000037 |
| ICP备案序号:辽ICP备05023109号 | 联系邮箱:mhwz@ln.gov.cn |

