政府公报
各市人民政府,省政府各厅委、各直属机构:
经研究论证,省政府决定,再取消和下放458项行政职权项目。其中,取消113项,下放310项,转移、合并及降低收费标准35项。
各地区、各部门要全面落实《中共辽宁省委 辽宁省人民政府关于印发〈辽宁省人民政府转变职能简政放权实施意见〉的通知》(辽委发〔2013〕15号)各项要求,继续坚定不移推进行政审批制度改革,加大简政放权力度,认真做好省政府取消和下放行政职权项目的落实和衔接工作,加强后续监管,切实做到放管结合。市、县级政府要加快配套改革和相关制度建设,确保权力放得下、接得住、落得实,为经济社会发展营造良好环境。
附件:1.省政府取消和下放的行政审批项目目录
2.省政府取消和调整的其他行政职权项目目录
3.下放给市级及市级以下环保部门审批环境影响评价文件的建设项目目录
辽宁省人民政府
2014年6月23日
附件1
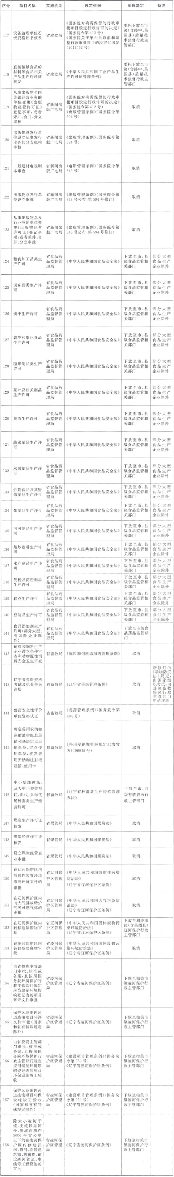
省政府取消和下放的行政审批项目目录
(共计158项,其中:取消65项,下放93项)
附件2
省政府取消和调整的其他行政职权项目目录
(共计143项,其中:取消48项,下放60项,转移6项,其他29项)
附件3
下放给市级及市级以下环保部门审批环境影响
评价文件的建设项目目录
备注:带“*”号的以及涉及喷漆、发酵工艺的建设项目为市级环保部门重点监管项目,其中地下水开采项目为省政府明令禁止类项目。
| 版权所有:辽宁省人民政府 | 主办单位:辽宁省人民政府办公厅 |
| 地址:沈阳市皇姑区北陵大街45-9号 | 邮编:110032 |
辽公网安备 21010502000372号 |
网站标识码:2100000037 |
| ICP备案序号:辽ICP备05023109号 | 联系邮箱:mhwz@ln.gov.cn |

