政府公报
辽宁省人民政府
2013年12月14日
辽宁省基本公共服务体系发展规划
(2013—2015年)
目 录
第一章 发展基础与环境
第一节 发展基础
第二节 发展环境
第二章 指导思想和主要目标
第一节 指导思想
第二节 主要目标
第三章 基本公共教育
第一节 重点任务
第二节 基本标准
第三节 保障工程
第四章 劳动就业服务
第一节 重点任务
第二节 基本标准
第三节 保障工程
第五章 社会保险
第一节 重点任务
第二节 基本标准
第三节 保障工程
第六章 基本社会服务
第一节 重点任务
第二节 基本标准
第三节 保障工程
第七章 基本医疗卫生
第一节 重点任务
第二节 基本标准
第三节 保障工程
第八章 人口和计划生育
第一节 重点任务
第二节 基本标准
第三节 保障工程
第九章 基本住房保障
第一节 重点任务
第二节 基本标准
第三节 保障措施
第十章 公共文化体育
第一节 重点任务
第二节 基本标准
第三节 保障工程
第十一章 残疾人基本公共服务
第一节 重点任务
第二节 基本标准
第三节 保障工程
第十二章 基本公共服务体系建设的政策措施
第一节 促进城乡、区域基本公共服务均等化
第二节 增强公共财政保障能力
第三节 创新供给模式
第十三章 规划实施
第一节 明确责任分工
第二节 加强监督问责
附录:名词解释
辽宁省基本公共服务体系发展规划
(2013—2015年)
为贯彻落实科学发展观,建立健全基本公共服务体系,促进基本公共服务均等化,构建社会主义和谐社会,根据《国家基本公共服务体系“十二五”规划》、《辽宁省国民经济和社会发展第十二个五年规划纲要》,编制本规划。
第一章 发展基础与环境
第一节 发展基础
“十一五”时期,在全省人民共同努力下,辽宁经济平稳较快发展,以保障和改善民生为重点的社会建设取得了新成就,为全面建成小康社会奠定了坚实基础。
综合实力稳步提升,公共财政一般预算收入显著增加。“十一五”时期,全省地区生产总值年均增长14%,地方财政一般预算收入年均增长24.3%。2012年,全省地区生产总值达到24846.4亿元,同比增长9.5%,人均地区生产总值56649元,公共财政一般预算收入达到3105.4亿元,同比增长17.4%,人均财政收入7075.4元;公共财政一般预算支出达到4558.6亿元,同比增长16.5%,人均财政支出10386元,保障民生需求的能力显著增强。
基本公共服务体系覆盖范围持续扩大,保障水平不断提高。“十一五”时期,全省基本公共服务均等化取得新进展。义务教育实现较高水平的普及,普通高中与中等职业教育实现协调发展,教育公平迈出了重大步伐。城乡劳动就业公共服务体系基本形成,就业态势基本稳定,就业结构进一步优化。覆盖城乡的社会保险体系初步建立,保障标准不断提高,城镇企业职工基本养老保险实现省级统筹,新型农村社会养老保险制度全面启动,城乡基本医疗保险体系、国家基本药物制度已经建立,失业、工伤、生育保险制度进一步完善。社会救助、社会福利、基本养老服务和优抚安置等基本社会服务保障能力全面提高。全面建立了农村最低生活保障制度,率先在全国建立了城市低保边缘户救助制度。以改善残疾人生存状况为重点的社会保障和公共服务政策相继制定出台,残疾人社会保障体系和扶贫制度不断完善。公共卫生服务体系逐步健全,城乡居民健康水平明显改善。人口与计划生育公共服务机构服务能力不断提升,计划生育基本公共服务体系初步建立。住房保障工作进入了全新的快速发展阶段,大规模棚户区改造取得辉煌成绩,初步建立了廉租住房、公共租赁住房等面向不同收入群体的、多层次的住房保障体系。公共文化服务体系建设初见成效,基层公共文化基础设施建设得到加强,公共体育健身设施和网络化的群众体育组织体系逐渐完善。
但是,长期形成的城乡二元经济社会结构以及不同地区经济发展差距对实现基本公共服务均等化的制约与影响依然存在,基本公共服务水平在地区间、城乡间以及不同社会群体间不均衡问题比较突出。优质教育、医疗资源总量不足、分布不够均衡。教育、就业、社会保障、医疗、住房、食品药品安全等关系群众切身利益的问题较多。在辽宁老工业基地调整改造过程中,建设与完善基本公共服务体系、提高公共资源配置效率、满足人民群众基本公共服务需求的任务还十分繁重。
积极构建全省基本公共服务体系,有利于推进以保障和改善民生为重点的社会建设,有利于切实保障人民群众最关心、最直接、最现实的利益,有利于加快经济发展方式转变、扩大内需特别是消费需求。全省基本公共服务体系建设,对于促进基本公共服务均等化、构建和谐社会,深化收入分配制度改革、缩小城乡、区域之间差距,将辽宁老工业基地的振兴成果惠及百姓、实现建设富庶幸福文明新辽宁的重大任务,为全面建成小康社会夯实基础,都具有十分重要的意义。
第二节 发展环境
“十二五”时期,是我国全面建设小康社会的关键时期,实现基本公共服务均等化是落实党中央提出的经济建设、政治建设、文化建设、社会建设、生态文明建设“五位一体”总体布局的基本要求,是保障和改善民生的核心内容,是促进社会和谐的制度安排。
“十二五”时期,是我国在重要领域关键环节实现改革新突破的攻坚时期,经济体制改革不断深化,政治体制改革稳步推进,社会体制改革步伐加快,民主制度更加完善,监督体系更为健全,为基本公共服务体系建设提供了有力的制度保障。
“十二五”时期,是全面振兴辽宁老工业基地的重要时期,建立和完善基本公共服务体系是振兴辽宁老工业基地的重大战略任务。经过多年努力,辽宁老工业基地振兴取得了重要阶段性成果,经济持续健康发展,公共财政收入稳定增加,为全省基本公共服务体系建设奠定了坚实的物质基础。
第二章 指导思想和主要目标
第一节 指导思想
高举中国特色社会主义伟大旗帜,以邓小平理论、“三个代表”重要思想、科学发展观为指导,把保障和改善民生放在更加突出的位置,将基本公共服务制度作为公共产品向全省人民提供,着力保障城乡居民生存发展基本需求,着力增强服务供给能力,着力创新体制机制,加快形成政府主导、覆盖城乡、可持续的基本公共服务体系,逐步推进基本公共服务均等化。
实现基本公共服务均等化是社会公平正义的具体体现,保障人人享有基本公共服务是政府的职责。“十二五”时期,在全省范围内建立健全基本公共服务体系的基本要求是:
——全面覆盖,保障基本。建立健全基本公共服务体系,实现基本公共服务制度覆盖全体城乡居民。认真贯彻执行《国家基本公共服务体系“十二五”规划》明确的基本范围和标准,优先保障城乡基本公共教育、劳动就业、社会保险、基本社会服务、基本医疗卫生、人口和计划生育、基本住房保障、公共文化体育等领域的基本公共服务提供,立足辽宁省情和基本公共服务均等化进程的实际,在经济社会发展水平切实可行的条件下,适当拓展基本公共服务的提供范围,提高服务标准。
——明确责任,健全机制。牢牢把握基本公共服务的公益性质,把建立健全基本公共服务体系作为保障和改善民生的制度安排,明确政府的责任主体地位,建立各级政府事权与支出责任科学明确的公共服务管理体制。健全财力保障机制及监督问责机制,提高公共资源配置效率,形成保障基本公共服务体系有效运转的长效机制。
——统筹城乡,强化基层。加快城乡基本公共服务制度一体化建设,加大公共资源向辽西北地区、农村地区和社会弱势群体倾斜力度,把更多的财力物力投向基层,把更多的人才技术引向基层,以基层为重点强化供给能力建设,提高公共服务机构规范化、标准化、信息化水平。
——创新模式,加强监督。创新基本公共服务供给模式,引入竞争机制,积极采取购买服务等方式,形成多元参与、公平竞争的格局。建立基本公共服务质量监测评价体系,完善城乡居民对基本公共服务的需求表达机制与监督机制,加快推进基本公共服务均等化进程,全面提高基本公共服务水平。
第二节 主要目标
“十二五”时期,要按照全面建成小康社会的总体要求,大力推进惠及全省人民的基本公共服务体系建设,到2015年,覆盖全省城乡居民的基本公共服务体系基本确立,基本公共服务均等化水平显著提高。
——基本公共服务体系初步建成。政府主导、多元参与、运行高效的基本公共服务体系基本确立,城乡基本公共服务一体化机制基本完善,公共资源共享机制基本形成,评估、监督、问责机制逐步完善。
——基本公共服务水平明显提高。基本公共服务体系的各项保障制度实现全覆盖,基本公共服务各项要求全面达到国家标准,农村、基层、贫困地区基本公共服务能力显著增强,城乡之间、区域之间基本公共服务差距逐步缩小。
——基本公共服务投入稳步增加。强化政府支出责任,“十二五”末期,全省基本公共服务预算支出占公共财政支出比重明显提高。基本公共服务对社会资本的开放领域逐步扩大,基本公共服务供给方式不断创新,实现提供主体和提供方式多元化。
——社会满意度不断提高。基本公共服务网络健全,基层服务设施标准化建设取得重大进展,基本公共服务专业化、规范化、信息化水平明显提高,城乡居民能够就近获得服务,服务成本个人负担比率合理下降。
“十二五”时期,政府提供如下基本公共服务(8大领域及残疾人基本公共服务,共52类):
1.基本公共教育(5类)
◆为适龄儿童、少年提供免费九年义务教育,为农村义务教育阶段寄宿生提供免费住宿,并为家庭经济困难寄宿生提供生活补助;
◆在贫困地区先期试点县实施农村义务教育学生营养改善计划;
◆为农村学生、城镇家庭经济困难学生和涉农专业学生提供免费中等职业教育;
◆为家庭经济困难学生接受普通高中教育提供资助;
◆为家庭经济困难儿童、孤儿和残疾儿童接受学前教育提供资助。
2.劳动就业服务(4类)
◆为全体劳动者免费提供就业信息、就业政策咨询、职业指导和职业介绍、就业失业登记等服务;
◆为就业困难人员和零就业家庭提供就业援助;
◆为失业人员、农民工、残疾人、新成长劳动力等提供职业技能培训和技能鉴定补贴;
◆为全体劳动者免费提供劳动关系协调、劳动人事争议调解仲裁和劳动保障监察执法维权等服务。
3.社会保险(3类)
◆职工享有职工基本养老保险,农村居民享有新型农村社会养老保险,城镇居民享有城镇居民社会养老保险;
◆职工享有职工基本医疗保险,农村居民享有新型农村合作医疗,城镇居民享有城镇居民基本医疗保险;
◆职工享有失业保险、工伤保险、生育保险。
4.基本社会服务(13类)
◆为城乡困难群体提供最低生活保障和专项救助;
◆为城市低保户、低保边缘户家庭提供取暖救助;
◆为临时性生活困难的群体及因突发灾难等造成的贫困群众提供临时救助;
◆为农村五保对象提供吃、穿、住、医、葬方面的生活照顾和物质帮助;
◆为自然灾害受灾人员提供救助;
◆为城市生活无着的流浪乞讨人员提供救助;
◆为残疾人、孤儿、精神病人等特殊群体提供福利服务;
◆为艾滋病病毒感染及携带儿童提供救助;
◆为老年人提供基本养老服务;
◆为优抚安置对象提供优待抚恤和安置服务;
◆为有需求的城乡社区居民提供社区服务;
◆为城乡居民免费提供婚姻登记服务;
◆为身故者提供基本殡葬服务。
5.基本医疗卫生(4类)
◆为城乡居民免费提供居民健康档案、健康教育、预防接种、传染病防治、儿童保健、孕产妇保健、老年人保健、高血压等慢性病管理、重性精神疾病管理、卫生监督协管等国家基本公共卫生服务;
◆实施国家免疫规划,艾滋病和结核病等重大传染病防治,农村妇女住院分娩补助、适龄妇女宫颈癌乳腺癌检查等重大公共卫生项目;
◆实施国家基本药物制度,基本药物全部纳入基本医疗保障药物报销目录,并实行零差率销售;
◆为公众安全用药提供保障,确保药品质量和安全。
6.人口和计划生育(5类)
◆为育龄人群免费提供避孕药具和避孕、节育技术服务;
◆为符合条件的育龄夫妇免费提供再生育技术服务;
◆为城乡居民免费提供计划生育、优生优育、生殖健康等科普宣传教育和咨询服务;
◆为符合条件的计划生育家庭提供奖励扶助;
◆为符合条件的育龄夫妇免费提供孕前优生健康检查。
7.基本住房保障(4类)
◆为城镇低收入住房困难家庭提供廉租住房或租赁补贴;
◆为城镇中等偏下收入住房困难家庭、新就业无房职工和城镇稳定就业的外来务工人员提供公共租赁住房;
◆为符合条件的棚户区居民实施住房改造;
◆为农村困难家庭危房改造提供补助。
8.公共文化体育(5类)
◆向全民免费开放基层公共文化体育设施,逐步扩大公共图书馆、文化馆(站)、博物馆、美术馆、纪念馆、科技馆、工人文化宫、青少年宫等免费开放范围;
◆为全民免费提供基本的广播电视服务和突发事件应急广播服务;
◆为农村居民免费提供文化信息资源共享、电影放映、送书送报送戏等公益性文化服务;
◆加强文化遗产保护和综合利用;
◆为城乡居民参加全民健身活动提供免费指导服务。
9.残疾人基本公共服务(9类)
◆为符合条件的贫困残疾人参加社会保险按规定给予补贴;
◆为参保残疾人提供基本医疗保障医疗康复服务;
◆为贫困残疾人提供生活救助;
◆为符合条件的残疾人提供基本辅助器具适配补贴;
◆为0-6岁残疾儿童免费提供抢救性康复服务;
◆为适龄残疾儿童、少年免费提供义务教育,并针对残疾学生的特殊需要适当提高补助水平;
◆为残疾人免费提供就业服务和就业援助;
◆为残疾人提供盲人阅读、聋人手语及影视字幕、特殊艺术、自强健身等公共文化体育服务;
◆为残疾人提供无障碍环境。
第三章 基本公共教育
第一节 重点任务
以基础教育强县(市、区)建设为载体,以促进教育公平为核心,以发展农村教育为重点,积极推进各级各类教育规范、均衡、协调发展,全面提高基础教育质量和水平。完善以政府为主导、多种方式并举的家庭经济困难学生资助政策,建立健全基本公共教育服务体系。
——九年义务教育。为适龄儿童、少年提供免费九年义务教育,巩固九年义务教育普及成果,全面提高义务教育质量和水平,着力推进义务教育均衡发展。合理配置公共教育资源,逐步缩小城乡、区域和校际差距。加大投入力度,开展义务教育学校标准化建设。为农村义务教育阶段寄宿生提供免费住宿,提高农村义务教育阶段家庭经济困难寄宿生生活费补助标准。将义务教育阶段的孤儿寄宿生全面纳入生活补助范围。在贫困地区先期试点县实施农村义务教育学生营养改善计划。健全教师培训体系,全面提高教师队伍的整体素质。
——高中阶段教育。加强政府统筹,促进普通高中和中等职业教育协调发展。推动普通高中多样化优质特色发展,扩大优质教育资源。完善普通高中家庭经济困难学生资助制度。大力发展中等职业教育,坚持以服务为宗旨、以就业为导向,学校教育与职业培训并举,完善产学合作机制,全面推行工学结合、校企合作、顶岗实习的职业教育人才培养模式。实行中等职业教育农村学生、城镇家庭经济困难学生和涉农专业学生免学费政策,逐步实行中等职业教育免费制度。以“双师型”教师队伍建设为重点,制定职业院校专业教师资格标准。不断完善职业院校内部的教学质量监控与评价体系。
——普惠性学前教育。坚持公益性和普惠性原则,建立政府主导、社会参与、公办民办并举的办园体制,构建覆盖城乡、布局合理、有质量的学前教育公共服务体系。为家庭经济困难儿童、孤儿和残疾儿童接受学前教育提供资助。推进学前教育普及和规范发展。建立“以县(市、区)为主,县乡(镇)共管”的学前教育管理体制,到2015年,每个乡镇拥有一所以上公办的标准化中心幼儿园。建立幼儿园园长、幼儿园教师资格准入制度,逐步配齐幼儿园教职工,依法落实幼儿教师地位和待遇,保障幼儿园教职工权益。
第二节 基本标准
依据国家相关教育法律法规和辽宁省的相关政策,为保障服务提供的规模和质量、明确工作任务的事权与支出责任、促进城乡区域均衡发展,制定辽宁省“十二五”时期基本公共教育服务基本标准。
第三节 保障工程
围绕教育改革与发展战略及公共教育服务体系建设规划目标,以加强关键领域和薄弱环节为重点,组织实施一系列重点工程。
——义务教育学校标准化建设工程。加大资金投入,保障城乡义务教育学校的建设和持续发展。设立农村义务教育学校建设专项资金,保证农村义务教育学校的建设工作顺利完成。提高生均经费标准,保障农村义务教育学校教育教学的正常运转。增加教学设备和仪器拨付额度,逐步解决学校教学设备和仪器缺口问题。设立专项经费,逐步解决学校体育运动器材和中小学艺术体育器材设备严重不足问题。科学合理地确定学校学生宿舍和食堂的建设规模,切实提高其使用效率。到2015年,所有义务教育学校完成标准化建设任务,民族学校、特殊教育学校率先达标。
——义务教育均衡发展推进工程。分区规划,分步实施,因地制宜推进农村义务教育布局调整。按照《辽宁省义务教育均衡发展示范县(市、区)建设标准》,开展义务教育均衡发展示范县(市、区)建设工作。
——中小学校长和名教师培训工程。实施“农村义务教育阶段学校教师特设岗位计划”。进一步加强城市教师对农村教育的支援工作。不断加强中小学教师培训工作,完成全省农村中小学教师新一轮培训以及民族地区双语教师的全员培训。在全省建设30个中小学校长、教师实训基地,组织开展针对民族地区、辽西北贫困地区农村中小学校长和教师的培训工作。实施中小学“首席教师”遴选培养培训计划和骨干教师海外研修计划,进一步提高全省中小学教师的教育教学水平。
——中等职业教育基础能力建设工程。通过实施职业教育专业群建设工程,进一步强化职业教育的办学特色,优化职业教育资源配置,提高职业教育为区域经济社会发展的服务能力。切实改善职业学校的实训条件,提高学生职业技能和实践能力。以“双师型”教师队伍建设为重点,推进中等职业学校教师素质的提高。
——民族教育发展工程。重视和支持民族教育事业,加强对新宾、阜蒙、喀左等少数民族自治地区民族教育的支持,全面提高少数民族地区教育特别是高中阶段教育发展水平。支持少数民族学校双语教师培训工作,提高少数民族双语教学质量。加强少数民族双语幼儿园建设,扩大少数民族双语学前教育覆盖面。
——农村学前教育推进工程。探索建立以县(市)为主,县(市)、乡(镇)共管的农村学前教育管理体制,逐步完善县、乡、村三级学前教育网络。地方各级政府要安排专门资金,重点建设农村幼儿园。乡镇继续承担发展农村学前教育的责任,协助县(市)共同管理本乡镇区域内学前教育机构,完善乡(镇)、村、园一体化管理模式,乡镇有公办中心幼儿园,大村独立建园,小村设分园或联合办园。乡镇中心园定期对适龄幼儿偏少地区的家长进行培训指导。
第四章 劳动就业服务
第一节 重点任务
加快构建城乡一体、普惠共享、功能完善、服务规范、管理高效的公共就业服务体系。
——就业服务和管理。全面推进公共就业服务规范化、标准化和信息化建设,完善服务制度,扩展服务范围。为劳动者免费提供就业政策法规咨询、就业信息、职业指导和职业介绍、就业失业登记等项服务。进一步完善就业服务、职业培训和劳动维权“三位一体”工作机制。健全面向所有困难群体的就业援助制度,提供公益性岗位,落实岗位补贴和社会保险补贴。对特定群体提供相应的专项服务,实施针对特困家庭高校毕业生的就业援助,保证其在登记失业后予以安置上岗就业。推进农村富余劳动力转移就业,引导鼓励农民工就地就近就业和回乡创业。加大对辽西北困难地区的就业扶持。建立健全创业服务体系,强化创业指导和培训,加大创业带头人培养力度,对劳动者自谋职业、自主创业,以及企业吸纳符合条件人员就业,依法给予税收优惠等扶持。全面实施就业失业登记制度,实现网络化统一管理。建立和完善就业失业监测、预警和调控机制。完善就业与社会保障联动机制,实现就业失业登记系统与社会保险系统互通互联、资源共享。
——职业技能培训。建立健全面向全体劳动者的职业技能培训制度,提供职业培训和技能鉴定补贴,全面提高劳动者就业能力和技能水平。结合市场需求和就业要求,突出特色培训。建立健全劳动预备制度,组织开展离校未就业高校毕业生专业转换及技能提升培训。针对失业人员、农村转移就业劳动者、退役士兵等群体的特点和需求,开展有针对性的培训,提高培训促进就业的实效。扶持一批高标准定点培训机构和农村劳动力转移培训基地,研究建立新型农民培训机制,促进普惠制培训教师和创业培训师培训制度化。进一步推进远程培训项目,丰富培训方式。完善政府购买就业培训成果政策,完善培训质量和就业率的考核,建立培训成效与补贴拨付挂钩机制。
——劳动关系协调和劳动权益保护。以依法规范用工和推进工资集体协商为重点,健全劳动关系调节机制。全面推行劳动合同制度,巩固大中型企业劳动合同签订率,提高小企业和农民工劳动合同签订率。全面推进劳动用工备案制度建设,依法规范企事业单位劳动用工形式,推进劳务派遣用工的同工同酬,促进公正平等就业。建立全省劳动用工数据库,加强对企业劳动用工的动态管理。完善企业裁员监管监控机制,规范企业规模裁员行为。推行集体协商和集体合同制度,以企业集体协商为主体,以行业性、区域性集体协商为补充,扩大集体合同制度覆盖面。建立统一规范的企业薪酬调查和信息发布制度,促进企业建立工资协商共决机制、工资正常增长机制和支付保障机制。充分发挥政府、工会和企业方面代表在制定劳动标准、调节收入分配、促进集体协商等方面的重要作用,完善依托三方机制及时介入和有效协调处理集体协商争议的办法。健全劳动保障监察执法机构和体系,全面推进劳动保障监察网格化、网络化管理。健全违法行为预防预警和多部门综合治理机制,加强基层监察机构队伍专业化建设和检查服务设施标准化建设。加强劳动人事争议处理能力建设,推进劳动人事争议仲裁体系建设、调解仲裁队伍专业化建设和基层调解组织建设。
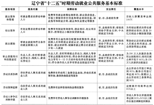
第二节 基本标准
依据国家劳动就业公共服务基本标准,结合辽宁实际,制定辽宁省“十二五”时期劳动就业公共服务基本标准。明确服务供给规模和质量,细化事权和支出责任。
第三节 保障工程
实施一批基础性、全局性公共就业服务重大工程项目,改善各级公共就业服务平台基础设施条件,提升管理服务能力。
——基层劳动就业和社会保障综合服务平台建设工程。明确基层公共就业服务平台建设的资源配置标准、服务标准和信息化支撑技术标准,全面加强县及县以下服务设施(设备)建设,包括基本服务场所、人员配置、信息网络等运行保障机制建设,逐渐形成城乡布点均衡、全面覆盖、信息畅通的就业服务组织网络。乡镇(街道)服务站、村(社区)服务窗口与其他公共服务设施共建共享。基层劳动就业和社会保障平台等就业服务机构逐渐配备具有相应职业资格的工作人员。引导就业服务、就业资金、就业政策向基层延伸,有效发挥基层平台在就业和扶持就业困难群体、培训、保障、维权等方面的基础作用。
——省、市级人力资源市场建设工程。以完善各级综合性人力资源市场功能为重点,支持改扩建统一规范的省级、地市级人力资源市场,加强就业管理服务、失业保险和普惠制就业培训全过程的监督与管理。实施全省人力资源和就业信息管理服务系统开发建设项目,优化就业服务流程,搭建以人力资源为对象的就业信息监测平台,以空岗信息为对象的公共招聘平台,以落实政策、提供服务、管理宣传为对象的业务经办平台,强化三个平台的互联互享。建立全省人力资源市场工资调查系统,形成覆盖全省、全部行业、所有经济类型、各类工薪劳动者的薪酬信息系统。
——就业失业动态监测和预警工程。完善就业失业动态监测、预警机制和发布制度,为掌握准确、动态的就业数据和落实政策奠定基础。建立月度人力资源市场职业供求状况监测制度,形成覆盖全省的人力资源市场职业供求信息监测体系。选择具有代表性的3000户重点企业建立月度失业监测制度,及时掌握企业关闭停产动向和裁员情况。
第五章 社会保险
第一节 重点任务
坚持“全覆盖、保基本、多层次、可持续”的方针,切实贯彻落实《社会保险法》,加快建立与经济发展水平相适应的覆盖城乡的社会保障体系,初步实现人人享有基本社会保障。
——基本养老保险。以非公有制经济组织从业人员、灵活就业人员、农民工为重点,扩大城镇企业职工基本养老保险覆盖面。继续做实个人账户,做好基本养老保险关系省内外转移接续工作。积极推进事业单位养老保险制度改革。全面推进新型农村社会养老保险和城镇居民社会养老保险工作,建立城乡居民一体化的养老保险制度,实现新型农村养老保险和城镇居民养老保险制度全覆盖。对符合参保条件的被征地农民实行先保后征,应保必保。健全与经济社会发展、物价水平和工资增长相适应的企业退休人员基本养老金调整机制,稳步提高新型农村社会养老保险和城镇居民社会养老保险基础养老金水平。
——基本医疗保险。扩大基本医疗保险制度覆盖范围,重点提高城镇居民、农民工、非公有制经济组织从业人员、灵活就业人员及困难企业职工参保率。提高基本医疗保障水平,提高城镇居民医保和新农合政府补助标准,个人缴费水平相应提高;职工医保、城镇居民医保、新农合政策范围内住院费用支付比例均达到75%左右,明显缩小与实际住院费用支付比例之间的差距。城镇居民医保和新农合门诊统筹覆盖所有统筹地区,支付比例提高到50%以上。推进职工医保门诊统筹。着力建设重特大疾病保障机制,利用基本医保基金为城乡居民购买商业大病保险,逐步提高大病医疗费用补偿比例,解决城乡居民因病致贫返贫问题。完善基本医保管理体制,建立异地就医结算机制,实现统筹区域内和省内医疗费用异地即时结算。
——工伤、失业和生育保险。扩大工伤、失业、生育保险覆盖面,将各类企业全部纳入保险范围。健全预防、补偿、康复相结合的工伤保险制度,提升工伤保险保障能力和待遇水平。健全职业康复标准、劳动能力鉴定标准和伤残辅助器具配置标准。提高工伤保险统筹层次,妥善解决“老工伤”等历史遗留问题。解决事业单位工作人员的工伤保险问题。加快推进农民工按城镇职工参保办法参加失业保险并享受与城镇职工相同失业保险待遇工作。提高失业保险待遇标准,切实保障失业人员领取失业保险金期间的基本生活和医疗保险待遇。健全失业保险待遇调节机制,完善失业保险金申领发放办法。积极探索将城镇灵活就业人员和弱势群体纳入生育保险办法,适当提高生育保险支付标准。
——加强社会保险基金监督管理。做好基金监管工作。加强基金征缴,实施社会保险基金预决算管理,建立基金年度报告制度,健全行政监督与社会监督相结合的监管体系,提升社会保险基金监管技术和能力,强化基金监管力度,确保基金安全和专款专用,确保各项社会保险待遇及时足额支付。
第二节 基本标准
依据国家社会保险相关法律法规,结合国家基本公共服务体系“十二五”规划,制定“十二五”时期辽宁社会保险服务标准。
第三节 保障工程
——社会保障服务中心建设工程。增加公共财政投入,新建和改扩建一批市、县级社会保障服务设施,配备必要的设备,改善参保缴费、社会保险关系转移接续、待遇核发、社会保险档案管理、异地就医结算等经办服务条件。
——社会保障卡建设工程。逐步推行全国统一的社会保障卡,实现其在养老、医疗、工伤、失业、生育等社会保险的应用,并与就业服务、劳动关系、社会救助等信息共享。按照国家社会保障卡工程建设要求,以“金保工程”网络系统为依托,实施社会保险“一卡通”,逐步做到发卡全覆盖,实现社会保险权益记载、待遇支付及消费结算等一卡多用。利用互联网及信息技术,为参保者及公众提供信息查询、业务办理等服务。
——服务能力提升工程。统一和规范社会保险业务管理,完善规程,优化流程。提高经办机构工作人员业务素质、强化服务意识,提升人才队伍专业化水平,努力提高服务质量。全面完善社会保险内部控制制度,加强社会保险风险管理,建立运作规范、管理科学、监控有效的工作体系。加强社会保险业务档案管理,全省各级社会保险经办机构业务档案全部实现规范管理。着力打造依法行政、高效服务、阳光经办、公开监督的社会保险公共服务体系。
第六章 基本社会服务
第一节 重点任务
着力健全以最低生活保障制度为核心,以医疗救助、灾害救助、流浪乞讨救助、取暖救助为主要内容,以慈善救助和临时救助为补充,与教育救助、住房救助、司法援助相衔接的社会救助体系。以扶老、助残、救孤、济困为重点,逐步拓展社会福利的保障范围,推动社会福利由补缺型向适度普惠型转变。
——社会救助服务。健全完善城乡低保制度,巩固城乡低保动态管理下的应保尽保、应退尽退局面。健全低保标准动态调整机制,落实社会救助和保障标准与物价上涨挂钩联动机制。完善申请救助居民家庭经济状况核对机制,提高困难家庭收入认定的准确性和科学性。强化分类施保政策。加强医疗救助与基本医疗保险制度的衔接,探索制定重大疾病救助办法,实行诊疗费用即时救助,降低医疗救助起付线,采取多种措施提高老年人、残疾人、未成年人和重病患者的保障水平。全额资助城乡低保对象参加城镇居民基本医疗保险和新型农村合作医疗。推行医疗救助“一站式”服务。坚持“自愿受助,无偿救助”的方针,积极开展好流浪乞讨人员救助,不断完善救助场所基础设施。健全临时救助制度,解决因突发灾难造成的贫困群众临时性生活困难。扩大城乡困难居民取暖救助范围。
——灾民救助服务。健全完善自然灾害救助应急指挥体系,加强救灾应急预案、灾害信息管理和救灾物资储备体系建设。完善灾民救助政策,科学制定救助标准,保障灾民基本生活。完善防灾减灾社会动员机制,加强防灾减灾知识宣传,提高全社会应对灾害能力。
——基本养老和社会福利服务。完善以居家养老为基础、以社区服务为依托、以机构养老为支撑的社会养老服务体系。加大养老服务和养老设施建设投入,重点提高供养型、护理型、临终关怀型等养老机构床位总量。发展面向老年人的生活照料、康复护理、精神慰藉等多样化养老服务。规划建设省市级民政康复中心,满足失能老人、患病失能等残障人群康复需要。探索制定失独家庭养老救助办法。各级政府应逐步建立和完善高龄老年人生活补贴和家庭经济困难的老年人养老服务补贴制度。加强农村五保供养服务设施建设,逐步提高五保供养水平,保障农村五保对象饮食、衣被、医疗、住房、殡葬等。健全完善农村常年病人托管工作体制机制,探索建立农村社会养老服务体系。健全孤儿生活、教育、医疗等保障制度。加强县级儿童福利机构建设,合理确定并落实孤儿养育标准,建立自然增长机制。继续实施“孤残儿童手术康复明天计划”。健全完善残疾人社会保障体系,切实维护残疾职工和福利企业权益,推动社会福利企业发展。推动婚姻登记标准化和信息联网,实行婚姻免费登记。
——优抚安置服务。全面贯彻落实各项优待安置政策,健全完善抚恤优待补助经费自然增长机制,逐步提高各类重点优抚对象的抚恤优待标准。扩大光荣院收养人员范围,不断提高供养水平,实现养老、康复和医疗一体化。健全重点优抚对象医疗保障体系。依法做好烈士审核报批工作。重点保护改造全省有重大影响的烈士陵园,完成市、县两级烈士陵园的改造任务,将烈士补偿和纪念设施维护费用列入财政预算,抓紧落实烈士纪念设施土地确权工作。落实退役士兵安置改革各项政策,组织引导城乡退役士兵免费参加技能培训和职业教育,全力做好符合政府安排工作条件的退役士兵安置工作。
——社区服务。加快构建政府公共服务、社区自助互助服务、市场提供服务和社会组织公益服务相衔接的社区服务网络,推进社区服务帮扶站、便民家政、社区医疗和义工(志愿者)队伍建设。在城镇,着力健全区(县)、街道和社区三级服务网络。在农村,重点推进农村社区服务建设,着力推动政府公共服务向农村延伸拓展,提高农村社区服务质量和水平。
——殡葬服务。加快构建惠民公益殡葬服务体系,在免除城乡低保对象五项基本殡葬服务费用的基础上,进一步扩面、增项、提标,力争实现普惠制,发挥免费骨灰海葬政策优势,大力推进骨灰撒海。全面实施城乡公益性公墓建设工程,解决低收入群体的殡葬问题,基本实现公益性公墓覆盖到乡镇。加强生态公墓改造建设,全省生态化公墓达到50%以上。
第二节 基本标准
依据国家民政部及国家标准化行政管理部门制定的具体标准,结合辽宁实际,制定辽宁省“十二五”时期基本社会服务标准体系,明确各项社会服务的规模和质量,细化事权和支出责任,确保各项工作全面落实。
第三节 保障工程
按照应保尽保、应助尽助的要求,实施一批基本社会服务保障工程,全面提升基本社会服务水平。
——救助申请家庭经济状况核对及社会救助信息化管理工程。协调公安、税务、工商等部门逐步建立救助申请居民家庭经济状况核对信息系统,并与现行的最低生活保障信息系统相对接,实现省、市、县、乡镇(街道)互联互通,做到全省城乡低保工作实时在线受理、审核、审批、查询等多功能于一体,提高全省低保管理信息化水平。
——综合防灾减灾工程。重点推进防灾减灾宣传教育、救灾物资储备库改造、应急避难场所建设、农户住房保险、减灾安居工程、减灾示范社区创建6个子工程建设。加强自然灾害应急指挥与信息发布系统建设,建立政府部门、新闻媒体和社会组织协作开展的防灾减灾宣传教育机制,提高全社会防灾减灾意识和能力。
——社会养老服务工程。健全完善面向所有老人的养老服务体系。地市级城市至少要建有一所老年活动中心和专业性养老护理中心;每个县(市、区)至少建立一所床位500张以上示范性、综合性社会福利中心。通过资源整合,采取新建、改建、扩建等方式,城市完成1500个750-1600平方米的社区老年日间照料服务中心建设,农村完成5000个不低于200平方米的社区老年服务站建设。实现每千名老人拥有床位35张。制定服务人员岗位职责和服务标准,加强技能培训,实行持证上岗,做到服务队伍专业化。
——孤残儿童保障服务工程。健全保障孤残儿童的生活、教育、医疗政策体系。完成省孤儿学校二期工程建设。推进儿童福利机构建设,配备必要的专业救治和康复设施。加强省本级流浪未成年人救助保护工作,实施县区救助站建设工程,拓展流浪未成年人保护设施功能,发挥庇护救助作用。
——城乡社区建设工程。重点强化城市社区自治和服务功能,大力加强农村社区服务中心建设,全省新建、改扩建或购置改造6000个农村社区服务中心,不断提高城乡社区服务水平。全省80%以上的城市社区建设成为和谐社区,农村社区建设覆盖面达到80%以上。
——光荣院和优抚医院建设工程。增加光荣院床位供给,更新升级医疗康复设备,各市的光荣院床位均超过200张,医疗康复水平进一步提高。改扩建省优抚医院,新增床位300张,新增建筑面积20000平方米。
——殡仪馆基础设施和设备改造更新工程。在抓好殡葬救助和免费海葬政策的同时,推进绿色生态殡葬和科技环保殡葬建设,实施殡仪馆基础设施和火化设备更新改造工程,提高殡葬科技含量和技术支撑能力,实现殡仪馆火化设备先进化、环保化,遗物焚烧炉全部达到环保要求。
第七章 基本医疗卫生
第一节 重点任务
按照人人享有基本医疗卫生服务的目标要求,加快建立健全公共卫生服务体系、城乡医疗服务体系、药品供应和安全保障体系,提高基本医疗卫生服务的公平性、可及性和质量水平。减轻人民群众就医负担,提高人民群众健康水平。
——公共卫生服务。免费为城乡居民提供健康档案、健康教育、预防接种、传染病防治、儿童保健、孕产妇保健、老年人保健、高血压等慢性病管理、重性精神疾病管理、卫生监督协管等国家基本公共卫生服务项目。积极推进中医药健康管理服务,加强基层医疗卫生机构中医药服务能力建设。全面实施国家重大公共卫生项目,继续开展国家免疫规划,艾滋病和结核病等重大传染病防治,农村孕产妇住院分娩补助、适龄妇女“两癌”(宫颈癌、乳腺癌)检查、农村孕妇孕中期超声筛查等重大公共卫生服务专项,全省农村孕产妇住院分娩率稳定在99%以上。重点做好包括餐饮、饮用水卫生等食品安全综合协调、职业卫生、精神卫生、慢性病防控、重大地方病防控、卫生应急等对居民健康有重要影响的公共卫生服务。完善重大疾病防控、妇幼保健等专业公共卫生服务网络,加强卫生监督、农村应急救治、精神疾病防治、食品安全风险监测等能力建设,提高疾病监测、预防、控制能力和突发公共卫生事件应急处置能力。加强流动人口以及农村留守儿童和老人的公共卫生服务工作。
——医疗服务。按照“大病不出县”、“小病不出村”的目标,加强以县级医院为龙头、乡镇卫生院和村卫生室为基础的农村三级医疗卫生服务网络建设,力争使县域内就诊率提高到90%左右。支持村卫生室、乡镇卫生院、社区卫生服务机构标准化建设,基层医疗卫生机构达标率达到95%以上。加强全科医生队伍建设,实现每万名城市居民拥有2名以上全科医生、每个乡镇卫生院都有全科医生的目标。落实城市医院和疾病预防控制机构医生晋升中高级职称前到农村服务累计一年以上的政策,鼓励大医院退休医生到农村执业。以省为单位建设基层医疗卫生机构管理信息系统,基本覆盖乡镇卫生院、社区卫生服务机构和有条件的村卫生室。
科学制定区域卫生规划,优化城乡医疗卫生资源配置,新增床位优先满足新城、新市镇、医疗卫生资源缺乏地区和社会资本的办医需要。积极推进公立医院改革,完善医院管理体制、法人治理机制、补偿机制和医疗机构分类管理制度。对各类社会资本举办非营利性医疗机构给予优先支持并享受与公立医院同等政策待遇,鼓励非公立医疗机构向高水平、规模化的大型医疗集团发展。非公立医疗机构床位数和服务量分别达到总量的20%左右。统筹利用中西医卫生资源,以城乡基层为重点加强中医医疗服务能力建设,力争95%以上的社区卫生服务中心和90%的乡镇卫生院、70%以上的社区卫生服务站和65%以上的村卫生室能够提供中医药服务。
——药品供应和安全保障。扩大基本药物制度实施范围。按照每个乡镇有一所政府办卫生院的要求,2013年12月31日前,在有承包卫生院的乡镇实现每个乡镇有一所政府办卫生院;2015年12月31日前,在只有民营卫生院的乡镇实现每个乡镇有一所政府办卫生院,确保每个乡镇有一所政府办卫生院,每个行政村有一所村卫生室规范实施基本药物制度,实现基本药物制度基层全覆盖,使城乡居民人人享受到零差率销售的基本药物。鼓励公立医院和其他医疗机构优先使用基本药物。按照2012版《国家基本药物目录》,修改完善全省增补药物目录,优化品种结构,适当增加慢性病和儿童用药品种,减少使用率低的药品,更好地满足群众基本用药需求。促进基本药物合理使用,提高医务人员和患者对基本药物的认可程度,逐步建立良好的用药习惯,建立处方点评、定期通报和用药超常预警制度,降低处方中抗生素、激素、维生素和注射药物的比例。建立以省为单位的基本药物集中采购和使用管理系统,所有基本药物生产、经营企业必须纳入电子监管,提高基本药物使用监管能力。完善药品检验检测体系,实行国家基本药物全品种覆盖抽验和全品种电子监管,提升对基本药物从生产到流通全过程追溯的能力。健全药品安全应急体系,强化快速通报和快速反应机制,完善药品不良反应监测和发布制度。
第二节 基本标准
依据国家医疗卫生领域相关法律法规和有关标准,为保障基本医疗卫生服务的规模和质量,明确工作任务的事权与支出责任,促进城乡区域基本医疗卫生服务均衡发展,制定辽宁省“十二五”时期基本医疗卫生服务基本标准。
医疗卫生机构设施建设、设备配置、人员配备、服务规范和药品生产流通等具体标准,由省卫生厅、省食品药品监管局会同有关部门制定实施。
第三节 保障工程
实施一批基本医疗卫生服务保障工程,改善基础设施条件,健全服务网络,同步完善医疗卫生机构管理运行机制,为基本医疗卫生服务供给提供有力支撑。
——公共卫生服务体系建设工程。重点改善疾病控制、妇幼保健、卫生监督、精神卫生、农村应急救治、食品安全等专业卫生服务机构基础设施条件,提高公共卫生服务和应急救治处置能力。
——医疗服务体系建设工程。推进基层医疗卫生机构标准化建设,提高县级医院(含中医医院)服务能力,加强省级妇儿专科医院、县级中医医院建设,使每个地级市都至少有一所综合医院达到三级甲等医院水平,除长海县外,每个县(市、区)都至少有一所医院达到二级甲等医院水平。通过合作、托管、选派院长、团队支援、轮换派驻医生、建设区域远程会诊中心、实施“万名医师支援农村卫生工程”等方式,提高基层医疗机构技术水平和管理能力。
——全科医生培养计划。加强以全科医生为重点的基层医疗卫生队伍建设,以三级综合医院和有条件的二级医院为临床培养基地,以社区卫生服务中心和专业公共卫生服务机构为实践基地,建设全科医生培养实训网络,通过转岗培训和规范化培训等多种途径培养5000名全科医生。
——医疗卫生信息化建设工程。推进基层医疗卫生信息化建设。建设三级医院与县级医院远程医疗系统,加强公立医院信息化建设。
——药品安全保障基础设施建设工程。改善省、市两级药品检验机构实验室条件,重点提升检验检测、认证检查和不良反应监测等药品安全技术支撑能力。
——农村居民健康干预工程。以建立农村居民电子健康档案为基础,以新型农村合作医疗为保障,对影响农村居民健康的主要因素进行干预,提高农村居民整体健康水平。
第八章 人口和计划生育
第一节 重点任务
完善计划生育公共服务体系,增强基层计划生育服务能力,创新人口和计划生育服务理念和模式,由单纯地控制人口生育水平的技术服务为主向综合服务转变。切实有效提供满足不同层次需求的计划生育、优生优育、生殖健康服务。
——计划生育服务。落实计划生育技术服务免费制度和避孕药具免费发放服务制度,拓展基层服务机构服务能力和范围,加大流动服务和上门服务的力度,进一步提高计划生育服务水平。加强流动人口计划生育服务管理和服务保障机制。探索流动人口登记和动态监测制度,实现流动人口计划生育免费技术服务基本覆盖。积极开展孕前优生服务,全面开展免费孕前优生健康检查项目工作,加强出生缺陷一级预防体系建设。完善出生人口性别比偏高综合治理制度,制定有利于女孩成长和女孩家庭发展的优惠政策,在扶贫济困、慈善救助、贴息贷款、就业安排、项目扶持中对计划生育女儿户予以倾斜。探索人口家庭公共服务体系建设。
——计划生育奖励扶助。健全融奖励、优惠、扶持、救助、保障于一体的计划生育利益导向政策体系和工作机制,继续实施和完善农村部分计划生育家庭奖励扶助制度和计划生育家庭特别扶助制度,扩大范围并建立动态调整机制。改革完善独生子女父母奖励制度,探索建立独生子女父母养老扶助制度和失独家庭养老扶助制度。做好独生子女父母退休补助费落实工作。
第二节 基本标准
依据国家、省人口和计划生育相关法律法规,为保障服务提供的规模和质量,明确工作任务的事权与支出责任,制定辽宁省“十二五”时期人口和计划生育基本服务基本标准。
第三节 保障工程
——人口和计划生育服务信息化建设工程。以全国人口计生信息化“金人工程”为载体,加快重大基础性人口信息系统和平台的建设,加强全省全员人口信息数据库、流动人口信息数据库和省级数据中心建设,建设和完善辽宁省人口数据中心专用业务用房。为基层乡村服务机构添置必要的计算机、打印设备等。加强人口信息采集和动态更新机制建设和信息整合。人口计生部门要联合公安、卫生、统计、民政、教育等部门探索建立人口信息定期通报和数据共享制度,促进人口基础信息共享互通的规范化、常态化。
——人口和计划生育服务体系建设工程。改扩建市、县、乡级人口和计划生育服务站(中心、所),改造部分市(地)级、县级和乡(镇)中心站基础设施,按照国家有关计划生育服务体系建设的设备配备要求,为全省各个计划生育服务机构增添和更新流动服务车和主要服务设备,使每个县和中心乡镇都有一个符合国家标准的人口和计划生育服务机构。加强人口和计划生育服务队伍建设,尤其是农村计划生育服务队伍职业化、专业化建设。积极开展职业教育、岗位培训、继续教育,提高服务能力和服务水平。
第九章 基本住房保障
第一节 重点任务
坚持政府主导、政策扶持,引导社会参与,切实加大土地、资金等要素投入,以发展公共租赁住房为重点,通过新建、改建、配建、长期租赁等多种方式,多渠道筹集保障性住房房源,建立健全基本住房保障制度。
——廉租住房和公共租赁住房建设。保障性住房建设要坚持经济、适用、环保、安全的原则,主要在经济适用住房以及普通商品住房小区中配建或集中建设,覆盖面达到国家标准。充分考虑居民就业、就医、就学的需要,合理布局保障性住房,同步建设公共服务设施,完善交通系统。健全廉租住房保障方式,实行实物配租和租赁补贴相结合。多渠道筹集廉租住房房源。完善租赁补贴制度,通过发放租赁补贴增强低收入家庭在市场上承租住房的能力。重点发展公共租赁住房,逐步使其成为保障性住房的主体,并逐步实现与廉租住房统筹建设、并轨运行。新建普通商品住房应规划配建一定比例的公共租赁房。在外来人员集中的开发区、产业园区集中建设单元型或者宿舍型公共租赁住房,面向用工单位或者园区就业人员出租。面向有一定支付能力的城镇中低收入住房困难家庭提供经济适用住房和限价商品住房。
——棚户区改造。继续推进城市和国有工矿棚户区、中央下放地方煤矿棚户区、国有林区棚户区和国有林场危旧房、国有垦区危房改造。稳步推进非成片棚户区、零星危旧房改造。逐步开展基础设施简陋、建筑密度大、集中连片的城镇旧住宅区综合整治,稳步实施“城中村”改造,改善基础设施条件,完善居住功能。棚户区改造要纳入各市、县保障性安居工程发展规划。棚户区改造要满足基本居住需要,按照节能、省地、环保的要求,推广新技术、新工艺、新材料和新设备。
——农村危房改造。编制农村危房改造计划,建立农村危房改造农户档案管理系统,合理确定补助对象和标准,优先帮助住房最危险、经济最贫困农户解决住房安全问题。居住在农村危房中分散供养的农村五保户、农村低保户、贫困残疾人家庭、农村低保边缘户和其他贫困户,列入农村危房改造重点补助对象。强化工程质量安全管理,农村危房改造建设要执行农房抗震安全基本要求,符合农民生活习惯,体现民族和当地风格,突出地方风貌特点,符合地方经济发展水平,推进农房建设技术进步。完善档案管理和产权登记,推动农村基本住房安全保障制度建设。
——保障性住房管理。加快基本住房保障立法工作,做好廉租住房、公共租赁住房和经济适用住房等各类保障性住房的政策衔接。市、县政府应根据当地经济发展水平、居民收入、住房状况,按照国家和省有关规定,定期合理确定保障对象和保障标准,并依法向社会公布。保障性住房实行轮候分配制度,按照轮候号先后顺序出租或出售。享受最低生活保障的家庭、生活困难的残疾人家庭、孤寡老人及符合国家规定的其他情形在轮候时可优先分配。保障性住房的分配房源、分配方案及分配结果,由安居工程管理部门依法及时向社会公布,接受监督。廉租住房的补贴标准,由市、县政府根据当地经济发展水平、市场平均租金、保障对象的经济承受能力等因素确定。
第二节 基本标准
基本住房保障对象的家庭收入(财产)标准、住房困难标准、租金标准和保障面积标准,由市、县级政府依据基本住房保障有关政策规定,结合当地实际确定,并实行年度动态管理。
第三节 保障措施
落实“十二五”保障性安居工程规划。认真落实各年度、各类保障性安居工程建设计划,提前筹备项目用地、建设资金,抓紧履行各项基本建设程序,确保项目按时开工。
——多渠道筹集资金。积极争取国家财政专项补贴资金。对困难城市的廉租住房项目,给予配套省廉租住房专项补助资金。市、县政府要按照国家规定的渠道,切实落实廉租住房保障资金。将住房公积金增值收益在提取贷款风险准备金和管理费用之后的余额,全部用于廉租房和公共租赁住房建设;将不低于10%的土地出让净收益用于保障性住房;有条件的城市可建立政府贴息制度,专项用于保障性住房实施单位的贷款贴息;鼓励国有大、中型企业在符合城市规划和土地利用规划的前提下,利用自用土地或者通过危旧房改造,与市、县政府共建保障性住房,优先解决本单位符合规定条件职工的住房困难。加大利用各种社会融资手段扶持力度,加强城镇保障性住房项目贷款政策指导;拓宽保障性住房特别是公共租赁住房建设融资渠道。引导银行企业金融机构,加大对符合信贷条件项目的信贷支持力度,在贷款期限和利息方面给予适当优惠。支持符合条件的地方政府融资平台公司和其他企业发行企业债券、公司债券,支持保险资金、信托资金、房地产信托投资资金等投资保障性安居工程建设和运营。
——加强项目管理。针对实物建房,督促各地制定项目进度计划,明确主体完工和竣工的时间节点,确保如期竣工。同时,要完善项目手续。强化对开工项目的质量、安全等环节的监管,继续开展层级督查,在保证项目进度的同时,保证质量和安全。
——完善后续管理。实行严格的准入退出。建立住房保障管理信息系统,完善保障性住房和保障对象档案,动态监测住房保障对象家庭人口、住房和经济状况变化情况,健全退出机制。实行比较完善的物业管理。积极探索对保障性住房进行商业化运营和居民自治管理等后期管理模式,提高运营管理效率,降低运营成本。提高维修养护水平。对已建成的保障性住房采取及时维修和定期维修相结合的方式进行维修养护。
——做好信息公开。按照国家要求,及时向社会公布年度保障性安居工程建设计划、项目开工和竣工情况,以及项目名称、建设总套数等信息,不断扩大建设信息的公开范围。进一步加大保障性住房分配和退出信息公开力度,全面公开分配政策、分配程序、分配结果、退出情况等信息,确保分配工作公开透明。
第十章 公共文化体育
第一节 重点任务
完善全域覆盖、设施配套、网络健全、服务普惠的公共文化体育服务体系,重点加强农村基层和欠发达地区公共文化体育基础设施建设,提升公共文化体育服务质量。
——公益性文化。以大型公共文化设施为主体、以乡镇(街道)、村(社区)基层文化设施为基础,完善省、市、县、乡(街道)、村(社区)五级文化设施载体和网络建设。到2015年,实现一市三馆(博物馆、图书馆、文化馆)、一县两馆(图书馆、文化馆)、一乡一站(文化站)、一村一室一广场的目标。进一步提升乡镇(街道)综合文化站服务功能和服务标准。构建覆盖城乡的公共数字文化服务网络,逐步在农村地区实现文化信息资源共享工程进村入户全覆盖。省、市、县(区)、乡镇(街道)均要建成公共电子阅览室,并实现向全社会公众免费开放。努力实现各级公共图书馆文献信息资源共建共享,推动各层级图书馆从资料存储中心转变为市民的学习中心。逐步实现公共文化场馆向社会免费开放和提供基本服务。采取政府购买、项目补贴形式支持公益性演出等文化活动,实施送戏下乡工程,开展图书、展览、电影等各类公共文化产品的公益性流动服务。全面推进文化志愿者服务基层活动,定期举办辽宁群众文化节,扶持一批基层文化示范广场。基本完善文化遗产保护和传承体系,推进非物质文化遗产保护和传承,逐步提高向公众开放、展示的水平。
——广播影视。继续提高广播电视综合覆盖率,重点针对20户以下已通电自然村盲村、20户以上新通电自然村盲村、国有林区盲区等,采取建设无线发射台站、直播卫星、有线等形式,力争实现广播电视户户通。推进电影公益放映服务规范化、制度化,建立农村电影数字流动放映队伍和完善数字放映设施设备,形成有效的农村电影数字化放映的监管体系。将观看爱国主义教育影片纳入中小学、中等职业学校教育教学计划,城乡义务教育阶段学校学生的相关观影经费从公用经费中开支。推进应急广播技术系统建设,建设完成有线电视、调频及中波广播、移动多媒体、直播卫星和地面数字化电视的应急广播技术体系和信息发布体系。实施全省城镇有线广播电视双向数字化改造和数字转换工作,广播电视进村入户与互联网协调发展。
——新闻出版。依托全民读书节等活动载体,继续实施全民阅读工程,提高免费阅读的服务范围。提升标准化农家书屋建设的内在质量和服务能力,建立定期藏书补充更新制度,推进农家书屋与村邮站共建试点。开展城市社区书屋和城乡阅报栏(屏)建设。深入实施“金色年华”、“金色夕阳”、“金色乡村”等出版工程,提高公益性出版项目的示范效应和社会影响力。支持少数民族文字出版工作,重点扶持朝鲜文、蒙古文出版物的出版。基本建设完成布局合理、配送渠道畅通、功能完善的农村出版物发行网点,构建完整的出版物发行体系。推进公益性数字出版产品免费下载、阅读和使用。
——群众体育。构建包括健身组织、健身设施、健身指导、健身活动、体质测定为主要内容的全民健身服务体系。健全公共体育设施面向社会开放的管理制度,县级以上政府向对公众开放体育设施的机关、企事业单位、学校给予经费和办理有关责任保险补贴。建立健全覆盖城乡的全民健身指导站、文体活动站、晨晚练点、青少年俱乐部和社区健身俱乐部,形成社会化的全民健身组织网络。逐步推行社会体育指导员公益岗位设置,完善社会体育指导员职业标准。突出建设一批足球、篮球、网球、田径等公共体育场地设施,打造“公园体育”、“广场体育”等活动品牌。实现国民体质监测站县区全覆盖,探索建立与社区卫生服务中心相结合的市民体质监测指导站。适时启动国民体质测定与运动健身指导站升级达标和网络建设活动,提供体质监测、健身处方、科学指导等服务功能。
第二节 基本标准
依据国家基本公共文化体育服务体系基本标准,结合辽宁实际,制定辽宁省“十二五”时期基本公共文化体育服务基本标准,明确服务的供给规模和质量,细化事权和支出责任。
第三节 保障工程
坚持科学布局,统筹基层公共文化体育服务设施建设和综合利用。建立公共文化体育设施的长效运行机制,注重后续投入和管理运营。建立乡镇(街道)综合文化站履行公共文化服务和全民健身工作职责的权责一致的运行制度。
——公共文化服务体系建设工程。推进广播电视村村通、文化信息资源共享工程、国家数字图书馆推广工程、公共电子阅览室建设等四项工程的融合互通,形成四位一体的公共文化信息服务平台,实现优秀健康数字文化资源的有效整合与使用。加强基层公共文化设施建设和完善设施功能,新建、改扩建一批市及市以下各级层公共文化基础设施。新建8个市级图书馆、11个市级博物馆、14个市级文化馆,均达到国家建设标准;新建38个县级图书馆、36个县级文化馆;实施新建或改扩建乡镇文化站84个;新建1308个村文化室、5011个村文化广场,实现一村一室一广场的目标。
——传播体系建设工程。逐步完善各种公共文化传播载体和实现渠道,提升广播影视、新闻出版传输覆盖和技术创新能力,增强传播力和影响力。加强广播电视无线覆盖工程建设,重点建设49座高山无线台站基础设施,实现数字化、自动化、网络化,完善远程监测监控手段,确保广播电视节目覆盖效果。进一步推进全省广播电视有线网络资源整合,推进手机电视集成播控平台建设,推进IPTV集成播控分平台建设。扶持针对朝鲜、蒙古族等主要少数民族地区的广播影视和图书出版。实施新闻出版公共服务重大工程项目,发展以数字化内容、数字化生产和数字化传输为主要特征的新型出版业态。
——文化和自然遗产保护工程。到2015年,省级文物保护单位力争达到400处,每个地市级城市和文物大县至少拥有一个功能健全的博物馆,全省博物馆总量达到75个(不含民营)。国家和省级非物质文化遗产代表性项目达到200个,代表性传承人达到150人。建设省非物质文化遗产展示馆。
——体育基本公共服务建设工程。继续推进全民健身场地设施工程建设,建设辽宁省全民健身中心,支持各市完成“一场三馆一中心”建设(即一个体育场、一个体育馆、一个游泳馆、一个网球馆、一个全民健身中心)。支持各县(市区)建设一个具有国民体质监测功能的市民健身中心(或青少年体育活动中心),支持乡镇(街道)全部建有达到标准使用面积的健身广场或室内体育活动场所。公共体育设施建设与广场、公园、住宅小区建设结合起来,不断扩大城乡社区配套健身设施和行政村“农民体育健身工程”覆盖范围。支持适合青少年的绿茵工程和小篮板工程等专项体育场地设施建设。
第十一章 残疾人基本公共服务
第一节 重点任务
按照平等、参与、共享的原则,以重度残疾人、农村残疾人和残疾儿童为重点,优先发展社会急需、受益面广、效益好的残疾人基本公共服务,增强供给能力,健全残疾人社会保障体系和多层次的服务体系。
——残疾人社会保障。落实国家重度和贫困残疾人参加社会保险保费补贴政策。研究制定实施贫困残疾人生活补助和重度残疾人护理补贴制度。新型农村社会养老保险制度和城镇居民养老保险制度力争实现对残疾人全覆盖,为重度残疾人参保代缴全部最低标准保险费,推进为参加新型农村和城镇居民社会养老保险的55-59周岁重度残疾人发放生活补贴政策的落实。及时将符合救助条件的残疾人纳入城乡低保救助范围,并给予分类救助,将重度残疾人全部纳入低保救助范围,对残疾人因突发性特殊原因造成生活困难的,按政策及时给予临时救助,对重度残疾、一户多残、老残一体、低保边缘户等困难残疾人家庭给予重点救助。逐步扩大残疾人医疗康复项目纳入基本医疗保险支付范围,将肢体残疾人矫治手术、白内障复明手术等符合规定的残疾人医疗康复项目纳入诊疗目录,逐步增加工伤保险职业康复项目。推进残疾人辅助器具适配工作,0—6岁残疾儿童辅助器具适配全覆盖,对重度和贫困残疾人适配基本型辅助器具。构建辅助器具适配体系,有条件的地方对重度残疾人适配基本型辅助器具给予补贴。
——残疾人基本服务。建立健全以省、市托养和康复服务机构为示范,县(市、区)托养康复服务机构为骨干,乡镇(街道)和社区日间照料为主体,居家托养服务为基础的残疾人托养康复服务体系。继续实施“阳光家园”计划,实施国家及省残疾儿童“七彩梦行动计划”等康复救助项目,建立残疾儿童康复救助制度。全面实施残疾学生免费义务教育,逐步推进残疾儿童学前康复教育和残疾学生高中阶段免费教育,完善残疾学生助学政策。发挥辽宁特殊教育师范高等专科学校的引领作用,以职业院校、企业、各类职业培训机构以及残疾人就业培训示范基地为载体,开展多种实用技术培训。积极实施残疾人公共就业服务体系网络化、规范化建设。完善党政机关、人民团体、事业单位和国有企业带头吸纳残疾人就业政策保障制度,制定并落实优秀残疾人运动员优先享有就业安置政策等。各地区公共服务机构和基层劳动就业社会保障公共服务平台普遍开设残疾人服务窗口和服务项目,为残疾人提供免费的职业指导、职业介绍、失业登记等服务,为残疾人提供有针对性的就业援助。推进残疾人群众性文化体育工作,为残疾人文化体育健身示范地区配备适合残疾人使用的文化娱乐和健身器材,实施公共文化体育设施对残疾人免费或优惠开放。采取多种形式支持残疾人公益性演出等文化活动。健全完善残疾人法律救助服务体系,依法维护残疾人合法权益。加快无障碍建设和改造,将无障碍改造纳入社会主义新农村和城镇化建设内容,开展残疾人家庭无障碍改造并给予补贴。
第二节 基本标准
依照国家标准体系和国家及省残疾人事业相关法律法规,为保障残疾人基本公共服务的规模和质量,明确工作任务的事权与支出责任,缩小残疾人生活状况与社会平均水平的差距,制定“十二五”时期残疾人基本公共服务辽宁省基本标准。
第三节 保障工程
针对残疾人基本公共服务的特殊性和专业性,实施残疾人基本公共服务保障工程,提升残疾人基本公共服务能力。
——残疾人康复和托养设施建设工程。建设一批残疾人康复机构,配备相应的设备,建立不同层次的专业人才梯队,全面开展康复医疗、功能训练、辅助器具适配、心理辅导、康复转介、残疾预防、知识普及和咨询等康复服务;开展社区康复示范站建设,加大社区康复协调员培训工作,增强社区康复服务能力。支持一批示范性专业托养机构建设,实施“阳光家园”计划,对10万人次残疾人托养服务予以补贴,增强托养服务能力,逐步形成城乡互补、全方位、多层次、宽领域的残疾人托养照料服务格局。
——残疾人基本公共服务信息化工程。以省残疾人人口基础数据库为依托,建立残疾人社会保障实施性业务应用系统,确保残疾人规范化、标准化享受社会保障政策。建立和完善残疾人网络信息综合服务平台,扎实推进网站无障碍建设。
——特殊教育学校建设工程。改扩建和新建一批特殊教育学校,添置必要的教学、生活和康复训练设施,提高特殊教育学校老师工资福利水平,使每个地级市和人口30万以上、残疾儿童少年较多的县(市、区)都至少有1所按国家标准建设的特殊教育学校。
——残疾人组织建设工程。推进基层残疾人组织规范化建设,增强为残疾人服务能力;加强残疾人专职委员队伍建设,乡镇(街道)、村(社区)专职委员选聘率达到100%,加大培训力度,提升工作水平,纳入各级财政预算解决待遇保障问题。
——辅助器具适配工程。加强全省残疾人辅助器具服务中心机构和基础设施建设。市级辅助器具服务中心配备20万元假肢、矫形器安装设备;县(区)级辅助器具服务中心配备10万元假肢、矫形器、辅助器具维修设备。
第十二章 基本公共服务体系建设的政策措施
第一节 促进城乡、区域基本公共服务均等化
按照推进基本公共服务均等化和实施主体功能区规划的要求,加大财政对教育、就业、社会保险、医疗卫生等公共服务领域的资金保障力度,逐步建立城乡一体化的基本公共服务制度,健全促进区域基本公共服务均等化的体制机制,促进公共服务资源在城乡、区域之间均衡配置,缩小基本公共服务水平差距。
加大对农村基本公共服务支持力度。公共服务资源进一步向农村倾斜,新增预算内固定资产投资要优先投向农村基本公共服务项目。实施积极的财政支持政策,鼓励和引导城市优质公共服务资源向农村延伸,促进农村共享城市优质公共服务资源。制定并推行各类机构服务项目及其规范标准,提高农村基层公共服务人员专业化水平。进一步深化与农村基本公共服务体系建设相关联的农村义务教育管理体制、县乡财政管理体制改革,着力加强乡镇政府社会管理和公共服务职能,为农村地区的基本公共服务体系建设创造良好的制度环境和财力基础。
推进落实主体功能区基本公共服务政策。对优化开发区域和重点开发区域,根据工业化、城镇化需要,加强基本公共服务能力建设,使基本公共服务设施布局、供给规模与人口分布、环境交通相适应。同时,对限制开发和禁止开发区域,要加大财政转移支付力度和财政投入,保障不因经济开发活动受限制而影响基本公共服务水平的提高。
加大对困难地区基本公共服务支持力度。增加对辽西北等贫困地区、民族地区基本公共服务的财政投入,政府基本公共服务投资项目优先向这些地区倾斜。鼓励发达地区通过资金支持、定向援助、对口支援和对口帮扶等多种形式,支持这些地区发展基本公共服务。
建立健全区域基本公共服务均等化协调机制。健全公共服务管理体制,加强省级政府推进基本公共服务均等化的统筹协调职能。加强统筹规划,推动相关制度和规则衔接,做好财税政策与产业、土地和人口等政策措施的配套协调。适应区域一体化发展要求,完善现有各类区域协调机制,强化其促进区域内基本公共服务协作、资源共享、制度对接作用。
第二节 增强公共财政保障能力
建立与经济发展和政府财力增长相适应的基本公共服务财政支出增长机制,切实增强各级财政特别是县级财政提供基本公共服务的保障能力。
明确划分各级政府的事权和支出责任。省政府要加快出台推动基本公共服务实施的地方性政策法规,明确省、市、县各级政府在基本公共服务领域的事权和支出责任,强化省政府在教育、就业、社会保险、社会服务、医疗卫生等领域基本公共服务的支出责任。各市、县政府具体负责本地基本公共服务的提供以及对基本公共服务机构的监管。省政府对各市、县政府提供的基本公共服务进行指导、监督、考核与问责。
完善转移支付制度。加快完善省以下转移支付制度,充分发挥省级财政转移支付有效调节省内基本公共服务财力差距的功能。省、市级政府要采取多种方式,增加对县级政府的转移支付,建立县级财力长效保障机制,增强基层政府提供基本公共服务能力。建立规范透明的转移支付制度,调整优化转移支付结构,加大一般性转移支付比重。整合财政专项转移资金,充分发挥其促进基本公共服务均等化的积极作用。
优化公共财政支出结构。各级政府要优先安排预算用于基本公共服务体系建设,并确保增长幅度与财力的增长相匹配、同基本公共服务需求相适应,推进实施按照地区常住人口安排基本公共服务支出。严格控制一般性支出,确保基本公共服务体系建设的财政投入。
提高县级财政保障基本公共服务能力。根据中央财政制定的县级基本公共服务财力保障范围和保障标准,按照我省基本公共服务均等化的要求,省、市级财政要逐步提高县级财政在省以下财力分配中的比重,帮助困难县(市、区)弥补基本财力缺口。县级政府要强化自我约束,科学统筹财力,规范预算管理。
第三节 创新供给模式
坚持政府主导,充分发挥市场机制作用,推动基本公共服务提供主体和提供方式多元化,加快建立政府主导、社会参与、公办民办并举的基本公共服务供给模式。
扩大基本公共服务面向社会资本开放的领域。在政府实施有效监管、机构严格自律、社会加强监督的基础上,鼓励和引导社会资本参与基本公共服务设施建设和运营管理。推动社会资本兴办养(托)老服务和残疾人康复、托养服务等机构以及建设公共文化体育设施。提供基本公共服务的民办机构,在设立条件、资质认定、职业资格与职称评定、税收政策和政府购买服务等方面,与事业单位享有平等待遇。逐步有序扩大基本公共服务领域对外开放,鼓励采用合资、合作等多种形式开展高水平的国际合作办医、养老以及文化体育等交流,鼓励中外合作办学等。
探索向非公立基本公共服务机构购买服务的机制。充分发挥公共投入引导和调控作用,合理利用政府补贴供给方和补贴需求方的调节手段,探索财政资金对非公立基本公共服务机构的扶持,并积极采取财政直接补贴需求方的方式,增加公民享受服务的选择权和灵活性,促进基本公共服务机构公平竞争。
提升社区基本公共服务能力。实施社区服务体系建设工程,以居民需求为导向,加强基层公共服务资源整合,因地制宜建设社区综合公共服务设施,行政办公、就业和社会保障、卫生计生、文化体育、科普宣传等设施加大共建共享力度。在外出就业较为集中的农村地区,要重点解决好留守家属的关爱服务,充分利用布局调整后闲置资源用于开展托老、托幼等服务。加快建设社会工作专业人才队伍,并建立专业人员引领志愿者服务的机制。
分类推进事业单位改革。对事业单位实施分类改革,逐步建立适合基本公共服务体系建设的现代事业单位管理体制和运行机制。探索管办分离的有效实现形式,完善法人治理结构,使事业单位真正转变为独立的事业单位法人和公共服务提供主体。积极推进体制改革,完善运行机制,配套推进机构编制、国有资产管理、人事管理、收入分配、社会保险改革。
鼓励社会力量参与。强化社会公众对基本公共服务供给决策及运营的知情权、参与权和监督权,健全基本公共服务需求表达机制和反馈机制,增加决策透明度。大力发展志愿服务,完善志愿服务管理制度和服务方式,促进志愿服务经常化、制度化和规范化,推动志愿服务与政府服务优势互补、有机融合。探索基本公共服务供给的社会参与机制,充分发挥社会组织在提供基本公共服务方面的积极作用。
第十三章 规划实施
本规划确定的目标和任务,是政府对人民群众的承诺,要切实加强组织领导和统筹协调,建立健全规划实施机制,全力确保完成。
第一节 明确责任分工
本规划确定的各项指标和任务,逐项落实到各相关部门。省级有关部门积极抓好制度完善、政策制定、督查考核和相关指导服务工作,并根据规划制定本部门的实施方案和年度工作计划。各市、县(市、区)政府要切实做好本规划的具体落实工作。各有关部门要对工作进展情况进行动态监测和分析评价,对工作中遇到的新情况、新问题,要及时向各级主管部门反馈。
建立省级综合协调机制,协调解决规划实施中跨地区跨部门跨行业的重大问题。各级政府要加大财力统筹,保证本规划确定的各项基本公共服务目标任务及保障工程的投入,保证本级财政承担的投入资金足额落实到位。严格规范财政转移支付管理和使用,确保资金按时足额拨付。
第二节 加强监督问责
建立健全基本公共服务的科学评估指标体系和评价报告制度,由发展改革部门负责对规划实施情况进行跟踪分析和监督检查,牵头组织开展终期评估,并向政府提交评估报告,以适当方式向社会公布。省政府有关部门和各市政府要开展对本行业和本地区的基本公共服务水平的监测评价,切实保障基本公共服务涵盖领域、服务项目、保障标准及覆盖水平如期实现。
完善基本公共服务监督机制,规范并引导政府和公共服务部门的职责行为。强化对基本公共服务供给决策及运营的监督,通过开展基本公共服务社会满意度调查,保障公众参与监督的权利。通过引入社会中介机构等方式鼓励多方参与评估,建立外部评估机制。
完善基本公共服务问责机制,增加基本公共服务绩效考核在政府和干部绩效考核中的权重。增加基本公共服务预算透明度,规范资金使用。加强对基本公共服务建设工程和专项拨款使用绩效的审计、监管。建立并落实基本公共服务基础设施建设工程质量终身责任制和质量追溯制度。通过强化对公共部门的激励约束机制,提高政府提供基本公共服务的效率和水平。
附录:名词解释
基本公共服务:指建立在一定社会共识基础上,由政府主导提供的,与经济社会发展水平和阶段相适应,旨在保障全体公民生存和发展基本需求的公共服务。享有基本公共服务属于公民的权利,提供基本公共服务是政府的职责。
基本公共服务范围:一般包括保障基本民生需求的教育、就业、社会保障、医疗卫生、计划生育、住房保障、文化体育等领域的公共服务,广义上还包括与人民生活环境紧密关联的交通、通信、公用设施、环境保护等领域的公共服务,以及保障安全需要的公共安全、消费安全和国防安全等领域的公共服务。
基本公共服务标准:指在一定时期内为实现既定目标而对基本公共服务活动所制定的技术和管理等规范。
基本公共服务均等化:指全体公民都能公平可及地获得大致均等的基本公共服务,其核心是机会均等,而不是简单的平均化和无差异化。
基本公共服务体系:指由基本公共服务范围和标准、资源配置、管理运行、供给方式以及绩效评价等所构成的系统性、整体性的制度安排。
零就业家庭:指非农业户籍家庭中,在法定劳动年龄内(在校学生、现役军人、内退人员、办理提前退休人员除外)有劳动能力的家庭成员,均进行了失业登记,且无一人就业的家庭。
低保边缘户:城镇低保边缘户指家庭人均纯收入略高于城镇最低生活保障线,不能被最低生活保障制度覆盖,因遭遇生活困境,导致其实际生活水平偏低甚至低于城市低保对象,迫切需要社会救助制度保障的家庭。农村低保边缘户指既不符合农村低保待遇的要求,又达不到低保补贴后水平的家庭。
廉租住房:是指政府以租金补贴或实物配租的方式,向符合城镇居民最低生活保障标准且住房困难的家庭提供社会保障性质的住房。廉租房的分配形式以租金补贴为主,实物配租和租金减免为辅。
公共租赁住房:是指限定建设标准和租金水平,面向符合规定条件的城镇中等偏下收入住房困难家庭、新就业无房职工和在城镇稳定就业的外来务工人员出租的保障性住房。
农村义务教育学生营养改善计划:是指为了提高农村学生尤其是贫困地区和家庭经济困难学生健康水平,从2011年秋季学期起国家在集中连片特殊困难地区开展试点,中央财政为试点地区农村义务教育阶段学生提供营养膳食补助。在此之后,此计划在全国其他地区展开。
义务教育教师队伍建设的“特岗计划”:为了进一步加强农村教师队伍建设,促进义务教育均衡发展,根据《中共中央国务院关于推进社会主义新农村建设的若干意见》精神,教育部、财政部、人事部、中编办联合颁发了《农村义务教育阶段学校教师特设岗位计划实施方案》,决定通过公开招募高校毕业生到西部“两基”(基本普及九年义务教育、基本扫除青壮年文盲)攻坚县县以下农村义务教育阶段学校任教,引导和鼓励高校毕业生从事农村教育工作,逐步解决农村地区师资力量薄弱和结构不合理等问题,提高农村教师队伍的整体素质的计划。自此开始,全国各地也相继开展了“农村义务教育阶段学校教师特设岗位计划”。
“双师型”教师:是指既能传授专业理论知识,又能指导专业实践,具有教师资格证和职业技能等级证,具备“双师”知识、素质、能力的教师。
金保工程:是指利用先进的信息技术,以中央、省、市三级网络为依托,涵盖县、乡等基层机构,支持劳动和社会保障业务经办、公共服务、基金监管和宏观决策等核心应用,覆盖全国的统一的劳动和社会保障电子政务工程。
金人工程:是指国家全员人口统筹管理信息系统,是国家人口计生委部署的重点电子政务建设项目。
“阳光家园”计划:是指中国残联和国家财政部为贯彻落实《中共中央国务院关于促进残疾人事业发展的意见》有关精神,全面提升智力、精神和重度残疾人托养服务能力和水平,加快推进残疾人托养服务体系建设,共同组织实施的对智力、精神和重度残疾人集中或日间照料托养的服务项目。
“七彩梦”行动计划:是指中国残联为开展残疾儿童抢救性治疗和康复,使贫困残疾儿童得到康复而实施的一项残疾儿童康复救助项目。
| 版权所有:辽宁省人民政府 | 主办单位:辽宁省人民政府办公厅 |
| 地址:沈阳市皇姑区北陵大街45-9号 | 邮编:110032 |
辽公网安备 21010502000372号 |
网站标识码:2100000037 |
| ICP备案序号:辽ICP备05023109号 | 联系邮箱:mhwz@ln.gov.cn |

