政府公报
辽宁省人民政府办公厅
2013年12月2日
辽宁省消防工作考核办法
第一条 为严格落实消防工作责任,有效预防火灾和减少火灾危害,进一步提高公共消防安全水平,根据《中华人民共和国消防法》和《国务院关于加强和改进消防工作的意见》(国发〔2011〕46号)、《国务院办公厅关于印发消防工作考核办法的通知》(国办发〔2013〕16号)等有关规定,结合我省实际,制定本办法。
第二条 消防工作考核是指对各市年度消防工作完成情况进行考核。
地方政府主要负责人为本地区消防工作第一责任人,分管负责人为主要责任人。
第三条 考核工作由省公安厅牵头,省消防安全委员会组织成员单位成立考核工作组,负责组织实施。
第四条 每年年初,省政府以消防工作目标责任书形式下达年度消防工作任务。每年年底,省消防安全委员会对各市年度消防工作完成情况进行考核,并将考核结果于次年1月底前上报省政府。
第五条 考核工作坚持客观公正、科学合理、公开透明、求真务实的原则。
第六条 考核内容包括火灾预防、消防安全基础、消防安全责任三个部分。具体的考核实施细则由省消防安全委员会结合年度消防工作目标责任书内容和消防工作实际研究制定。
第七条 各市政府于每年年底前,对照年度消防工作任务完成情况进行自评,自评情况上报省消防安全委员会。
第八条 考核工作组结合各市自评情况,通过听取汇报、查阅资料、座谈走访、暗访调查等方式,按照考核计分表和实施细则逐项进行量化评分。
考核采用评分法,满分为100分。考核结果分为优秀、良好、合格、不合格四个等级。考核得分90分以上为优秀,80分以上90分以下为良好,60分以上80分以下为合格,60分以下为不合格(以上包括本数,以下不包括本数)。
第九条 考核结果经省政府审定后,由省消防安全委员会向各市政府和有关部门进行通报。对考核结果为优秀的予以表扬,有关部门在相关项目安排上优先予以考虑。
考核结果为不合格的市政府,应在考核结果通报后1个月内,提出整改措施,向省政府和省消防安全委员会做出书面报告,并抄送考核工作组各成员单位。
第十条 经省政府审定后的考核结果,上报省委干部主管部门,作为对各市政府主要负责人和领导班子综合考核评价的重要依据。同时,抄送省综治委,作为省综治考核评定各市综治工作的依据。
第十一条 对在考核工作中弄虚作假、瞒报虚报情况的,予以通报批评,对有关责任人员依法依纪追究责任。
第十二条 各市政府应根据本办法,结合当地实际,对本行政区域内各级政府消防工作进行考核。
第十三条 本办法自印发之日起施行。
附件
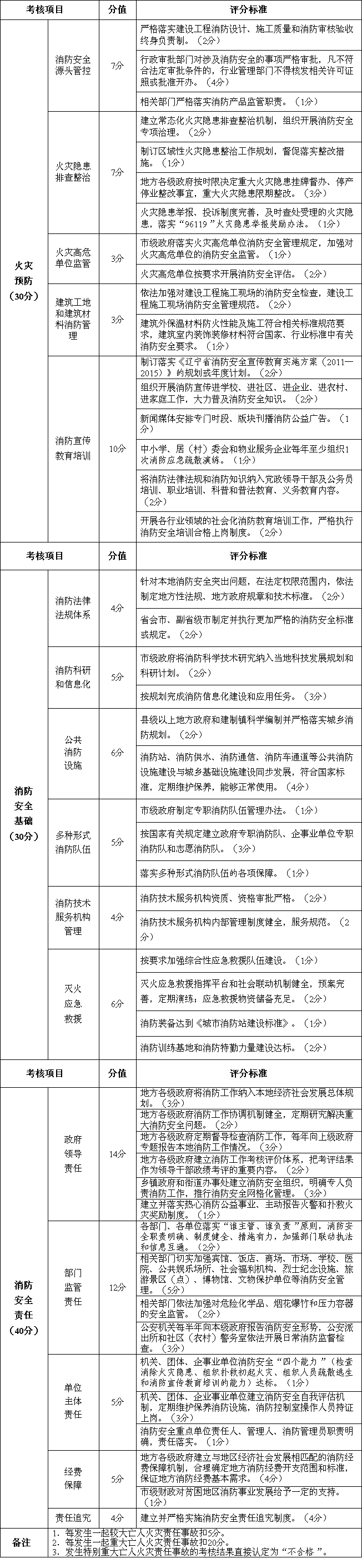
消防工作考核计分表

| 版权所有:辽宁省人民政府 | 主办单位:辽宁省人民政府办公厅 |
| 地址:沈阳市皇姑区北陵大街45-9号 | 邮编:110032 |
辽公网安备 21010502000372号 |
网站标识码:2100000037 |
| ICP备案序号:辽ICP备05023109号 | 联系邮箱:mhwz@ln.gov.cn |

