政府公报
(2013年5月21日)
为贯彻落实党的十八大关于转变政府职能、简政放权的总体要求,进一步推动城区经济发展,现就向城区下放经济管理权限提出如下意见。
一、指导思想
以邓小平理论、“三个代表”重要思想、科学发展观为指导, 以转变职能、理顺关系、优化机制为重点,进一步扩大城区政府经济管理权限,充分调动城区的积极性、主动性和创造性,建立权责清晰、分工合理、运转高效、富有活力的城区经济运行机制,促进城区经济持续健康快速发展。
二、基本原则
1.坚持转变政府职能原则。按照政府职能向创造良好发展环境、提供优质公共服务、维护社会公平正义转变的要求,科学调整经济管理权限,充分发挥市、 区两个积极性,进一步提高行政效能,提高城区执行力,改善和加强市级宏观经济管理。
2.坚持突出重点原则。放权的重点集中在与项目建设有关的立项、规划、土地、建设、环保和城市管理等审批权限方面。放权的标准是使城区能够自主定项目、建项目,提高城区自主发展经济的能力。
3.坚持责权利统一原则。合理划分事权,建立起权责明晰、责随权移、财随事转、人随事走、各尽其责的管理机制。放权同时,各市要出台工作方案和政策措施,做到放权和加强管理、提高效率相结合,放权和让利相结合。
4.坚持依法依规原则。在符合法律法规的前提下,创新放权形式,扩大放权范围,切实做到依法依规放权,确保上下衔接、政令畅通、运转平稳。
三、向城区放权的主要内容
根据指导思想和基本原则,除城市规划、重大基础设施建设以及法律法规明确规定由市政府行使的权限以外,将其他市级经济管理权限下放给城区。赋予所有城区与县相同的经济管理权限;赋予省级以上开发区、高新区等功能区市级经济管理权限;赋予与上述功能区合署办公的城区市级经济管理权限。涉及法律法规明确不能由城区政府直接行使的权限,各市可以采取委托方式下放给城区。市直部门要前移审批终端,减少受理层次,加强集中受理、直接受理和一线受理,提高审批效率。下放市级经济管理权限的主要内容如下:1.项目管理。企业投资项目备案权限;《辽宁省企业投资项目核准目录》中规定的市级或县级投资主管部门核准权限;除楼堂馆所及国家禁止的项目外, 由城区政府全部行使自行投资项目的审批权限;鼓励类、允许类外商投资项目核准权限;外商投资企业设立、增资、合同、章程审批。
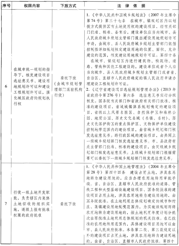
2.规划管理。在城市统一规划的指导下,核发建设项目选址意见书、建设用地规划许可证和建设工程规划许可证,强化城区政府的规划执行权。
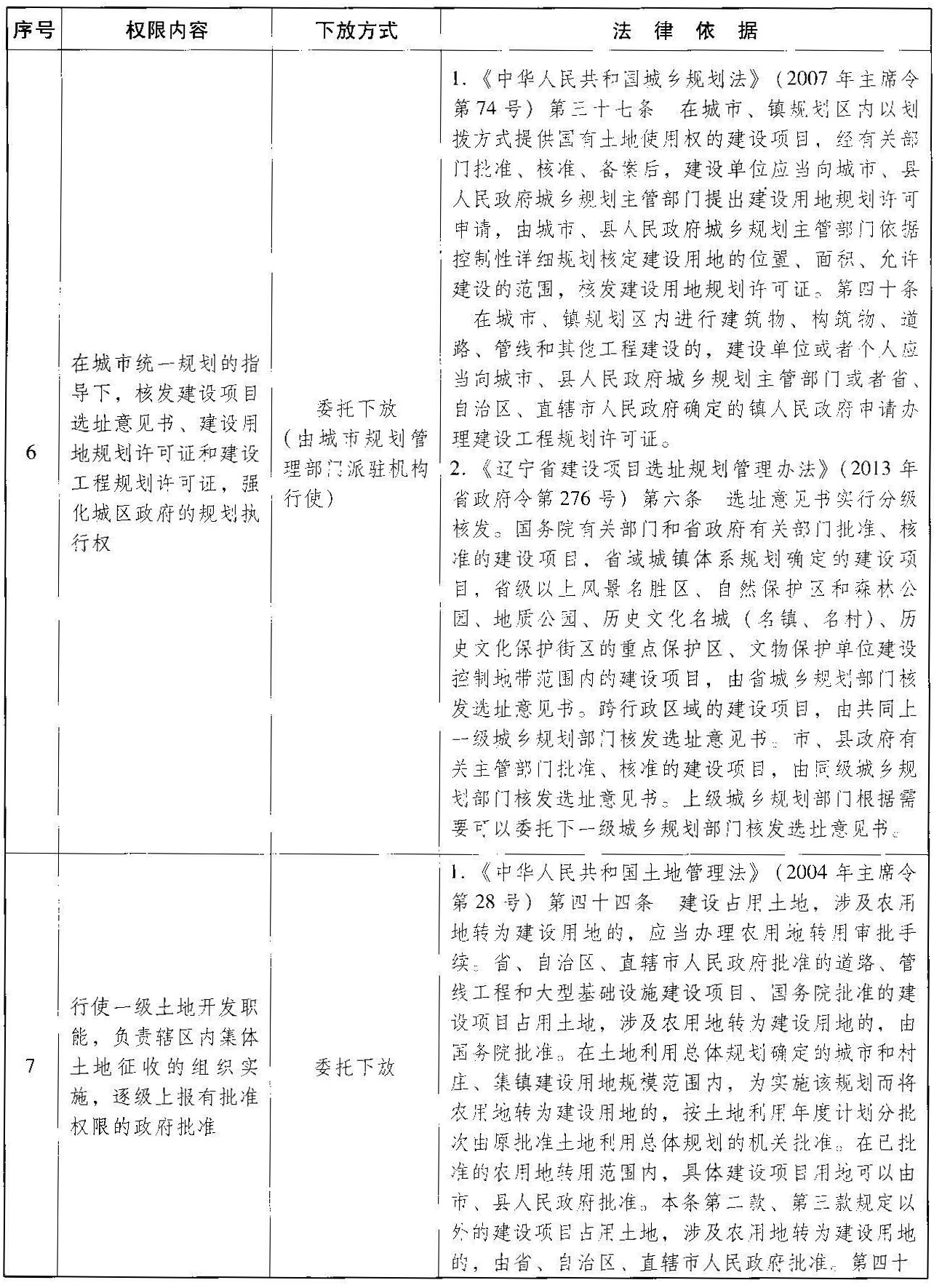
3.土地管理。行使一级土地开发职能,负责辖区内集体土地征收的组织实施,逐级上报有批准权限的政府批准;行使市级拆迁成本审核、土地资产处置和登记发证等权限。
4.环境保护管理。除国家和省明确规定的必须由省辖市以上环保部门负责审批的污染类项目及跨区域影响的项目外,其他项目的环境影响评价审批权限;辖区内对其负责审批项目竣工环保验收权限;辖区内非重点排污单位的排污许可证核发和监督管理权限。
5.建设管理。建筑工程项目质量监督和竣工验收权限;建筑工程施工许可证核发权限;建设工程施工合同、监理合同备案权限;建设工程项目招投标相关审批权限;人防工程建设审批权限。
6.城市管理。辖区内市政基础设施维护管理和市容市貌、环境卫生、园林绿化管理权限;城市道路挖掘、 占用、改变设施许可权限;城市排水许可管理权限;临时占用绿地和树木砍伐移植审批权限;户外广告、牌匾设置审批权限。
7.土地出让金管理。采取市、区分成方式,对国有土地使用权出让收入实行市与区共享。按照土地出让金使用相对应的事权,确定市、区分成比例。
四、配套措施
1.进一步完善市以下财政体制。各市要将全部政府性财力纳入预算,按照财权事权相匹配的原则,科’学调整完善市与区财政收支划分,对城市基础设施配套费、城市建设维护税等收入,要根据市与区事权划分情况,全部或部分下放给城区;要继续加大对城区的转移支付力度,优化转移支付结构,提高一般性转移支付比重,不断增强城区政府提供基本公共服务保障能力。省级财政要加强对市级完善财政体制工作的指导、监督和检查。
2.合理调整机构编制事项。各市机构编制部门要结合放权改革需要,按照总量控制、增减平衡的原则,合理调整城区机构和人员编制。既要确保职权有人接、工作有人干,又要防止出现人员膨胀。
五、工作要求
1.加强组织领导。向城区放权,是加快政府职能转变的重要举措,各市委、市政府主要负责同志要负总责,将这项工作列入重要议事日程,制定工作方案,周密部署,精心组织,积极推进,务求实效。
2.强化监督检查。各市、省直相关部门要对下放权力的运行实施严格监督和指导,确保依法执政和科学行政,确保各项权力规范运行。要制定权力运行规范、标准和监管办法,做好检查指导工作。对违规用权行为,要及时予以纠正,造成严重后果的,要依纪依法追究责任。各市向城区放权工作要纳入省对市年度绩效考评。
3.提高行政审批服务效能。继续深化行政审批制度改革,减少审批层级,整合审批流程,缩短审批时间。各市要进一步推广和加强“一站式”审批管理,建立完善行政审批监督制约机制,提高办事效率,增加透明度。加强电子政务建设,推进跨部门、跨层级的统一互联的行政审批服务平台建设,积极推进网上审批和政务信息公开。
4.优化垂直管理部门工作机制。充分发挥国土、规划、环保、工商、质监等垂直管理部门在放权改革中的重要作用,建立健全垂直管理部门与所在城区的工作衔接机制。扩大城区政府对垂直管理部门的监督管理权,垂直管理部门的干部调配任免、年度考核,应征求所在城区党委、政府的意见。
附件:向城区放权指导目录
附件
向城区放权指导目录
| 版权所有:辽宁省人民政府 | 主办单位:辽宁省人民政府办公厅 |
| 地址:沈阳市皇姑区北陵大街45-9号 | 邮编:110032 |
辽公网安备 21010502000372号 |
网站标识码:2100000037 |
| ICP备案序号:辽ICP备05023109号 | 联系邮箱:mhwz@ln.gov.cn |

